心智圖資源庫 会计准则框架(A部分)思维导图
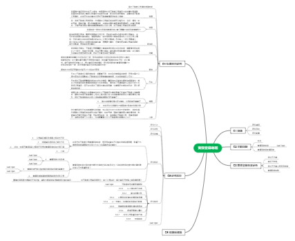
这是一张以“Part A Framework”为中心主题,采用复杂分支结构,使用专业绘图工具制作的思维导图。图中围绕会计准则框架展开,涵盖国际财务报告准则(IFRS)和概念框架(IASB)两大主要部分。IFRS部分涉及原则、设置程序、创意会计及其局限性等内容;IASB部分则详细阐述定性特征、财务报告要素、计量、列报与披露等。该图全面且系统地呈现了会计准则框架的各个关键方面,信息丰富且层次分明。
編輯於2023-11-03 05:04:52这是一张以“Part A Framework”为中心主题,采用复杂分支结构,使用专业绘图工具制作的思维导图。图中围绕会计准则框架展开,涵盖国际财务报告准则(IFRS)和概念框架(IASB)两大主要部分。IFRS部分涉及原则、设置程序、创意会计及其局限性等内容;IASB部分则详细阐述定性特征、财务报告要素、计量、列报与披露等。该图全面且系统地呈现了会计准则框架的各个关键方面,信息丰富且层次分明。
会计学原理会计学原理会计学原理会计学原理会计学原理会计学原理会计学原理会计学原理会计学原理会计学原理会计学原理会计学原理会计学原理会计学原理会计学原理会计学原理会计学原理会计学原理会计学原理会计学原理会计学原理会计学原理会计学原理会计学原理会计学原理会计学原理会计学原理会计学原理会计学原理会计会计学原理
会计学原理会计学原理会计学原理会计学原理会计学原理会计学原理会计学原理会计学原理会计学原理会计学原理会计学原理会计学原理会计学原理会计学原理会计学原理会计学原理会计学原理会计学原理会计学原理会计学原理会计学原理会计学原理会计学原理会计学原理会计学原理会计学原理会计学原理会计学原理会计学原理会计会计学原理
这是一张以“Part A Framework”为中心主题,采用复杂分支结构,使用专业绘图工具制作的思维导图。图中围绕会计准则框架展开,涵盖国际财务报告准则(IFRS)和概念框架(IASB)两大主要部分。IFRS部分涉及原则、设置程序、创意会计及其局限性等内容;IASB部分则详细阐述定性特征、财务报告要素、计量、列报与披露等。该图全面且系统地呈现了会计准则框架的各个关键方面,信息丰富且层次分明。
会计学原理会计学原理会计学原理会计学原理会计学原理会计学原理会计学原理会计学原理会计学原理会计学原理会计学原理会计学原理会计学原理会计学原理会计学原理会计学原理会计学原理会计学原理会计学原理会计学原理会计学原理会计学原理会计学原理会计学原理会计学原理会计学原理会计学原理会计学原理会计学原理会计会计学原理
会计学原理会计学原理会计学原理会计学原理会计学原理会计学原理会计学原理会计学原理会计学原理会计学原理会计学原理会计学原理会计学原理会计学原理会计学原理会计学原理会计学原理会计学原理会计学原理会计学原理会计学原理会计学原理会计学原理会计学原理会计学原理会计学原理会计学原理会计学原理会计学原理会计会计学原理
Part A Framework
IASB
Ads
consistent_一致性
less subject to political pressure
avoid fire-fighting_突击式
diff concentrations on P/L or Net Equity
Dis
diff users with diff needs and can`t be considered for all
IFRS
Ads
cross-border listing raise capital
foreign
competitors compare easier
subsidaries
takeover or mergers
Dis
cost of implementing
lower level of details
conceptual framework_IASB
scope
1. objective/ goal of FR
financial inf not non-financial inf.
2. qualitative characteristics
fundamental 无重要性
1. relevance_相关性
materiality
inf is not omitting or missing
2. faithful representation (true & fair)
1. 完_complete
all necessary
2. 中_neutral
without basis
3. 无差_free from error
describtion and process
4. 实_economic/ substance over legal/ form
lease
5. 不确_meas. uncertainty
reasonable estimates
enhancing
1. comparability_可比性 not 一成不变
1. 横纵对比
2. consistency
same accounting method for another period
2. verifiability_可验证性
diff knowlegeable and independent observers could reach consensus
3. timeliness_及时性
the older inf less useful
4. understandability_可理解性
clearly and concisely
not mean excluding inherently/ substantitive complex phenomena
3. elements of FS
A
controlled not owned
leased property
workforce
L
redee PS
E
residual interest_剩余利益
irredee PS
Inc
increase A decrease L, result in increase E and from holder of E claims
Exp
decrease A increase L, result in decrease E and to holder of E claims
4. reg
relevant inf
a faithful representation
5. meas.
1. historical cost_HCA
2. cerrent value_CCA
1. FV = market price
2. current cost/ replacement cost
3. value in use: discounted PV of future cash flows
6. presentation and disclosure
补充:
1. acc concepts& assumption
going concern
accurals basis
2. Pros & cons
HCA
Ads
be verified based on documents
less maniputation
reliable
Dis
out of date value
A`s value
overstatement profits
current rev - out of date cost
overstate gearing=debt/ ( A-Debt ) = debt / E
understate CE=A - CL
CCA
Ads
relevent needs for inf. users
predicting future performance and trend
help to decide whether to hold or sell
Dis
subjective judgement
diccount factor & expectation of future cash flow
low reliability and high randomness
mixed value bases
3. cap maintenance
cap
financial concept of capital
NA or E
physical concept of cpa
productive of capacity
i.e units of output per day
cap maintenance
a profits that cap increase, excluding disbutions to or contributions from holders_ 股利分配 & 注资
financial concept of capital
NA or E increase
physical concept of cpa
productive of capacity increase
i.e units of output per day
limitation of FS
past-orented cannot predict the future performance and trend
FS may be maniputaed
not include Non-financial inf.
not representative if seasonal trading or major acquisitions
creative accounting
backgrounds
flexibility over the accounting policy
reaasons
expecting to see
steady growth in profits
stable dividends
performance related pay
higher share price
methods
smoothign profits
provision subsequently reversed
invoicing in advance to boost rev
selling an A pre-yr and repurchasing it post-yr to boost profits
reducing gearing=D/E
off -bal financing
paying back a loan yr end, taking out again at next yr begin
IASC-->IASB (IASs & IFRSs)
to develop global accounting standards
to promote the use and application
to bring about convergence_融合 to high quality solutions
setting procedures
IFRS AC: advice----->IASB: discussion---->exposure draft-----> IFRSs: issue
regulatory framework_IFRS
IFRS
principles (IFRS) vs rules-based (GAAP)
P
professional judgement
no details
R
a large mass of regulation
judgement is minimized
Part B Transactions - A
PPE IAS16
tangible assets
held for use
if 出租:only for Plant & equipment
出租:property 投资性房地产 IAS40
more than one period
recognition
probable (>50%)future economic benefits
cost can be measured reliably
separate items — large and specialised i.e. aircraft
initial measurement
at acquisition date DR PPE CR Cash/ T/P / Liability
cost
purchase *less any trade discount(belongs to)
settlement/ cash discount:(not belongs X) 与交易、资产获得无关,和付款相关
import duties and non-refoundable tax i.e. 关税 & VAT
directly
site preparation_ i.e.场地准备费
delivery and handlling costs_ i.e.手续费
installation and assembly costs
testing
professional fees _ i.e. 翻译费
dismantling and removing cost: 弃置成本_IAS37
borrow cost_IAS23
*Excloudes
Admi and OH
Start-up and pre-production costs:开办费 _i.e. 营业执照费
initial operating losses before_i.e. abbnormal loss
staff training
ways
replacement:以旧换新
出旧 DR loss on disposal(exp) CR PPE (CV)
购新 DR PPE(Cost) CR cash
exchange of assets:以物易物
判断标准(依序) 先 FV 后 CV
commercial substance of transactions
上海 VS. 郊区 V
隔壁 VS. 隔壁 X
FV - given up
DR asset A CR asset B CR Inc./ DR Exp
AB之间必有差额
FV - received
CV - given up
overhaul:大修/改造_captalised
continue to operate
记入cost
depreciated over the period to the next overhual
subsequent meas.
cost model
cost (accumulated depreciation) (impairment loss IAS36) -------------------------------- Carrying value
Depreciation
DR depreciation exp _P/L CR PPE - Accumulated depre._SOFP
method
straight line
reducing balance
depre%*(cost-A.D.) =Depre%*CV
与residual value 无关
达到使用状态,与用否无关:idle 也折旧
prospectively
method. residual. life _reviewed each yr end
date of change & future
revaluation model
4 Scenarios
1. FV单纯高
SPL & OCI ---> profit---> R/E ---> SOFP SPL & OCI ---->OCI ( gain on revaluation )----> R/S --->SOFP
DR PPE CR OCI---> R/S
2. FV单纯低
DR exp CR PPE
3. 先冲减,后估增:down-up-up
DR PPE CR exp_1 CR OCI_2
4. 先冲增,后估减: up-down-down up 中OCI--> R/S
DR R/S_1 CR EXP_2 CR PPE
DR R/S_1 CR EXP_2 CR PPE
if reviewed one item, the entire class of asset to be reviewed
Revalued amount (depreciation) (impairment loss) -------------------------------- Carrying value
@P25
CV VS. RA
r
DR PPE CE OCI
Or
DR EXP CR PPE
OCI _ annual transfer
DR R/S CR R/E
R/S 的计算
1. revaluation uowards/ remaining lifes
2. deepre. after revaluation - depre. before =新A.D.-A.D.
Investment property
land or building or both to earn rental or for capital appreciation / gain
land held for loing-term captial appreciation
land held for undetermined future use
building leased out / let it out
property constructed or developed for future use as IP
I.e. parent lease a building to Subsidiary:
consolidated: PPE Subsidiary: IP_ right of use asset
recognition
probable (>50%)future economic benefits
cost can be measured reliably
initial measurement
at acquisition date DR IP CR Cash/ T/P / Liability
subsequent meas.
cost model
cost -A.D. -impairment loss ------------- CV
gain: OCI--> R/S Loss: exp
FV model
公允价值计量下:无折旧
gain or Loss---> P/L
DR IP CR investment Inc.
or
DR Investment loss CR IP
Changing model
cost model ---V---> FV model <---X-----
re-classification
1. IP @FV--->PPE
date of transfer DR PPE CR IP
yr end DR depre. exp CR PPE
2. PPE----> IP @FV Revaluation: difference arising on PPE at date of transfer 先重估,再重分类
date of transfer
DR PPE CR OCI
DR IP CR PPE_总数
yr end : IP 波动
yr end DR IP CR Inves. Inc._or 反分录
3. Inv. 存货(地产企业)--->IP @FV
--->P/L
transfer DR IP CR Inv. CR Inves. Inc.
yr end DR IP CR Inves. Inc._or 反分录
4. complete construction/ development WIP--->IP
--->P/L
transfer DR IP CR WIP CR Inves. Inc.
yr end DR IP CR Inves. Inc._or 反分录
disposal
DR cash CR IP CR Inc. / gain on disposal
DR exp. / loss on disposal DR cash CR IP
Impirment assets
CV vs. Recoverable A
Lower_impair.
CV
cost -A.D. -impairment loss ------------- CV
gain: OCI--> R/S Loss: exp
RA
孰高_ higher
卖_可变现净值:FV - costs to sell
用 _ PV: value in use
CV < RA
NO impairment
CV > RA
general impairment DR Impairment loss CR Assets
previously upward revalued
DR R/S_1 CR imp. loss_2 CR assets
indicators
external sources of inf.
fall in market value
change in technogical\ market\ legal or eco environment
increase in market ine. rate
CV more than market cap.
internal
obsolescence or physical damage
adverse changes in use or its eco. performance
no indicator_tested impair annually
IA for indefinite useful life
goodwill (EX-V) acquired in a business combination
cash - generated units (CGU)资产组
smallest identifiable group of assets
independent cash flow
indentified measeured
allocation of imp.
obviously damaged or destroyed
goodwill
pro - rata basis based CA of each in the unit
Borrowing cost
principal* Int. rate%
recognition
generally--->cost
DR Asset (PPE/ IP/ Inv.) CR cash/ Int. payable
acquisition/ construction/ production of qualifying assets (专项资产) should be captalised
Meas.
cap. duration
1. expenditure is being incurred_开始
2. borrowing cost is being incurred_暂停
3. activities prepared ready for use pr sale_z终止
i.e. 2. interrupted--suspended 3. substantially all activites complete---cap cease/ stop
Int. rate
specifically_转项借款
cap. amounts = borrowing cost on assets - temporary Inves. Inc.(ROE)
found borrowed generally_一般借款
borrowings * W.AVG rate
Intangible assets
identifiable\ non-monetary without physical substance
controlled
future economic benefits
identifiable
separable
i.e. rent or sale separately in the market
transfer a legal right
controlled
right to obtain future eco. and restrict the access
legal right
future eco. benefits
recognition
probable (>50%)future economic benefits
cost can be measured reliably
at acquisition date
separate
i.e. license\ quota 配额\ patent\ copyright\ brand name
business combination
externally - generated goodwill V
DR goodwill CR cash
internally goodwill X
不一定能带来 eco. benefits
i.e. skills of ees\ culture\ customer list\ relationship with clients\ masthead 刊头\ advertisement
research and development
research--->exp.
DR research exp. CR cash
development--->cap. _IA / exp._develo. exp.
原则:Priate V
Intention to complete
adequate Resources
TEchnical feasibility
DR IA CR cash
Ability to use or sell IA
Probably generate future eco. benefits
mea. the exp. Reliably
X
DR development exp. CR cash
meas.
revaluation model
4 Scenarios
1. FV单纯高
SPL & OCI ---> profit---> R/E ---> SOFP SPL & OCI ---->OCI ( gain on revaluation )----> R/S --->SOFP
DR IA CR OCI---> R/S
2. FV单纯低
DR exp CR IA
3. 先冲减,后估增:down-up-up
DR IA CR exp_1 CR OCI_2
4. 先冲增,后估减: up-down-down up 中OCI--> R/S
DR R/S_1 CR EXP_2 CR IA
Revalued amount / cost (accumulated amortisation) (impairment loss IAS36) -------------------------------- Carrying value
cost model
finite useful life
amortised
DR amortisation exp _P/L CR IA - Accumulated amort._SOFP
method
straight line
residual value = 0
reducing balance
amort%*(cost-A.A.)=amort%*CV
与residual value 无关
available for use or sale for resea. and devel.
indefinite useful life
No amortised
DR amortisation exp _P/L CR IA - Accumulated amort._SOFP
method
straight line
residual value = 0
reducing balance
amort%*(cost-A.A.)=amort%*CV
与residual value 无关
available for use or sale for resea. and devel.
reviewed each yr.
indefinite---reviewed--->finite
impaired each yr
disposal
DR cash CR IA CR Inc. / gain on disposal
DR exp. / loss on disposal DR cash CR IA
Part B Transactions - B
Non-current assets held for sale and discontinued
tangible assets
NCA (disposal group) held for sale
CV will be recoverd principally through a sale transaction rather than continuing use
items
availble for immediate sale
sale must be highly probable
highly probable
mgt. committed to a plan to sell
an active programme to locate a buyer
not must have a locate buyer
price reasonably
sales taken place within one yr
unlikely significantly change i.e. withdrawn
more than one period
Meas.
NCAHFS
Lower
CV
NRV
No depreciation
类Inv.
1. date of transfe DR Impa. loss CR PPEr
2. RE - classification DR NCAHFS CR PPE
1&2----->
DR impa. loss DR NCAHFS CR
presentation
presented separately
单独列与NCA & CA下方
NCAHFS & NCLHFS
not be offset
discontinued operation
卖掉_be disposed of
划分为持有待售_classified as NCA
I.e.
represent a separate line or area....
a part of a single co-ordinated plan to dispose line or area
a subsidiary acquired exclusively with a view to resale
cost
purchase *less any trade discount(belongs to)
settlement/ cash discount:(not belongs X) 与交易、资产获得无关,和付款相关
import duties and non-refoundable tax i.e. 关税 & VAT
directly
site preparation_ i.e.场地准备费
delivery and handlling costs_ i.e.手续费
installation and assembly costs
testing
professional fees _ i.e. 翻译费
dismantling and removing cost: 弃置成本_IAS37
borrow cost_IAS23
*Excloudes
Admi and OH
Start-up and pre-production costs:开办费 _i.e. 营业执照费
initial operating losses before_i.e. abbnormal loss
staff training
Provisions_NCL
Def.
obligation/ transfer eco. benefits/ past events
uncertain timing or amount
Rocg.
all meet_同时满足
1. present obligation
2. probable
3. reliable estimate
obligation
legal obli._法定义务
law/ legislation/ goveernment
constructive oblig._推定义务
arises through past, raised a valid expectation carry out a particular action
company policy/ CSR report
probable
more than 50%
60% lose case
60% win case
Meas.
best estimate the expenditure_费用最大化
single
make full in the most likely_最大可能性原则
large population
expected value
reimbursements_补偿
expenditure is expected to be recovered from a third pary
provision for rembursement may be netted off in P/L
reimbursement separately asset be not greater than provision in SOFP
not be netted off
i.e. insurance company_ virtually certain
i.e.
1. law suit DR exp. CR provision
2. reimburse. by insurance com. DR receivables - insurance com. CR Inc.
1&2---->
DR exp. DR receivables CR provision
examples
1. future operating loss
2. major overhual
3. warranty
during the period
4. removing & diamantling cost_弃置成本
land contamination
decommission or abandonment cost
计入成本、利息费用、折旧
DR PPE CR provision (PV)
DE depre exp CR PPE
DR int. exp. CR provis.
unwind
5. onerous contract/ loss making_亏损合同
DR exp. CR provis.
6. restructuring
sale or termination of a businesss line
after a binding sale agreement
closure of business location
after a detailed formal plan & announced publicly
changes in mgt. structure
fundamental re-orgnisation
i.e. partnership --> public com.
direct exp.
penalty/ redundancy cost/ paid deposit
Exclude ongoing cost
retraining cost/ marketing & advertising cost
7. deferr tax
contingent liability
not recognised
disclose
Event after the reporting periods
between end of the reporting and aurthorised and issue date
adjusting events
existed at the end of the reporting period
non-adjusting events
conditions after the reporting period
adjusting
prior to the yr
after yr end
sale of Inv. < CV
DR EXP CR Inc.
insolvency of custmoer with owing
DR EXP CE T/R
amounts received or paid with legal or insurance claims
DR EXP CR provision
determination sale or purchase asset price
DR L CR PPE
discovery of error or fraud
DR EXP CR cash
影响到 going concern 的非调整事项
breakup basis
non-adjusting diclose in the note
acquisition of / diposal of a subsidiary_子公司
should be disclosed in the note
announcement of a plan to discontinue an operation_终止经营
announce or commence of a major restructure_重组
detailed plan & announce publicly
after the reporting period
destruction by disasters
share transactions
litigation commenced
declare and payment od dividends
R/E
change in exchange rate/ tax rate
Accounting policies, estimates and errors_IAS8
Policy
principals/ bases/ conventions/ rules and practices in preparing and presenting FS
adopted from period to period
Changes
required by IFRS
Result in more appreciate/ reliable/ relevant presentation and inf.
追溯调整法_retrospectively=past+now+tuture
not change
policy for a new tye of transaction or event
a new policy for transactions and events ocurred in past
i.e.
recog. criteria
int. exp.
before exp
after (IAS23) Captalised
meas. basis
IP: Cost model ---> FV model
PPE: Cost ---> RAvaluation model
Inv. : FIFO--->AVCO
presentation methods
depre exp
operating exp
COS
consolidated_ 母公司政策为主
编制合并报表_目的
以母公司为标准调整子公司
子公司本身的报表不需修正,与会计政策变更无关
调整子公司存货计价方法
属于会计政策的变更
estimates
i.e. 折旧命、残、法+税rate+预计+坏(allowance for T/R)
子主题
Prospectively
N+F
errors
谁有错调谁
opening/ R/E
DR Opening R/E DR EXP CR cash
current yr errors
current FS
Retrospectively
P+N+F
prior yr errors
prior FS
prospectively
N+F
Agriculture_IAS41
scope
Planting(birth)<----------Bio transfer--------->harvest(slaughter)<-----Agri produce------->sale |<--------------IAS41 Agriculture----------------------->||<-----------------IAS2 Inv.------------>|
agri=tranfer + at the point of harvest
Inv.= agri produce after harvest
i.e.
Biological asset
living animals or plants
agriculture produce
harvested produce of Bio A
biological transformation
processes of growth, degeneration, production and procreation that causes changes in Bio A
harvest
detachment
人为干预
Rcog.
control & probable & measured reliably
Meas.
BIO A
NRV=FV - point-of-sale costs
changes in FV arising due to physical or price changes
allow an alterative method of valuation_ if not NRV , then cost model
Agri produce/ Inv.
lower
NRV
at the point of harvest
FV - point-of-sale cost
after harvest
IAS2
Cost
1. birth & FV=10 DR BIO A 10 CR cash 10
2. FV=250 & cost to sale =200 then, BIO A = 250-50=200 DR BIO A 190 CR Inc. 190
3. slaughter & FV=500 BIO A--->Agri produce DR Agri produce (FV) 500 CR Agri Assets (CV) 200 CR Inc. 300
4. FV=490 & Sold out DR EXP 490 CR Agri produce 490
presentation and disclose
separate class
non-belongs to NCA OR CA
同 NCAHFS 一样,单独列项
Inventory and biological asstes
held for sale
ordinary course of business
retailer
purchased and held for resale
manufacturer
raw materials work in progress finished goods
Interchangeable items
FIFO
WACO
if inflation, cost > FIFO
LIFO
COS (P/L) = opening + purchse-closing (SOFP)
stocktaking / Inv. count
periodic count_定期盘存
小规模
perpetual count_永续盘存
大规模
Meas.
Lower
cost
cost of purchase
*less: any trade discount(belongs to) plus: irrcoverable tax (imports) plus: directly (carriage inwards & handlling costs)
settlement/ cash discount:(not belongs X) 与交易、资产获得无关,和付款相关
cost of conversion
diirect material plus:labour plus: OH
other cost
*Excloudes
Admi OH
abnormal loss
storage costs for FG
but for RM & WIP
selling cost i.e. carriage outwards
before complete & production-related
NRV
RM =replacement cost
倒算_WIP=FG`s selling price - FG`s selling expense - conversion cost
FG=selling price - selling exp
meas.
cost < NRV
lower
don`t write down
cost > NRV
write down
DR EXP CR Inv.
down-up- up
reverse write down and the new NRV
impair situation
write down on an item by item basis, not as a whole classification
i.e.
cost increase, price fall
physical deteroriation
obsolescence
decision or strategy at a loss
error in production or purchasing
Part B Transactions - C
common types
1. warranty/ ongoing services
P + S
produce
DR cash CR Rev
Service
DR cash CR Deferred Inc._L
DR Deferred Inc. CR Rev
DR Rev CR Deferred Inc.--CL --NCL
2. construction contract
stage/ percentage of completion_POC
output methods_Rev.
Value of work certified = —————————— total contractual price
input methods_cost
cost incurred to date = ————————— total contractual costs/ (cost incurred+to complete)
合同性质
profit contract
recog. Rev. = total Rev*POC
loss contract
Recog Rev_倒算
outcome of the contract cannot be reliably estimated_保本合同
cost incurred to date = recognised cost/ Rev.
i.e.
开票和收付工作_SOFP
A_amount due from cust. 欠我的
L_amout due to cust_我欠的
3. principal Vs. agent_委托&代理
principal
1. 确认收入 gross amount dr admi exp dr T/R from Agent cr Rev
2. 结转成本 dr COS cr Inv.
agent_佣金
dr cash cr Rev cr T/P to principal
不结转成本
4. sales & repurchases_售后回购
Sale?_ limited items
1. 确认收入 dr cash cr Rev
2. 结转成本 dr COS cr Inv.
抵押借款
1. sales proceeds-->secured loan dr cash cr loan
2. year end dr int. exp. cr loan
5. consignment arrangement_委托代销
manufacturer---goods--->dealer 中间商 —>customers
control transfer
Rev upon delivery
1. 确认收入 dr T/R cr Rev
2. 结转成本 dr COS cr Inv.
6. sales & return_ 销售退回
sales with 30-day return basis
during 30 days: uncertain --> not rev.
exams: 生产商把所有销售确认为Rev
adjustment: 1. 冲销退货期收入 dr rev. cr T/R
2. 冲销成本结转 dr inv. cr COS
7. bill and hold arrangement_开票持货交易
bill-and -hold
goods are sold but remain in the possession of the sellers
customer lacks storage facilities
point of customer obtain control of goods? 时点
Received by cust._开票时间
goods are deliverd to cust. 发货时间
all be met
substantive_ 真实性
produce separately identified
ready for physical transfer
cor. cannot able to use or transfer to another
8. factoring_保理 T/R催收
cor.------T/R $10->- -<-sales $9----factors <--------------------cust.--------------------
who undertake the bad debts risks?
factors_sales
without recourse 无追索权 dr admi exp. 1 dr cash 9 cr T/R 10
2. 结转成本 dr COS cr Inv.
Cor. _抵押借款
with recourse / int. 1. sales proceeds-->secured loan dr cash cr loan
2. year end dr int. exp. cr loan
Government grant
Government grant
with certain conditions in assistance of cash or assets
cap. grants
grants related to assets
rev. grants
grants related to inc.
reg.
comply with conditions?
actually received?
other inc. -P/L deferred inc. -CL/ NCL : SOFP
meas.
related to inc.--->profit 2 ways of disclosure
separate credit ot ' other inc.'
deduct from the related exp.
repayment
deferred inc.
unamortized DI excess-->exp
i.e. purchsed PPE $100, grant $40, 5yrs
dr PPE 100 cr cash 100 dr cash 40 cr DI 40
1. yr end
确认A.D dr depre exp 20 cr PPE 20 (100/5)
确认DI->other inc dr DI 8 (40/5yr) cr other inc. 8
2. repayment
dr DI 32 _1_冲销未摊销的D.I. dr exp 8_2_excess cr cash / liability 40
deduct from the related exp.
deduct grant in arriving at CV of asset - increase CV of A - reg additional depre
i.e. purchsed PPE $100, grant $40, 5yrs
dr PPE 60 (100-40) cr cash 60
1. yr end
确认additional A.D dr depre exp 12 (60/5yr) cr PPE 12
2. repayment
价值补回 to original cost dr PPE 40 cr cash / liability 40
补提A.D dr depre exp 8 cr PPE 8 (40/5yr)
GOV assistance_支援
may not reasonably have a value
i.e. free technical or marketing advice provision of guarantees
disclosure cuz its significance
nature
extent
duration
Construction contracts
estimates
Prospectively
DR Opening R/E DR EXP CR cash
revenue
inc.
rev
transfer goods or services based upon control rather than risks and rewards
the ability to direct use of it
obtain the benefits from it
othet inc.
recog._五步法模型
1. odentify contract
a. all parties approved
b. each party`s right can be identified
c. payment terms can be identified
d. commercial substance
e. will collect the consideration to which it will be entitled
f. contract can be written, verbal or implied
2. identify obligation
3. determine price
4. allocate price to each obligation
5. recog Rev
Part B Transactions - D
Financial intruments
contract gives rise to financial asset or liability or equity instrument
includes
FA 被发行方/ 投资方
good for investor/ 持有债权方_收本金/int. :
a cintractual right_合同权利
receive cash/ FA
exchange F Instr. that are potentially favourable
i.e dervatives_金融衍生品/ 期权_option
receive cash / equity of another
i.e
shares
T/R
debenture loans receivables
应收公司债券
FL issuer/ 发行方
issuer/ 发行债权方_支付本金/int. :
exchange F Instr. that are potentially unfavourable
i.e dervatives_金融衍生品/ 期权_option
deliver cash / FA to another cor.
equity instr.
residual int.
exclude
investment in S/ A
jiont ventures and other joint arrangments_合资经营
intial reg
概念框架——错误
only when cor. becomes party to the cntractual provisions of the instr. 只要变成合同中的一方即可确认
FA/ FL
Amortised cost_摊余
FL X
FVTOCI_公综
FVTPL_公损
basis
business model for mgt_目的
contractual cash flow characteristics_内容/现金流质量特征
issue cost
买: investor_FA
FV paid + transaction cost/ issue cost
卖: issuer
FV received - transaction cost/ issue cost
exception_FVTP--> not intial reg.
dr exp cr cash
FA <----------- Debt ( shares ) ------------- FL ( Equity instr. )
classification
FA
debt_买债券
AC
business model: collect contractual cash flow
cash flow test: principal + int.
FVTOCI
business model: collect CF +sell FA
cash flow test: principal + int.
FVTPL
买 shares/ equity
FVT
PL
held for trading: PL_short
recoverable election: 可逆
OCI
not for trading: OCI_long
dividends; strategy
irrecoverable election_不可逆
FL
debt_发债券
AC
business model: collect contractual cash flow
cash flow test: principal + int.
FVTPL
business model: collect CF +sell FA
cash flow test: principal + int.
发 shares/ equity
FVTPL
held for trading: PL_short
recoverable election: 可逆
compound FI
1. redeemable preference shares _FL irredeemable preference shares _ equity instr.
2. convertible preference shares
dereg._终止确认
removal of a previously reg FI
FA
contractual right expire
transfer all risks and rewards to another
FL
extinguished
obligation in contract is discharged / cancelled / expired
分录
FA_purchase
debt_买债券
AC
买 shares/ equity
FVT
FVTOCI
FVTPL
SBR
FL_issue
debt_发债券
AC
FVTPL
发 shares/ equity
compound FI_复合型金融工具 FL & E Instr.
classified separately
F7中无人转股,则OCE倒算(unchange) 先债后股
i.e. convertible debt
P125例题
FL 的条件需满足
contractual obilgation to deliver cash or another FA that unfavourable
if not met, FI is equity instr.(普通股)
i.e.
1. redeemable preference shares _FL irredeemable preference shares _ equity instr.
redee. PS: with a fixed / determinable amount or future date and an obligation to do this
redee PS`s int.: dr int. exp cr cash / liabilty
irredee PS`s dividends: dr R/E cr cash / liability
2. convertible debt (可转债)
issue date dr cash cr FL _1_实际利率折算 cr other component of E _2
yr end a. OCE remain unchanged b. FL should be measured at AC
补充
票面:
principal/ nominal/ face / par/ coupon value/ rate
Part B Transactions - E
Lease_IFRS16
common types
2. construction contract
DR cash CR Rev
underlying asset_ 标的物资产
can be substituted arbitrarily
Right-of -use asset_使用权资产
right to control
长期租赁
direct the use
obtain substantial all of the benefits
reg
a single lease accounting model for ee to reg A / L more than 12 ms
exemption : not apply for
short-term lease
lease for underlying asset of low value
-->exp & straight-line basis or another
dr exp cr cash
dr ROUA cr LL _PV / 未来需要支付
补充: rent-free month 也要计入折旧年限
dr exp cr cash
identifying lease_文字题
right to control
obtain substantially all the economic benefits from use
承租方ee一力承担,无附加条款
right to direct use
i.e for lessee not hve the right
if lessor has the substantive right to substitute 替换 the A
intial meas. ROUA
meas. at cost
A_initial meas. PV of LL
B_
lease payment before commencement date - incentives received 扣除优惠
initial direct cost
B = 期初付出去的 paid in total
C_dismantling and removing cost at end of date _ provision
期末还有利息--> provision
dr ROUA A+B+C cr LL _____ PV 本金 A cr cash -- prepayment - incentives 扣除优惠 -- direct cost B1+B2 cr provision ___diamantling & removing C
subsequent meas.
ROUA
cost model
transfer ownership
reflects a purchase option
depre over useful life of underlying A
NO transfer ownership 无权选短
NO purchase option
depre from commence date to lower / earlier
end of useful life
end of lease term
yr end cost (depreciation) -------------------------------- Carrying value
yr end dr depre exp cr ROUA
LL
in advance
in arrears
sale and leaseback 售后回租
is it a sale? 缺现金流时
NO
secured loan
1. 账上继续确认该项资产 2. sales procceed--->secured loan
yr end dr depre exp cr A (PPE/ Inta A...)
dr cash cr loan // dr int. exp cr loan
YES
sale & lease
1. sale: seller/ lessee reg gain or loss to buyer/ lessor 2. lease: seller/ ee meas. ROUA arising from leaseback at proportion of pre-CV that retained by ee (sales > or = FV)
CV * retained% : 卖方和承租方保留下的比列
i.e.
sales=FV
sales>FV
above-market terms as additional financing
1. above-market terms as additional loan 超过部分作loan
dr cash cr loan_(sale - FV)
2. sales=FV处理
sales<FV
F7不考
below-market terms as prepayment of lease paying_预付款
Income tax
tax profits Vs. accounting profits=PBT
acc. profits * tax rate%=inc. tax
current tax
dr inc. tax exp_P/L cr CTL (tax payable)_SOFP_CL
CTL ——————————————————— b/d | over-provision | under provision tax paid_实际付税| | estimated_下年度应付 ——————————————————— c/d |
SOPL estimate for this year previoius year adj +under-provision - over-provision -------------------------- inc. tax exp
refound
CA
DTA
NCA
ITE---CTE/ DTE___SOPL
CTE= ( Acc profit/ PBT+acc-tax_adj. ) * t%
deferred tax
DTL= Temporary difference * tax rate%
only for 暂时性差异,not 永久性差异 permanent diff (entertainment exp/ penalty )
profits more, current tax more, defer tax less, DTA
dr inc. tax exp_P/L cr DTL--CL/ NCL_SOFP
temporary diff
1. depre
both possible
2. deve deductible when paid-all OK
T Amort more: DTL
3. impairment
T loss less: DTA
4. revaluation of NCA/L
CV>TB: DTL
5. accrued inc or exp
acc > tax: inc_DTL
6. Warranty cost or allowance for doubtful debts
T exp less: DTA
OCI
upwards revaluation
FA @ FVTOCI
deferred tax retated to revaluation
dr PPE cr OCI-->RS
dr OCI cr DTL_upwards*T%
exam
Dr ITE X1+X2-X3 Dr OCI X3 Cr CTL Cr DTL
i.e acc & tax depre
Earning per share
EPS
basic EPS
=earnings/no. of ordinary shares =NP or loss attributable to OSher (PAT)/no.
WANS_AVG Q
new shareholders
issue at full market price
existing shareholders
bonus issue
rights issue
exams
issue at full market price
dr cash cr share capital cr share premium
同比例增加
Q: time proportionate
bonus issue
Q增per减,cap—
share 内部变化: pre-->cap
Q: no time proportionate CUZ 同一批资本
no. of after issues/ wans=Q1+Q2
dr share premium cr share capital
corresponding/ restated previous EPS = Previous EPS* Q-before/ Q-after
rights issue
cap 增,Q增,非同比例增加
dr cash cr share capital cr share premium
corresponding/ restated previous EPS = Previous EPS* ( 除权价/ 含权价 ) = Previous EPS* ( TERP/ market price )
TERP rights fraction time proportionate EPS=earnings/WANS 对比restated EPS
issued 100k, 1 for 5 rights issue on 1.10.x2 at $1, MV of quotation with rights was $1.6, earnings $40k $50k
1. TERP 理论除权价 (1*1+5*1.6)/(1+1)=1.5 含权价:1.6 right=0.1
2. rights fraction 剔除发行前股票上right & Q changes Q1: 100k*1.6 / 1.5 = 106667
3. Time proportiante Q2: 100k/5+100k=120k 106667*9/12+ 120k*3/12=110k
4. x2: EPS= 50K/110K=45 cent
5. 对比 x1: EPS=40K/100K=40 cent x1: corresponding/ restated EPS=40* 1.5/1.6=37.5 cent
diluted EPS
may give a rise to such a claim in the future
include
separete class of equity shares
XXX
convertible loan note
转股时:EPS高,不披露/ EPS低,披露
option or warrants_期权
convertible loan note
increase the Q/ no. of shares
drcrease int. exp, thus increase the earnings
EPS=Earnings+int. exp*(1-T%)/ (no. of OS+ shares coverted)
int. 优先实际利率 effective int. rate 后 nominal int. rate for int. paid
Options
优秀的ees or mgt 可以低价购入cor`s shares
if sold_卖-->at full market price-->no diluted if 送 sent--> issue for free--> diluted
EPS=earnings/ no. of ( OS+ free) Q-free=Q under option-(Q under option*exercise price)/market P or FV
exams
1. basic EPS: 1200/500=240 cent
2. share option value: 1.5*100=150 Q1: 150/2=75 Q2 share issue for free: 100-75=25 diluted EPS: 1200 / (500+25)=228 cent
evaluation of EPS
Prons
comparison of same entity in diff period and cors in the same perio_横纵对比
more accurate picture of actual return to investors by trend of EPS_分析趋势
a stock market indicator of performance, i.e P/E_ 预测
Cons/ limitations
historical inf. not have predictive value
not take account of inflation
be affected by application of diff accounting policy
Foreign currency transactions
functional currency
primary economic envir
mainly influences sales, L M and cos, financing activities
presentation currency
for FS
exchange rate at the date of transaction
if not fluctuate, goes to average rate for a period =(opening +closing)/2
exchange diff--->P/L_汇兑损益
subsequent translation
monetary items TR/ TP/ loans
受汇率影响波动大,都需要折算
closing exch. rate
P/L
non-moetary items Inv. IP PPE Rev
NCA & Inv. 受汇率影响波动小
cost model
no translation
FV model
closing exh rate
P/L
dr exp/ loss cr T/E....
dr IP... cr inc./gain
Revaluation model
SBR_diff-->OCI
dr PPE/.... cr OCI
exams
Part B Single FS
Earning per share
diluted EPS
Options
1. basic EPS: 1200/500=240 cent
dr OCI cr DTL_upwards*T%
EPS=earnings/ no. of ( OS+ free) Q-free=Q under option-(Q under option*exercise price)/market P or FV
SOPL estimate for this year previoius year adj +under-provision - over-provision -------------------------- inc. tax exp
SOCF
cash basis
cash on hand and demand deposits
cash equivalents are short-term, high liquid investments and insignificant risk value changes
总表
P190_了解表格
indirect method: SOFP+SOCI --adj-->SOCF
exams
operating
financing
investing
SOFP
SOCI
SOCIE
Financial Statements
procedures
1. take individual accounts of parent and each subsidiary cor.
2. 加总all the A & L,line by line
3. offset some accounts
full consolidated method
编制原则
P+S*n/12+A的影响科目
1. 抵消
P---investment in S
S--SC/ SP / Pre-acqui RE & RS * group% ( of S to P ) / goodwill
2. group equity
group SC/ SP = P of SC/ SP
只要母公司的
group RE/ RS = P of RE/ RS + S of post- acqui RE/ RS *group% group RE/ RS = 母公司RE/ RS + post-RE/ RS * 持股比比例
> 50%,就能完全控制,所以不用 * 持股比例
3. NCI
intra-group trading
Consolidated SOFP
1. goodwill
1. consideration transferred at acqui date P付出对价 2. NCI ..... 少数股东权益
对比 or 直接minus
3. NA/ E of S ..... shares/ RE/ RS.... 4. S at acqui date adjustments...
---> goodwill
negative:赚了_ C-SOCI
positive:亏了_ NCA in C - SOFP
goodwill at acqui date — impairment loss ------------------------- goodwill at reporting date
at reporting date 有减值迹象:损名誉才影响
DR impairment loss -S CR goodwill
1. consideration transferred
a. cash consideration
DR investment in subsidiaty CR cash
b. non - monetary consideration
share exchange
DR investment in subsidiaty CR SC C - SOFP CR SP C - SOFP
loan note
DR investment in subsidiaty CR Loan note C - SOFP
yr end_int. exp
c. deferred consideration_ PV 现值
DR investment in subsidiaty CR deferred consideration C - SOFP ——长期 NCL —— 短期 CL
yr end_int. exp
DR int. exp CR deferred consideration
d. contingent consideration_或有对价
实现条件--->more
DR investment in subsidiaty CR contingent consideration
2. NCI at acqui date
题目给定
Q * share price * NCI%
3. net assets of S at acqui date
SC/ SP----S
RE/ RS
4. FV adjustments
input to valuation related to quoted price
level 1 identical assets in active market level 2 similar assets ..../ identical A in inactive market level 3 unobservable input 不可获得 X
i.e. at acqui date FV=12 & CV=10 & life=5yr DR PPE 2 CR Net assets of S at acqui date 2
reporting date DR depre exp 0.4 -S CR PPE 0.4
upwards-->RS分录
Inv.
FV=800 & CV=600 & sold out 70% 合表中,剩余30%调增,结转70%销售成本
1. DR Inv. 200 CR NA of S at acqui date 200
2. DR cost of sales 200*70% CR Inv. 140
Int. A
客户名单 of S`CV =0 & FV of P=90 p 愿意购买,调增90
1. DR Int A 90 CR NA of S at acqui date 90
2. intra-group transactions
1. 内部交易
DR rev -group cr COS -group
子主题
URP
all are sold
dr COS - P/S CR Inv.
50% goods are unsold 留在账上=未实现利润
profit*50%
2. T/P & T/R
P---sold--->S
DR T//P CR T/R
3. CIT-cash in transit
P-----sales $100 on credit------>S ---paid $ 40, not received by P
dr cash 40 dr T/P 60 cr T/R 100
4.GIT
P-----sales $100 on credit------>S ---delivered $40, not received by S
dr Inv. 40 dr T/P 60 cr T/R 100
5. PPE transfer
P-----tranfer $100 for a plant------>S ----------CV=$80, 5 yrs--------------
消除URP= on disposal
dr COS -P cr PPE
消除excess depre
dr PPE 注意折旧计入当年的时间 CR depre exp. -S
6. Loan note
P--issue debt $100 to -->S
消除loan note
dr FL (loan) cr FA (investment)
消除Interest
paid
dr int. inc. -group cr int. exp. -group
not paid
dr int. inc. -group cr int. exp. -group dr int. payables cr int. receivables
7. Dividends
S---paid to --->P
paid
dr dividends inc. -P cr RE 注意分红是从RE中流出
not paid
dr dividends inc. cr RE dr dividends payables cr dividends receivables
3. group equity & NCI RE/ RS
equity=P+post-S+adj.
NCI at aqu date X +post aqu RE of S to NCI A*nci% +post aqu RS of S to NCI B*nci% ------------------------------------ NCI at repooting date
编制合并报表
步骤
1. group structures
2. considerations
3. intra- workings
4. FV adj.
5. goodwill
NCA
6. RE/ RS
7. NCI
在Group E 的后面加上
A & L =P+S
NCA
Goodwill
investment in A
联营投资
Other investment
扣除内部子公司的投资
CL
current tax payables
deferred consideration
一年以内付的CL
bank
Equity 分配
1. equity shares
2. share premium
3. RS
4. RE
Investmen in Associate
significant influence i.e 20~50%
满足其一即可
representation on BOD
policy making
material transactions
interchange of mgt personnel 互通、互换
essential technical inf.
meas
accounting for : investmen in A
NCA
workings
1. FV of consideration transfer
dr investment in A cr cash
无比例
2. + share of A`s profits
dr investment in A cr share of A`s profits
n/12 * A%
3. - dividends received from A
dr cash / dividends receivable cr investment in A
paid dividends of $100 * A%
paid dividends of $100 to P
4. - impairment loss
dr share of A` s profits cr investment in A
Impairment on A of $100 *A%
Impairment on impairment in A of $100
5. -URP
downstream
P--->A
dr COS (P) CR Investment in A
upstream
A--->P
dr share of A`s profits CR Inv. (P)
补充
单价报表的金融工具投资
dr investment cr investment lnc - P/ S dr investment loss -P / S cr investment
A in consolidated SOCI
at AD: 资产负债打包计入investment in A 后续: 通过利润变动进行分配,影响investment in A
I.e 存货的变动, if--->利润变化--->影响 investment in A
权益法下,profit & OCI 按比例增加group的 investment in A,影响C- SOFP
A in consoli SOFP
cost of A + A`s protit *n/12 *A% - dividends *A% - impairment *A% - URP *A% ------------------------ CV of investment in A
都走 Investment in A 科目
profit / OCI 的变动会记录到 investment in A
dr investment in A cr OCI - share of OCI from A
consolidated SOCI
编制原则
P+S*n/12+A的影响科目
补充
all OCI ocurred after ...
直接P+S , 不用 *n/12
Disposal of Subsidiary
parent`s separate FS
sales proceeds - CV of investment -------------------- profit / loss on disposal
group`s FS
sales proceeds at the date of disposal + FV of NCI at DD ---------------- FV of S at DD - FV of NA at DD - goodwill at DD ------------------ Profit / loss on disposal
or
NCI at AD + NCI share of post-aqui reserves=(at DD- at AD)*nci% ----------------------------------------- X FV of consideration received - shares of consolidated CV at DD: NA goodwill -NCI: X ---------------------------------- profit / loss on disposal
中心主题
主题
主题
主题