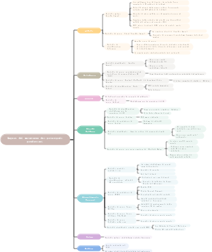
Galleria mappe mentale Il layout globale del Metaverso
Il Metaverso è uno degli argomenti più caldi del momento. Il Metaverso è un mondo virtuale che utilizza mezzi tecnologici per collegare e creare, per mappare e interagire con il mondo reale e uno spazio di vita digitale con un nuovo sistema sociale. Questa mappa mentale descrive in dettaglio il layout e la direzione di sviluppo di 15 piattaforme estere tra cui Meta (Facebook), Microsoft e Unity.
Modificato alle 2022-08-19 17:36:13Condividi 6 cattive abitudini che possono distruggere uno studente universitario. Non fingere sempre di lavorare duro. Smetti di fingere di lavorare duro immediatamente. Tieni i piedi per terra e non lasciarti sprecare.
Guida alla preparazione all'esame di legge: ti aiuta a comprendere il senso comune dell'esame di legge, le indicazioni per la preparazione per ciascuna materia e gli insegnanti migliori con cui studiare. Fornisce inoltre una guida al piano di revisione e preparazione per domande oggettive e soggettive. Spero che lo farai supera tutti gli esami e ottieni facilmente il certificato!
Condividi un programma di lavoro e riposo per la salute umana riconosciuto a livello mondiale, utile per la gestione del tempo e il miglioramento personale. Spero che possa aiutare tutti~
Condividi 6 cattive abitudini che possono distruggere uno studente universitario. Non fingere sempre di lavorare duro. Smetti di fingere di lavorare duro immediatamente. Tieni i piedi per terra e non lasciarti sprecare.
Guida alla preparazione all'esame di legge: ti aiuta a comprendere il senso comune dell'esame di legge, le indicazioni per la preparazione per ciascuna materia e gli insegnanti migliori con cui studiare. Fornisce inoltre una guida al piano di revisione e preparazione per domande oggettive e soggettive. Spero che lo farai supera tutti gli esami e ottieni facilmente il certificato!
Condividi un programma di lavoro e riposo per la salute umana riconosciuto a livello mondiale, utile per la gestione del tempo e il miglioramento personale. Spero che possa aiutare tutti~
Layout del metaverso d'oltremare
Meta(Facebook)
Evento importante: ha cambiato nome in Meta Platforms il 28 ottobre
Annunciato un investimento di 15 miliardi di dollari per supportare la creazione di contenuti nel metaverso
Istituzione dell’iniziativa XR e del fondo di ricerca
Prevede di investire decine di miliardi di dollari in Reality Labs
Precedentemente noto come Oculus Pesearch
Acquisizione della società di realtà virtuale Oculus
Evento importante: le vendite di Oculus Quest 2 superano i 10 milioni nel 2021
Emergono giochi VR popolari come Half-Life: Alyx
Project Cambria, un visore VR di fascia alta previsto per il lancio nel 2022
Orizzonte
Grande storia: Horizon Worlds si apre ai 18 anni
Lancio di Horizon Home, una casa virtuale
Horizon Workrooms, una piattaforma di scrittura online per ufficio
Luoghi dell'orizzonte
gioco
Gioco musicale VR "Beat Saber"
Acquisizione dello sviluppatore del gioco VR "Onward" Downpour Interactive
Acquisizione di BigBox, sviluppatore del gioco VR “Popuiation:One”
Acquisizione dello sviluppatore del gioco VR "Lone Echo" Ready At Dawn
Acquisizione dello sviluppatore di giochi Sanzaru Games
Acquisizione della società di cloud gaming Play Giga
fitness
Un set di accessori chiamato Active Pack per Quest 2 è previsto per il rilascio nel 2022
educare
Investire 150 milioni di dollari nei prossimi tre anni per costruire un ecosistema che supporti l'apprendimento del Metaverse
AR
Presence Platform fonde perfettamente i contenuti virtuali nel mondo fisico dell'utente
Il progetto AR Eyes Nazare è in fase di sviluppo
Scintilla AR
Polare
Abbassa la soglia per la produzione AR
Roblox
Evento importante: il primo titolo nel Metaverso
Ricco ecosistema di contenuti
Sistema economico completo
apertura e socialità
Microsoft
Evento importante: proposta del piano "Enterprise Metaverse".
Spazi connessi di Dynamics 365
Piattaforma Xbox
Versione AR "Minecraft".
Flight Simulator è il gioco di simulazione di volo più realistico e completo mai creato.
Nadella adatta i giochi 2D in veri giochi 3D
Microsoft Mesh
Piattaforma virtuale con avatar 3D e altre funzionalità XR
Lancio di Mesh for Teams in base a scenari di applicazioni per ufficio
Realtà mista
Piattaforma informatica di realtà aumentata
Strumenti di sviluppo MRTK
Kit di sviluppo multipiattaforma open source per applicazioni di realtà mista
Decentralizzato
Punto fondamentale: NFT rilascia risorse
Emissione di valuta virtuale MANA
Presentazione del modello “gioca e guadagna” P2E
Sabbiera
Punto fondamentale: NFT rilascia risorse
Emissione di valuta virtuale SAND
Presentazione del modello “gioca e guadagna” P2E
il mio mondo
Modalità Gioca e Guadagna
Applicazione del mondo virtuale
GucciGCCI
Lanciato lo shopping virtuale su Roblox, le borse virtuali NFT sono ancora più costose di quelle reali
"peperoncino"
Catena di fast food messicana
Apri un ristorante virtuale su Roblox e i clienti potranno ottenere buoni pasto nella vita reale
PricewaterhouseCoopers
Acquistato un pezzo di terreno virtuale su Sandbox per fornire servizi nel Metaverso
Zepeto
Piattaforma di moda virtuale coreana
Coca Cola
Conduci aste di marketing NFT sullo scambio virtuale OpenSea per modellare il valore virtuale del tuo marchio
Adidas
Gettone di abbigliamento virtuale NFT
Il profitto ha raggiunto i 22 milioni di dollari
Nike
Acquisizione della società di scarpe da ginnastica digitali RTFKT
Apri uno spazio virtuale su Roblox
Metaverso Seul
Evento importante: Seoul, Corea del Sud, potrebbe diventare la prima vera città del metaverso
Dovrebbe andare online nel 2022
I cittadini di Seoul possono lavorare virtualmente e partecipare agli eventi nel Metaverso
mela
Autosviluppato e investito in dispositivi core
Kit AR
Prova Adidas e Nike
JD Shopping
Assemblaggio casa IKEA
APP Store lancia le relative applicazioni AR C-side e B-side
Acquisizione della società di live streaming di contenuti AR/VR Next VR
Acquisizione della società di immagini virtuali 3D Spaces
Apple TV sviluppata internamente aggiunge contenuti AR/VR al servizio di streaming video
Si prevede che Apple rilascerà hardware MR transitorio nel 2022
Si prevede che l’hardware AR con una forma di prodotto relativamente matura sarà rilasciato nel 2024
Valvola
Azienda specializzata nello sviluppo di videogiochi, sviluppatrice della piattaforma Steam
Emivita: Alyx
Giochi esclusivi VR
Macchina tutto in uno per la realtà virtuale VIVE Focus3
Unità
Ecosistema di sviluppo Unity3D
Evento importante: acquisizione della società di effetti speciali Weta Digital per 1,625 miliardi di dollari
L'architettura sottostante del Metaverso
Visualizzazione architettonica, animazione 3D in tempo reale
Soluzione di potenza informatica distribuita nel cloud
Acquisizione di Visual Live
Concentrarsi sullo sviluppo di soluzioni di visualizzazione e collaborazione AR
Acquisizione di Pixyz Software
Sviluppatore software di elaborazione e ottimizzazione dati 3D
Acquisizione di IDV, Parsec, OTO Sistemi
Giochi epici
Motore irreale
Abbraccia attivamente la tecnologia blockchain e NFT
fortnite
Evento importante: il cantante americano Travis Scott tiene un concerto virtuale online
Interoperabilità della piattaforma e condivisione dei contenuti
Interazione tra mondo virtuale e reale
Febbraio 2019, primo concerto dal vivo di Marshmello
Il regista JJ Abrams "Incontra il pubblico"
Negozio di giochi epici
Servizi online epici
Nvidia
Omniverso
Evento importante: lancio della piattaforma di simulazione e collaborazione 3D Omniverse
La seconda stagione del documentario ufficiale cinese sull'esplorazione lunare "To the Moon" utilizza la piattaforma Omniverse
BMW collabora con Nvidia per costruire una fabbrica digitale virtuale
Genera un'immagine digitale AI interattiva realistica Omniverse Avatar
GPU CPU DPU "tre core"
Qualcomm
Chip XR: è stato ampiamente utilizzato nelle apparecchiature VR/AR tradizionali
Piattaforma Xiaolong Spaces XR: assistenza allo sviluppo software e hardware di dispositivi AR
Sony
Console VR: posizionamento differenziato di PS VR
Giochi esclusivi di alta qualità
IP ricco di contenuti
Acquisizione dell'1,4% di Epic Games per 250 milioni di dollari
AI
Framework dell'algoritmo di deep learning Tensor Flow
Chip di intelligenza artificiale in TPU
Ecosistema Android
Sistemi operativi dei principali dispositivi hardware VR/AR
GoogleNuvola
occhiali Google
Lanciata per la prima volta nel 2014, la realtà aumentata a livello aziendale è tornata nel 2017
Progetta macchine agricole, manifatturiere, mediche, logistiche e altri campi
Daydream View VR è stato lanciato nel 2016