マインドマップギャラリー 伝統的な中国医学 健康医学
虎も泣くほどの痛風ですが、予防することは不可能ではなく、生活習慣をしっかりと身につければ、痛風の痛みを効果的に回避することができます。著者は痛風の主な治療法と予防法、痛風の主な原因をマインドマップ形式で簡潔かつ詳細にまとめている。
人件費の管理は、企業が経済的利益を最大化するための重要な手段です。企業は、課題に対処するために中核となる競争力を継続的に向上させる必要があります。
これは教育技術のガイドではなく、教育の雰囲気を見つける旅です。読者の皆さん、この本では、それぞれの教育的な物語を通して、本当の教育者がどうあるべきかがわかります。繊細で機知に富み、子供たちにとって何が適切で何が不適切かを知っていて、何を言うべきか、何を言ってはいけないのか、注意を払うのかを知っています。子どもの個性を尊重し、子どもの個々の生活世界に注意を払い、子どもの話を「見る」「聞く」方法を知ってください。真の教育者だけが子どもの心を理解し、似非教育の調子を整え、教育と成長をより美しく充実したものにすることができるのです。
この本では、著者は、ほとんどの人が知識とスキルを学ぶのに適した一連の学習方法を詳細にまとめています。著者の意見では、あらゆる学習は、正確なインプット、深い消化、そして複数のアウトプットという 3 つの段階に分けられると考えています。 1 つ目は知識のインプットです。これは、最初に新しい知識を取り入れ、次に知識を消化し、インプットされた知識を理解し、最後に学んだ知識を使用することを意味します。この本が、学習中に混乱している人、または新しいスキルの学習方法がわからないすべての人に役立つことを願っています。
病理学概要
変数
企業の戦略的選択
プロジェクトコミュニケーション管理
生産コスト
局所的な血液循環障害
HTML5
医学 - 適応免疫応答
疫病 第 3 章 原因と因果推論
ACモーターの動作原理と特徴
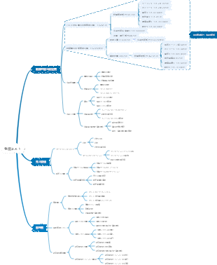
痛風から酸を除去するためのガイド
痛風の原因は何ですか
砂糖入り&低カロリー飲料
コーラやミルクティーを自由に飲むと尿酸値が高くなる
夜更かし・残業・極度の疲労
残業や長時間夜更かしの隠れた合併症
過度の無酸素運動
運動と尿酸値は密接な関係がある
治療法
腎臓の気を補充する
小さな習慣を身につけることで腎臓の気を維持できる
欲望をコントロールする
黙って足を開いてください、6 つの言葉のモットー
チコリとクチナシの酸味のあるお茶
酸味を抑えるのに欠かせない伝統的な漢方薬茶のレシピ
チコリとクチナシの酸っぱいお茶の醸造プロセス
材料を準備する
チコリ、タンポポ、葛、ユリ、クチナシ、桑の葉 各5g、生姜 3枚
浸漬材
材料を冷水に15〜20分間浸します。
丁寧に調理した
水を変える必要はなく、沸騰したら弱火にして5分ほど煮ます。
痛風を予防するためのヒント
新鮮な野菜を1日500g以上摂取する
水分摂取量を2L以上に保つ
ゆっくり歩くことを中心に体重管理を行う
高プリン体および高果糖食品の摂取を制限する
飲酒をコントロールする
禁煙して受動喫煙を避けましょう
スケジュールを標準化し、23時までに就寝する