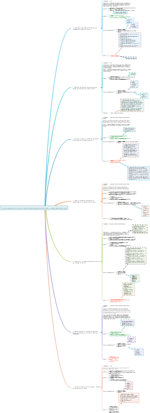
Galerie de cartes mentales Chapitre 4 Gestion globale
Élément élevé - Carte mentale du chapitre 4 des points de connaissances importants de la gestion globale, y compris la formulation de la charte de projet, la formulation du plan de gestion de projet, l'orientation et la gestion du travail de projet, la mise en œuvre du contrôle global des changements, etc.
Modifié à 2022-05-19 12:03:41Cent ans de solitude est le chef-d'œuvre de Gabriel Garcia Marquez. La lecture de ce livre commence par l'analyse des relations entre les personnages, qui se concentre sur la famille Buendía et raconte l'histoire de la prospérité et du déclin de la famille, de ses relations internes et de ses luttes politiques, de son métissage et de sa renaissance au cours d'une centaine d'années.
Cent ans de solitude est le chef-d'œuvre de Gabriel Garcia Marquez. La lecture de ce livre commence par l'analyse des relations entre les personnages, qui se concentre sur la famille Buendía et raconte l'histoire de la prospérité et du déclin de la famille, de ses relations internes et de ses luttes politiques, de son métissage et de sa renaissance au cours d'une centaine d'années.
La gestion de projet est le processus qui consiste à appliquer des connaissances, des compétences, des outils et des méthodologies spécialisés aux activités du projet afin que celui-ci puisse atteindre ou dépasser les exigences et les attentes fixées dans le cadre de ressources limitées. Ce diagramme fournit une vue d'ensemble des 8 composantes du processus de gestion de projet et peut être utilisé comme modèle générique.
Cent ans de solitude est le chef-d'œuvre de Gabriel Garcia Marquez. La lecture de ce livre commence par l'analyse des relations entre les personnages, qui se concentre sur la famille Buendía et raconte l'histoire de la prospérité et du déclin de la famille, de ses relations internes et de ses luttes politiques, de son métissage et de sa renaissance au cours d'une centaine d'années.
Cent ans de solitude est le chef-d'œuvre de Gabriel Garcia Marquez. La lecture de ce livre commence par l'analyse des relations entre les personnages, qui se concentre sur la famille Buendía et raconte l'histoire de la prospérité et du déclin de la famille, de ses relations internes et de ses luttes politiques, de son métissage et de sa renaissance au cours d'une centaine d'années.
La gestion de projet est le processus qui consiste à appliquer des connaissances, des compétences, des outils et des méthodologies spécialisés aux activités du projet afin que celui-ci puisse atteindre ou dépasser les exigences et les attentes fixées dans le cadre de ressources limitées. Ce diagramme fournit une vue d'ensemble des 8 composantes du processus de gestion de projet et peut être utilisé comme modèle générique.
Chapitre 4 Gestion globale
processus
Élaborer la charte de projet
définition
Il s'agit du processus d'élaboration d'un document qui approuve formellement un projet ou une phase et qui documente les exigences préliminaires qui reflètent les besoins et les attentes des parties prenantes ;
effet
Approbation formelle du projet, autorisant le chef de projet à utiliser les ressources de l'organisation dans l'activité
OIBT
entrer
Contrat d'accord)
Déclaration de travail du projet
Business case
facteurs de l'environnement des affaires
actifs de processus organisationnels
sortir
Charte de projet
Outils et techniques
jugement d'expert
technologie de guidage
Élaborer un plan de gestion de projet
définition
Le processus de définition, de préparation et de coordination de tous les sous-plans et de leur intégration dans un plan complet de gestion de projet
effet
Générer un document de base qui sert de base à tous les travaux du projet
OIBT
entrer
Charte de projet
Sortie d'autres processus
facteurs de l'environnement des affaires
actifs de processus organisationnels
sortir
plan de gestion de projet
Outils et techniques
jugement d'expert
technologie de guidage
Diriger et gérer le travail du projet
définition
Il s'agit du processus de direction et d'exécution des travaux identifiés dans le plan de gestion de projet et de mise en œuvre des changements approuvés pour atteindre les objectifs du projet.
effet
Assurer une gestion complète des travaux du projet
OIBT
entrer
plan de gestion de projet
Demande de modification approuvée
facteurs de l'environnement des affaires
actifs de processus organisationnels
sortir
Livrables
données sur le rendement au travail
changer de requête
Mise à jour du plan de gestion de projet
Mises à jour des fichiers de projet
Outils et techniques
jugement d'expert
système d'information de gestion de projet
Réunion
Surveiller le travail du projet
définition
Le processus de suivi, d'examen et de reporting des progrès du projet pour atteindre les objectifs de performance identifiés dans le plan de gestion de projet.
effet
Tenir les parties prenantes informées de l'état actuel du projet, des mesures prises et des prévisions de budget, de calendrier et de portée.
OIBT
entrer
plan de gestion de projet
prévisions de progrès
prévision des coûts
Modifications confirmées
informations sur le rendement au travail
facteurs de l'environnement des affaires
actifs de processus organisationnels
sortir
changer de requête
rapport sur le rendement au travail
Mise à jour du plan de gestion de projet
Mises à jour des fichiers de projet
Outils et techniques
jugement d'expert
compétences analytiques
système d'information de gestion de projet
Réunion
Mettre en œuvre un contrôle holistique des changements
définition
Le processus d'examen de toutes les demandes de changement, d'approbation des changements, de gestion des modifications apportées aux livrables, aux actifs de processus organisationnels, aux documents de projet et aux plans de gestion de projet, et de communication des résultats du traitement des changements.
effet
Considérer les changements documentés du projet dans une perspective intégrée, réduisant ainsi le risque du projet lié à la non-prise en compte de l'impact des changements sur les objectifs ou les plans globaux du projet.
OIBT
entrer
plan de gestion de projet
rapport sur le rendement au travail
changer de requête
facteurs de l'environnement des affaires
actifs de processus organisationnels
sortir
Demande de modification approuvée
Journal des modifications
Mise à jour du plan de gestion de projet
Mises à jour des fichiers de projet
Outils et techniques
jugement d'expert
Réunion
outils de contrôle du changement
Fin du projet ou de la phase
définition
Terminer toutes les activités de tous les groupes de processus de gestion de projet pour clôturer officiellement le projet ou la phase
effet
Résumez les expériences et les leçons apprises, mettez officiellement fin au travail du projet et libérez les ressources organisationnelles pour de nouveaux travaux.
OIBT
entrer
plan de gestion de projet
Livrables pour acceptation
actifs de processus organisationnels
sortir
Remise du produit final, du service ou du résultat
Mises à jour des actifs des processus organisationnels
Outils et techniques
jugement d'expert
compétences analytiques
Réunion
1 Élaborer une charte de projet
Déclaration de travail du projet
Les besoins de l'entreprise
Description de la gamme de produits
Plan stratégique
Contenu de la charte de projet
Objectif du projet ou raison de l’approbation du projet
Objectifs mesurables du projet et critères de réussite associés
Exigences globales du projet
Description générale du projet
Principaux risques du projet
Calendrier global des étapes
budget global
Exigences d'approbation du projet
Chef de projet délégué et ses responsabilités et autorités
Le nom et l'autorité du sponsor ou de toute autre personne qui a approuvé la charte du projet
2 Élaborer un plan de gestion de projet
Contenu du plan de gestion de projet
plan de gestion du périmètre
plan de gestion des progrès
plan de gestion des coûts
plan de gestion de la qualité
Plan de gestion des ressources humaines
Plan de gestion des parties prenantes
plan de gestion des communications
plan de gestion des risques
Plan de gestion des approvisionnements
plan de gestion de la demande
plan de gestion du changement
plan d'amélioration des processus
plan de gestion des configurations
Portée de référence
niveau de référence de progression
base de coût
cycle de vie
Le processus utilisé à chaque étape
Élaborer d’abord un plan global préliminaire
Préparez ensuite chaque sous-plan
Intégrez ensuite les sous-plans et effectuez un équilibre et une optimisation complets
3 Diriger et gérer le travail du projet
activités principales
Réaliser des activités pour atteindre les objectifs du projet
Dépenser des efforts et de l'argent pour atteindre les objectifs du projet
Personnel, former et gérer les membres de l'équipe de projet affectés au projet
Obtenir des devis, des appels d'offres, des offres ou des propositions au cas par cas
Comparez les vendeurs potentiels et sélectionnez le vendeur
Obtenir, gérer et utiliser des ressources
Mettre en œuvre les méthodologies et les normes prévues
Créer, contrôler, vérifier et valider les livrables du projet
Gérer les risques et mettre en œuvre des activités de réponse aux risques
Gérer les vendeurs
Incorporer les modifications approuvées dans la portée, le plan et le contexte du projet
Établir et gérer les canaux de communication du projet au sein et à l'extérieur de l'équipe de projet
Collectez les données du projet et rapportez les coûts, le calendrier, les performances techniques et qualité ainsi que les informations sur l'état pour faciliter les prévisions.
Recueillir et documenter les leçons apprises et mettre en œuvre les activités d'amélioration des processus approuvées
Correction des défauts
Corriger les produits incohérents
Action corrective
Aligner les performances avec le plan
Précaution
S'assurer que les performances futures sont conformes au plan
4Surveiller le travail du projet
5 Mettre en œuvre un contrôle holistique des changements
Processus de changement
Faire et accepter des demandes de changement
Examen initial des modifications
Argument de changement de plan
Examen du tableau de contrôle des modifications
Notifier les modifications et commencer la mise en œuvre
Suivi de la mise en œuvre du changement
Évaluation des effets des changements
Déterminer si le projet est sur la bonne voie une fois les changements survenus
Tableau de contrôle des changementsCCB
Dirigeants d'entreprise
Superviseur de la partie A
chef de projet
développeur clé
testeur de clé
Représentant assurance qualité
Représentant en gestion de configuration
Responsabilités du PMO du bureau de gestion de projet
fonctions quotidiennes
Établir un environnement favorable à la gestion de projet au sein de l’organisation
Former les chefs de projet
Fournir des conseils et des consultations en matière de gestion de projet
Gestion et suivi multi-projets au sein de l'organisation
fonctions stratégiques
gestion de portefeuille de projets
Fournir des capacités de gestion de projet au niveau organisationnel
6. Terminer le projet ou la phase
Clôture du contrat
Clôture de gestion/administrative