Mindmap-Galerie Vor- und Nachteile der Paketvermittlung
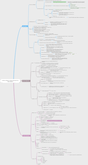
Die Paketvermittlung hat den Vorteil, dass es keine Einrichtungsverzögerung gibt, eine hohe Leitungsauslastung aufweist und die Speicherverwaltung vereinfacht, aber sie hat auch Nachteile wie Übertragungsverzögerung und die Notwendigkeit zusätzlicher Informationen.
Bearbeitet um 2024-11-22 14:35:34Rumi: 10 dimensiones del despertar espiritual. Cuando dejes de buscarte, encontrarás todo el universo porque lo que estás buscando también te está buscando. Cualquier cosa que haga perseverar todos los días puede abrir una puerta a las profundidades de su espíritu. En silencio, me metí en el reino secreto, y disfruté todo para observar la magia que me rodea y no hice ningún ruido. ¿Por qué te gusta gatear cuando naces con alas? El alma tiene sus propios oídos y puede escuchar cosas que la mente no puede entender. Busque hacia adentro para la respuesta a todo, todo en el universo está en ti. Los amantes no terminan reuniéndose en algún lugar, y no hay separación en este mundo. Una herida es donde la luz entra en tu corazón.
¡La insuficiencia cardíaca crónica no es solo un problema de la velocidad de la frecuencia cardíaca! Es causado por la disminución de la contracción miocárdica y la función diastólica, lo que conduce al gasto cardíaco insuficiente, lo que a su vez causa congestión en la circulación pulmonar y la congestión en la circulación sistémica. Desde causas, inducción a mecanismos de compensación, los procesos fisiopatológicos de insuficiencia cardíaca son complejos y diversos. Al controlar el edema, reducir el frente y la poscarga del corazón, mejorar la función de comodidad cardíaca y prevenir y tratar causas básicas, podemos responder efectivamente a este desafío. Solo al comprender los mecanismos y las manifestaciones clínicas de la insuficiencia cardíaca y el dominio de las estrategias de prevención y tratamiento podemos proteger mejor la salud del corazón.
La lesión por isquemia-reperfusión es un fenómeno que la función celular y los trastornos metabólicos y el daño estructural empeorarán después de que los órganos o tejidos restauren el suministro de sangre. Sus principales mecanismos incluyen una mayor generación de radicales libres, sobrecarga de calcio y el papel de los leucocitos microvasculares y. El corazón y el cerebro son órganos dañados comunes, manifestados como cambios en el metabolismo del miocardio y los cambios ultraestructurales, disminución de la función cardíaca, etc. Las medidas de prevención y control incluyen eliminar los radicales libres, reducir la sobrecarga de calcio, mejorar el metabolismo y controlar las condiciones de reperfusión, como baja sodio, baja temperatura, baja presión, etc. Comprender estos mecanismos puede ayudar a desarrollar opciones de tratamiento efectivas y aliviar las lesiones isquémicas.
Rumi: 10 dimensiones del despertar espiritual. Cuando dejes de buscarte, encontrarás todo el universo porque lo que estás buscando también te está buscando. Cualquier cosa que haga perseverar todos los días puede abrir una puerta a las profundidades de su espíritu. En silencio, me metí en el reino secreto, y disfruté todo para observar la magia que me rodea y no hice ningún ruido. ¿Por qué te gusta gatear cuando naces con alas? El alma tiene sus propios oídos y puede escuchar cosas que la mente no puede entender. Busque hacia adentro para la respuesta a todo, todo en el universo está en ti. Los amantes no terminan reuniéndose en algún lugar, y no hay separación en este mundo. Una herida es donde la luz entra en tu corazón.
¡La insuficiencia cardíaca crónica no es solo un problema de la velocidad de la frecuencia cardíaca! Es causado por la disminución de la contracción miocárdica y la función diastólica, lo que conduce al gasto cardíaco insuficiente, lo que a su vez causa congestión en la circulación pulmonar y la congestión en la circulación sistémica. Desde causas, inducción a mecanismos de compensación, los procesos fisiopatológicos de insuficiencia cardíaca son complejos y diversos. Al controlar el edema, reducir el frente y la poscarga del corazón, mejorar la función de comodidad cardíaca y prevenir y tratar causas básicas, podemos responder efectivamente a este desafío. Solo al comprender los mecanismos y las manifestaciones clínicas de la insuficiencia cardíaca y el dominio de las estrategias de prevención y tratamiento podemos proteger mejor la salud del corazón.
La lesión por isquemia-reperfusión es un fenómeno que la función celular y los trastornos metabólicos y el daño estructural empeorarán después de que los órganos o tejidos restauren el suministro de sangre. Sus principales mecanismos incluyen una mayor generación de radicales libres, sobrecarga de calcio y el papel de los leucocitos microvasculares y. El corazón y el cerebro son órganos dañados comunes, manifestados como cambios en el metabolismo del miocardio y los cambios ultraestructurales, disminución de la función cardíaca, etc. Las medidas de prevención y control incluyen eliminar los radicales libres, reducir la sobrecarga de calcio, mejorar el metabolismo y controlar las condiciones de reperfusión, como baja sodio, baja temperatura, baja presión, etc. Comprender estos mecanismos puede ayudar a desarrollar opciones de tratamiento efectivas y aliviar las lesiones isquémicas.
Vor- und Nachteile der Paketvermittlung
Vorteil
Keine Einrichtungsverzögerung
Es ist nicht erforderlich, im Voraus für beide Kommunikationsparteien eine eigene Kommunikationsleitung einzurichten.
Keine Verzögerung beim Verbindungsaufbau
Benutzer können Daten jederzeit verteilen
Hohe Leitungsauslastung
Die kommunizierenden Parteien belegen keine feste Kommunikationsleitung, sondern belegen diesen physischen Weg teilweise zu unterschiedlichen Zeiten.
Eine Kommunikationsleitung ist nicht fest belegt
Vielmehr belegt es teilweise den physischen Zugang
Abschnitt für Abschnitt
Vereinfachte Speicherverwaltung
Die Gruppenlänge ist festgelegt
Die Größe des entsprechenden Puffers ist ebenfalls festgelegt
Puffergröße
im Austauschknoten
Speicherverwaltung wird oft auf Pufferverwaltung reduziert
Beschleunigen Sie die Übertragung
Nacheinander übertragen
parallel
Speichervorgang für die nächste Gruppe
Weiterleitungsvorgang des vorherigen Pakets
Pipeline-Ansatz
Reduziert die Fehlerwahrscheinlichkeit und die Menge der erneut übertragenen Daten
Fehlerwahrscheinlichkeit
Menge der erneut übertragenen Daten
Vorteile
Verbesserte Zuverlässigkeit
Übertragungsverzögerung reduzieren
Mangel
Es kommt zu einer Übertragungsverzögerung
zusätzliche Informationen erforderlich
Jede kleine Datenmenge ist schnell
Quelladresse
Zieladresse
Gruppennummer
Gruppierungsfehler
Paket außer Betrieb
Paket verloren
Wiederholungsgruppe