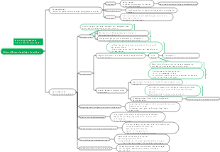
Mindmap-Galerie Hauptfach Buchhaltung
Die Mindmap für das Hauptfach Rechnungswesen zeigt die Kerninhalte des Hauptfachs Rechnungswesen, einschließlich Buchhaltungslernen, Wirtschaftsprüfung, Finanzmanagement und andere Aspekte, und bietet einen umfassenden Lernrahmen und eine Anleitung für Studierende im Hauptfach Rechnungswesen.
Bearbeitet um 2024-11-28 22:49:41Rumi: 10 dimensões do despertar espiritual. Quando você para de se procurar, encontrará o universo inteiro porque o que está procurando também está procurando por você. Qualquer coisa que você persevera todos os dias pode abrir uma porta para as profundezas do seu espírito. Em silêncio, deslizei para o reino secreto e gostei de tudo para observar a magia ao meu redor e não fiz barulho. Por que você gosta de rastejar quando nasce com asas? A alma tem seus próprios ouvidos e pode ouvir coisas que a mente não pode entender. Procure para dentro para a resposta a tudo, tudo no universo está em você. Os amantes não acabam se encontrando em algum lugar, e não há despedida neste mundo. Uma ferida é onde a luz entra em seu coração.
A insuficiência cardíaca crônica não é apenas um problema da velocidade da freqüência cardíaca! É causada pela diminuição da contração miocárdica e da função diastólica, o que leva a um débito cardíaco insuficiente, o que, por sua vez, causa congestão na circulação e congestão pulmonar na circulação sistêmica. Das causas, o indução aos mecanismos de compensação, os processos fisiopatológicos de insuficiência cardíaca são complexos e diversos. Ao controlar o edema, reduzir a frente e pós -carga do coração, melhorando a função de conforto cardíaco e prevenindo e tratando as causas básicas, podemos efetivamente responder a esse desafio. Somente entendendo os mecanismos e as manifestações clínicas da insuficiência cardíaca e as estratégias de prevenção e tratamento, podemos proteger melhor a saúde do coração.
A lesão de isquemia-reperfusão é um fenômeno que a função celular e os distúrbios metabólicos e os danos estruturais piorarão depois que órgãos ou tecidos restauram o suprimento sanguíneo. Seus principais mecanismos incluem aumento da geração de radicais livres, sobrecarga de cálcio e o papel dos microvasculares e leucócitos. O coração e o cérebro são órgãos danificados comuns, manifestados como mudanças no metabolismo do miocárdio e mudanças ultraestruturais, diminuição da função cardíaca etc. As medidas de prevenção e controle incluem remover os radicais livres, reduzir a sobrecarga de cálcio, melhorar o metabolismo e controlar as condições de reperfusão, como baixo sódio, baixa temperatura, baixa pressão, etc. A compreensão desses mecanismos pode ajudar a desenvolver opções eficazes de tratamento e aliviar lesões isquêmicas.
Rumi: 10 dimensões do despertar espiritual. Quando você para de se procurar, encontrará o universo inteiro porque o que está procurando também está procurando por você. Qualquer coisa que você persevera todos os dias pode abrir uma porta para as profundezas do seu espírito. Em silêncio, deslizei para o reino secreto e gostei de tudo para observar a magia ao meu redor e não fiz barulho. Por que você gosta de rastejar quando nasce com asas? A alma tem seus próprios ouvidos e pode ouvir coisas que a mente não pode entender. Procure para dentro para a resposta a tudo, tudo no universo está em você. Os amantes não acabam se encontrando em algum lugar, e não há despedida neste mundo. Uma ferida é onde a luz entra em seu coração.
A insuficiência cardíaca crônica não é apenas um problema da velocidade da freqüência cardíaca! É causada pela diminuição da contração miocárdica e da função diastólica, o que leva a um débito cardíaco insuficiente, o que, por sua vez, causa congestão na circulação e congestão pulmonar na circulação sistêmica. Das causas, o indução aos mecanismos de compensação, os processos fisiopatológicos de insuficiência cardíaca são complexos e diversos. Ao controlar o edema, reduzir a frente e pós -carga do coração, melhorando a função de conforto cardíaco e prevenindo e tratando as causas básicas, podemos efetivamente responder a esse desafio. Somente entendendo os mecanismos e as manifestações clínicas da insuficiência cardíaca e as estratégias de prevenção e tratamento, podemos proteger melhor a saúde do coração.
A lesão de isquemia-reperfusão é um fenômeno que a função celular e os distúrbios metabólicos e os danos estruturais piorarão depois que órgãos ou tecidos restauram o suprimento sanguíneo. Seus principais mecanismos incluem aumento da geração de radicais livres, sobrecarga de cálcio e o papel dos microvasculares e leucócitos. O coração e o cérebro são órgãos danificados comuns, manifestados como mudanças no metabolismo do miocárdio e mudanças ultraestruturais, diminuição da função cardíaca etc. As medidas de prevenção e controle incluem remover os radicais livres, reduzir a sobrecarga de cálcio, melhorar o metabolismo e controlar as condições de reperfusão, como baixo sódio, baixa temperatura, baixa pressão, etc. A compreensão desses mecanismos pode ajudar a desenvolver opções eficazes de tratamento e aliviar lesões isquêmicas.
Hauptfach Buchhaltung
1. Grundlegende Buchhaltung
1. Buchhaltungselemente und Gleichungen
Vermögenswerte, Verbindlichkeiten, Eigenkapital, Einnahmen, Ausgaben, Gewinne Grundlegende Buchhaltungsgleichungen
2. Buchhaltungsthemen und Konten
Klassifizierung der Buchhaltungsthemen Kontostruktur
3. Rechnungslegungsmethode
Regeln für die Soll- und Habenrechnung Vorbereitung von Buchhaltungseinträgen
2. Finanzbuchhaltung
1. Umlaufvermögen
Geldfonds Handel mit finanziellen Vermögenswerten Aktie
2. Langfristige Vermögenswerte
langfristige Vermögenswerte Anlagevermögen immaterielle Vermögenswerte langfristige Kapitalanlage
3. Verbindlichkeiten
kurzfristige Verbindlichkeiten langfristige Verbindlichkeiten
4. Eigenkapital
Eingezahltes Kapital Kapitalrücklage einbehaltene Gewinneinlage
5. Einnahmen, Ausgaben und Gewinne
Erfassung und Messung von Umsatzerlösen Klassifizierung und Abrechnung von Ausgaben Bildung und Verteilung von Gewinnen
3. Kostenrechnung
1. Grundprinzipien der Kostenrechnung
Anforderungen und Verfahren der Kostenrechnung Erhebung und Zuordnung der Produktionskosten
2. Kostenberechnungsmethode
Sortengesetz Batch-Methode Schritt-für-Schritt-Methode
4. Managementbuchhaltung
1. Kosten-Volumen-Gewinn-Analyse
Kostenverhaltensanalyse Berechnung von Break-Even-Point und Profit-Point
2. Budgetverwaltung
Umfassende Budgetvorbereitung Budgetausführung und -kontrolle
3. Verantwortungsvolle Buchhaltung
Aufteilung der Verantwortungszentren Beurteilung einer verantwortungsvollen Buchführung
5. Prüfung
1. Einführung in die Wirtschaftsprüfung
Sammlung und Auswertung von Prüfungsnachweisen Erstellung von Audit-Arbeitspapieren
2. Prüfungsnachweise und Prüfungsarbeitspapiere Definition und Klassifizierung der Prüfung Ziele und Verfahren der Prüfung
3. Interne Kontrolle und Revision
Elemente der internen Kontrolle Bewertung interner Kontrollen
6. Finanzmanagement
1. Grundlagen des Finanzmanagements
Zeitwert des Geldes Risiko und Belohnung
2. Fundraising-Management
Eigenkapitalfinanzierung vs. Fremdkapitalfinanzierung Kapitalkosten und Kapitalstruktur
3. Anlageverwaltung
Entscheidung über Projektinvestitionen Entscheidungen über Wertpapierinvestitionen
4. Betriebskapitalmanagement
Cash-Management Debitorenmanagement Bestandsverwaltung
5. Gewinnverteilungsmanagement
Wahl der Dividendenpolitik Gewinnverteilungsverfahren
7. Steuerbuchhaltung
1. Einführung in die Besteuerung
Klassifizierung der Steuern Elemente des Steuersystems
2. Mehrwertsteuerabrechnung
Berechnung und Abrechnung der Mehrwertsteuer Mehrwertsteuererklärung
3. Körperschaftsteuerbuchhaltung
Berechnung und Abrechnung der Körperschaftsteuer Körperschaftsteuererklärung
4. Sonstige Steuerbuchhaltung
persönliche Einkommensteuer Verbrauchssteuer Stadterhaltungs- und Bausteuer usw.