Mindmap-Galerie Pflanzenzellen und Gewebe
Der Teil der allgemeinen Biologie -Pflanze zeigt die Grundstruktur und Funktion von Pflanzenzellen. Bedürftige Schüler können es mit einem Lesezeichen versehen.
Bearbeitet um 2025-01-06 17:43:55Diese Vorlage zeigt die Struktur und Funktion des Fortpflanzungssystems in Form einer Mind Map. Es führt die verschiedenen Komponenten der internen und externen Genitalien ein und sortiert das Wissen eindeutig aus, um Ihnen dabei zu helfen, mit den wichtigsten Wissenspunkten vertraut zu werden.
Dies ist eine Mind Map über die Interpretation und Zusammenfassung des Beziehungsfeldes E-Book, des Hauptinhalts: Überblick über die Essenzinterpretation und Übersicht über das Feld E-Book. "Relationship Field" bezieht sich auf das komplexe zwischenmenschliche Netzwerk, in dem ein Individuum andere durch spezifische Verhaltensweisen und Einstellungen beeinflusst.
Dies ist eine Mind Map über Buchhaltungsbücher und Buchhaltungsunterlagen.
Diese Vorlage zeigt die Struktur und Funktion des Fortpflanzungssystems in Form einer Mind Map. Es führt die verschiedenen Komponenten der internen und externen Genitalien ein und sortiert das Wissen eindeutig aus, um Ihnen dabei zu helfen, mit den wichtigsten Wissenspunkten vertraut zu werden.
Dies ist eine Mind Map über die Interpretation und Zusammenfassung des Beziehungsfeldes E-Book, des Hauptinhalts: Überblick über die Essenzinterpretation und Übersicht über das Feld E-Book. "Relationship Field" bezieht sich auf das komplexe zwischenmenschliche Netzwerk, in dem ein Individuum andere durch spezifische Verhaltensweisen und Einstellungen beeinflusst.
Dies ist eine Mind Map über Buchhaltungsbücher und Buchhaltungsunterlagen.
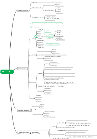
Pflanzenzellen und Gewebe
Die Grundstruktur von Pflanzenzellen
10-100 Mikrometer
Grundstruktur
Zellwand
Mechanische Unterstützung, Wachstumsregulation, Substanztransport, Zellerkennung, Zelldifferenzierung, Verteidigung
Chemische Zusammensetzung
Polysaccharide (Cellulose, Hemicellulose, Pektin) Protein
Lipidverbindungen (Keratin, Thrombin, Wachs): verhindert Feuchtigkeitsverdampfung, mechanische Schäden und Bekämpfung einer Infektion
Phenolverbindungen wie Lignin: Erhöhen Sie die mechanische Festigkeit
Mineralien (Calciumoxalat usw.): Erhöhen Sie die Härte
Zellwandhierarchie
Interzelluläre Schicht: Pektin lässt Zellen aneinander haften
Neugeborene Mauer
Protoplastensekretion Bildung
Plastizität
Ein Viertel Cellulose, Hemicellulose, Fructose (zumindest in drei Schichten angeordnet)
Die Zellen, die kräftig absondern und Photosynthese ausführen, sind die einzigen primären Wände
Sekundärwand
Die Zellen hören auf zu wachsen, und die Zellwandschicht akkumulieren weiterhin auf der inneren Seite der Primärwand
Spezialisiert Zellen und hat unterschiedliche Funktionen
Keine Skalierbarkeit
Die Hälfte Cellulose, Lignin, Hemicellulose
Gewebeloch
Lochmarken: Der unterbrochene Bereich an der Sekundärwand kann ein a sein
Primärlochfeld: Interzelluläre Fäden gehen durch die Primärwand
Löcher mit Randlöcher, Löcher mit einem Muster
Lochspitzenpaar
Interzelluläre Filamente: Die Bildung eines Kommunoms zwischen Pflanzenzellen und Kommunikation mit interzellulären Kanälen (interzelluläre Mikrotubuli) in der Mitte
Pseudobody
Einzigartig für Pflanzenzellen, Kohlenhydratsynthese und Lagerung
Chloroplast
Nicht-Farben: Chloroplasten und Prophlasien können in Carotin, in reifen rot und gelben Früchten, Blütenblättern, Blättern, in Carotin umgewandelt werden
Weißer Körper: Akkumuliere Stärke, Protein, Fett und Pflanzenspeicher in somatischen Zellen
Schleim machen (Stärke)
Flüssige Blasen
Zucker, organische Säure, Protein, Fettsäure, Phospholipid, Calciumoxalat, Pflanzenalkaloide, Tannine, pigmentierte Glykoside
Die meisten Proteine der Samen befinden sich im Vakuolen
Wasserpotential regulieren, lagern, sich gegen schädliche Substanzen verteidigen, Kälte und Dürre widerstehen
Pflanzengewebe- und Gewebesystem
Meristem
Pflanzenwachstumsstellen: apikal (verlängerte Stämme, laterale Zweige und Knospen), laterales Wachstum (Schicht des Gefäßholzbildung), intervenierend (mittleres Wachstum von Verbindungen und Überschriften, zwischen reifen Geweben)
Proto-Meristen: Die Spitze des Rhizomwachstumskegels, die ursprünglichen Zellen, die von den Blastozyten, klein, groß, im Nucleus und dauerhafte Teilung beibehalten werden
Neugeborener Meristem: Erstdifferenzierung, starke Aufteilung und Differenzierung gleichzeitig, die als Übergänge angesehen werden können
Sekundärer Meristem: reife parenchymale Zellen, die sich auf der Seite befinden, die Rhizome verdicken und neu bilden
Reife Organisation
Gewebe schützen: epidermale Zellen, Stomata, Trichome, absorbieren und sekretieren Gasaustausch, regulieren die Wasserverdunstung
Parenchymales Gewebe: Beatmter Gewebe (spezialisiert)
Mechanisches Gewebe
Dickes Winkelgewebe: Unebene Primärwandverdickung, junge Stiele, Blattstiele, Blätter und Venen und Organe können aufrecht und verlängert werden
Dickes Wandgewebe: gleichmäßige Primärwandverdickung, verräterische tote Zellen, Samengeschnitzte, Ballaststoffe und lithologische Zellen
Hygieneorganisation
Induktionsorganisation
Xylem -Katheterkanal Kanal: Wasser anorganische Salze, Kanalzelltransport sind tote Zellen durch die Poren.
Phosphoral Siebrohr mit Zellsiebzellen: organische Substanz, höchstens ein Siebrohr mit interzellulärem Draht, Siebplatten -Sieb -Loch -Anschlusskabel
Sekretionsgewebe
Exokrine: Pflanzenaussehen, Nektar, Drüsenhaar, Salzdrüse
Endokrinologie: Löwenzahnmilch
Gewebesystem: Hautsystem (peripherer Perikutan), Gefäßsystem (Phloem Xylem), Grundsystem (dünne Wand dicke Ecke dicke Wand)