Galleria mappe mentale Mappa Mentale della Preistoria: Paleolitico e Origini dell'Uomo

Mappa Mentale della Preistoria: Paleolitico e Origini dell'Uomo

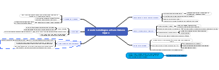
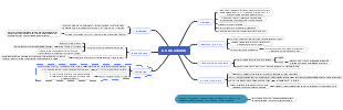
La mappa mentale realizzata su EdrawMind illustra in modo completo e continuo la preistoria, un arco temporale vasto che va da oltre due milioni di anni fa fino al 3000 a.C., con un focus sul Paleolitico e le fasi iniziali dell'evoluzione umana. La mappa inizia con la periodizzazione generale della preistoria, suddivisa in Paleolitico, Neolitico e Mesolitico, anche note come Età della Pietra e Età del Rame, un periodo fondamentale per la formazione del genere umano e delle prime società. Il periodo centrale è dedicato al Paleolitico, che termina intorno al 10.000 a.C., in questo periodo l'uomo viveva in tribù, era un essere nomade e si affidava esclusivamente alla caccia, alla pesca e alla raccolta per sopravvivere, spostandosi continuamente per trovare nuove fonti di cibo e evitare la scarsità di risorse. La mappa analizza poi la percezione magica della natura da parte dell'uomo preistorico: la natura era considerata ostile e dominata da forze soprannaturali, e per questo l'uomo creava pitture rupestri, rituali e cerimonie per placare queste divinità e garantire la riuscita della caccia, un tentativo di controllare la realtà attraverso l'immaginazione e il credo religioso. Successivamente, la mappa descrive le conseguenze di questa visione del mondo: l'uomo preistorico compiva i primi sacrifici, offrendo cibo, oggetti o animali alle divinità per ottenere protezione e successo nelle cacce, e creava corredi funebri con oggetti di valore, dimostrando la credenza nella vita dopo la morte e l'importanza che attribuiva all'aldilà. Queste pratiche religiose e funerarie rappresentano anche una violazione dell'ordine naturale, un tentativo di interferire con il corso della natura per ottenere ciò che si desiderava. La mappa collega poi le attività dell'uomo paleolitico con la realizzazione di strumenti fondamentali: armi, arpioni, lame e aghi, realizzati in pietra, osso e legno, che permisero di cacciare in modo più efficiente, difendersi da animali pericolosi e migliorare

Modificato alle 2021-10-08 06:23:33

Mappa Mentale della Preistoria: Paleolitico e Origini dell'Uomo

  • Consigliato per te
  • Profilo