Galleria mappe mentale Illuminismo: Caratteristiche e Principi

Illuminismo: Caratteristiche e Principi

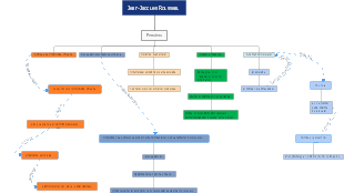
Questa mappa, creata con EdrawMind, illustra l'Illuminismo come movimento intellettuale del XVII e XVIII secolo, basato sulla razionalità, la scienza e la libertà individuale, con l'obiettivo di superare l'ignoranza e il dogmatismo religioso e politico. Le sue principali caratteristiche includono il razionalismo (fiducia nella ragione umana come strumento per comprendere il mondo), la scienza e la ragione (valorizzazione del metodo scientifico), la critica alle istituzioni (sociali, politiche e religiose come ostacoli al progresso), la libertà individuale (difesa dei diritti e dell'autonomia), l'umanesimo (centralità della dignità umana) e il contratto sociale (cessione di libertà in cambio di una società ordinata e sicura). Questo schema può essere riutilizzato per studiare e comprendere i fondamenti del movimento illuminista e la sua influenza sullo sviluppo delle idee democratiche e dei diritti umani.

Modificato alle 2023-12-19 15:07:31

Illuminismo: Caratteristiche e Principi

  • Consigliato per te
  • Profilo