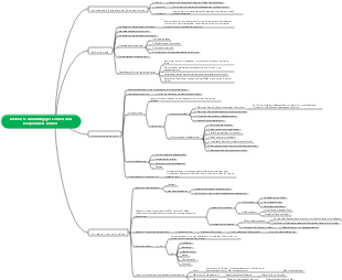
Mindmap-Galerie 20 Warnungen zu Ihrer Leber (eine vollständige Anleitung zur Ernährung Ihrer Leber)
Die heutigen Lebensgewohnheiten haben bei vielen Menschen zu einer schlechten Lebergesundheit geführt, was gewisse Auswirkungen auf den Körper hat und eine Belastung für den Körper darstellt. Als nächstes wird anhand eines Bildes ein umfassender Leitfaden zur Ernährung und Erholung der Leber vorgestellt. Darin werden die 20 häufigsten Erscheinungsformen von Leberversagen, die 10 wichtigsten Lebensmittel zur Ernährung und zum Schutz der Leber sowie die 10 wichtigsten Tabus zur Ernährung und zum Schutz der Leber vorgestellt zur Analyse und Analyse von Leberproblemen, Durchführung von Wartungsarbeiten und gemeinsames Lernen.
Bearbeitet um 2022-08-24 11:53:39Die Kontrolle der Personalkosten ist für Unternehmen ein wichtiges Mittel zur Maximierung des wirtschaftlichen Nutzens. Unternehmen müssen ihre zentrale Wettbewerbsfähigkeit kontinuierlich verbessern, um Herausforderungen bewältigen zu können.
Dies ist kein Leitfaden für pädagogische Techniken, sondern eine Reise, um die Stimmung für Bildung zu finden. Lieber Leser, in diesem Buch können Sie in jeder pädagogischen Geschichte sehen, wie ein echter Pädagoge sein sollte – einfühlsam und witzig, wissend, was für Kinder angemessen und unangemessen ist und wissen, was man sagen soll, was nicht gesagt werden sollte, achten Sie darauf auf die Einzigartigkeit des Kindes achten, auf die individuelle Lebenswelt des Kindes achten und wissen, wie man das Kind „sieht“ und „zuhören“ kann. Nur wahre Pädagogen können die Herzen der Kinder verstehen, den Ton der Quasi-Bildung festlegen und Bildung und Wachstum schöner und erfüllender gestalten!
In diesem Buch geht der Autor auf die Details ein und fasst eine Reihe von Lernmethoden zusammen, die für die meisten Menschen zum Erlernen von Wissen und Fähigkeiten geeignet sind. Nach Meinung des Autors kann jedes Lernen in drei Phasen unterteilt werden: präzise Eingabe, tiefe Verdauung und mehrfache Ausgabe. Das erste ist die Eingabe von Wissen, was bedeutet, dass man zunächst neues Wissen aufnimmt, dann das eingegebene Wissen versteht und schließlich das gelernte Wissen nutzt. Ich hoffe, dass dieses Buch allen zugute kommt, die beim Lernen verwirrt sind oder nicht wissen, wie man eine neue Fähigkeit erlernt!
Die Kontrolle der Personalkosten ist für Unternehmen ein wichtiges Mittel zur Maximierung des wirtschaftlichen Nutzens. Unternehmen müssen ihre zentrale Wettbewerbsfähigkeit kontinuierlich verbessern, um Herausforderungen bewältigen zu können.
Dies ist kein Leitfaden für pädagogische Techniken, sondern eine Reise, um die Stimmung für Bildung zu finden. Lieber Leser, in diesem Buch können Sie in jeder pädagogischen Geschichte sehen, wie ein echter Pädagoge sein sollte – einfühlsam und witzig, wissend, was für Kinder angemessen und unangemessen ist und wissen, was man sagen soll, was nicht gesagt werden sollte, achten Sie darauf auf die Einzigartigkeit des Kindes achten, auf die individuelle Lebenswelt des Kindes achten und wissen, wie man das Kind „sieht“ und „zuhören“ kann. Nur wahre Pädagogen können die Herzen der Kinder verstehen, den Ton der Quasi-Bildung festlegen und Bildung und Wachstum schöner und erfüllender gestalten!
In diesem Buch geht der Autor auf die Details ein und fasst eine Reihe von Lernmethoden zusammen, die für die meisten Menschen zum Erlernen von Wissen und Fähigkeiten geeignet sind. Nach Meinung des Autors kann jedes Lernen in drei Phasen unterteilt werden: präzise Eingabe, tiefe Verdauung und mehrfache Ausgabe. Das erste ist die Eingabe von Wissen, was bedeutet, dass man zunächst neues Wissen aufnimmt, dann das eingegebene Wissen versteht und schließlich das gelernte Wissen nutzt. Ich hoffe, dass dieses Buch allen zugute kommt, die beim Lernen verwirrt sind oder nicht wissen, wie man eine neue Fähigkeit erlernt!
Der umfassendste Leitfaden zur Ernährung Ihrer Leber
20 Symptome von Leberversagen
(1) Haaranomalien
Übermäßiges Leberfeuer kann zu fettigem oder dünner werdendem Haar führen, und zu wenig Qi und Blut können dazu führen, dass das Haar austrocknet und ausfällt oder sogar weiß wird.
(2) Gelber Teint
Die Leber gehört zum Holz und eine Stagnation des Leber-Qi kann Krankheiten wie Gelbsucht und Hepatitis B verursachen. Diese Krankheiten lassen den Teint gelb erscheinen.
(3) falten
Die Haut auf den Wangen ist empfindlich und es sind leicht Blutgefäßprobleme zu erkennen. Wenn die Falten auf der rechten Seite des Gesichts tiefer sind als auf der linken Seite, kann dies an einer schlechten Leber liegen.
(4) Augenlidsprung
Die Leber öffnet die Augen für die Augen. Zu wenig Leberblut und aufsteigendes Leberfeuer können zu Taubheitsgefühl und Zucken der Augen sowie zu häufigem Zucken der Augenlider führen.
(5) Augenanomalien
„Die Leber öffnet den Augen die Augen.“ Wenn die Leber nicht gut ist, wird das Sehvermögen beeinträchtigt, und wenn die Augen geschädigt sind, wird auch die Leber beeinträchtigt.
(6) dunkle Ringe
Menschen mit Leberinsuffizienz, Lebervergrößerung oder Leberläsionen haben in der Regel über einen längeren Zeitraum dunkle Ringe unter den Augen.
(7) Schlechter Atem
Der durch eine schlechte Leber verursachte Mundgeruch ist ein ranziger Geruch, der besonders schwerwiegend ist.
(8) Hautanomalien
Feuchtigkeit und Hitze in der Leber und der Gallenblase können Gesichtsrötungen, Ödeme und Blasen, Erosionen und Krusten sowie Juckreiz und Schmerzen verursachen.
(9) Blasenbildung am Mund
Übermäßiges Leberfeuer verursacht oft Blasen oder Risse und Blutungen in den Mundwinkeln.
(10) Zahnanomalien
Eine Schädigung der Leber kann zu einer verminderten Gerinnungsfunktion und Zahnfleischbluten führen; übermäßiges Leberfeuer kann zu Zahnschwellungen und Schmerzen führen.
(11) Nagelanomalien
Nägel, die vertikale Linien aufweisen, brüchig sind oder keinen Glanz haben, sind Symptome eines Leberblutmangels oder eines Leber-Yin-Mangels.
(12) Schmerzen im Leberbereich
Leberläsionen können eine Lebervergrößerung sowie ein Ziehen und Schmerzen im Leberbereich verursachen.
(13) Menstruationsstörungen
Die Leber hat hämatopoetische und blutspeichernde Funktionen. Wenn sie nicht rechtzeitig frisches Blut liefern kann, kommt es zu einem Gleichgewicht des endokrinen Systems und zu Menstruationsstörungen.
(14) furze häufig
Häufiges Furzen ist eines der Frühsymptome einer Leberzirrhose. Je schwerer die Leberzirrhose, desto häufiger ist das Furzen.
(15) Unregelmäßiges Wasserlassen und Stuhlgang
Feuchte Hitze in Leber und Gallenblase kann zu unregelmäßigem, fischigem und klebrigem Stuhlgang sowie zu kurzem rotem und gelbem Urin führen
(16) Werde leicht betrunken
Die Leber ist das wichtigste Katerorgan. Menschen mit einer schlechten Lebergesundheit neigen weniger dazu, einen Kater zu bekommen, und neigen eher dazu, sich zu betrinken.
(17) Appetitverlust
Auch die Leber ist ein wichtiges Verdauungsorgan, wenn es zu einer Beeinträchtigung der Verdauungsfunktion kommt und es zu Übelkeit und Erbrechen kommen kann.
(18) neigt dazu, die Beherrschung zu verlieren
Die Qualität der Leberfunktion wirkt sich direkt auf die Stimmung einer Person aus. Wenn Sie in letzter Zeit häufig wütend werden, müssen Sie auf den Schutz Ihrer Leber achten.
(19) Schnell müde
Die Leber ist ein Stoffwechselorgan, wenn die Leber nicht in der Lage ist, dem Körper genügend Energie zuzuführen, und man fühlt sich leicht müde und unfähig, sich zu konzentrieren.
(20) anfällig für Schlaflosigkeit
Übermäßiges Leberfeuer beeinträchtigt die Nerven und führt zu Schlaflosigkeit, Träumerei und der Unfähigkeit, tief zu schlafen. Wenn Sie häufig zwischen 1 und 3 Uhr morgens aufwachen, sollten Sie sofort Ihre Leber untersuchen, da Ihre Leber in dieser Zeit arbeitet.
Top 10 Lebensmittel, die die Leber nähren und schützen
Sojabohnen und Sojaprodukte
Enthält eine große Menge an Nährstoffen, die sich sehr positiv auf die Leberreparatur auswirken
Pilzgemüse
Regelmäßiger Verzehr hilft, die Leber zu nähren und zu reparieren, das Immunsystem zu stärken und Krebs und Tumoren vorzubeugen.
Tee
Das Trinken von Tee kann nicht nur die Körperflüssigkeiten auffüllen, die Durchblutung verbessern, den Stoffwechsel fördern, sondern auch die Verdauung, Absorption und Ausscheidung von Abfallgiften erleichtern.
Cassia
Leber reinigen und Sehvermögen verbessern, Leberfeuer beseitigen, Leber-Yang beruhigen
Wolfsbeere
Reinigt die Leber und verbessert das Sehvermögen, nährt Leber und Nieren
fötale Chrysantheme
Leber reinigen, Sehvermögen verbessern, Leberfeuer beseitigen
Tomate
Beseitigen Sie Hitze und entgiften Sie, kühlen Sie das Blut und beruhigen Sie die Leber, verbessern Sie die Immunität und verhindern Sie, dass Giftstoffe die Leberzellen schädigen
Traube
Es hat eine starke antioxidative Wirkung, reguliert die Leberfunktion und widersteht Leberschäden durch freie Radikale.
Banane
Von Natur aus kühl und Yin nährend, kann es die Leber nähren, Leberzellen reparieren, das Immunsystem regulieren und den Stoffwechsel fördern.
Wassermelone
Beseitigen Sie Hitze und entgiften Sie, lindern Sie Reizbarkeit, stillen Sie Durst, Diurese und senken Sie den Blutdruck
10 Tabus zur Ernährung und zum Schutz der Leber
Vermeiden Sie scharfes Essen
Es kann leicht zu Feuchtigkeit-Hitze im Verdauungstrakt, einer Mischung aus Feuchtigkeit und Hitze, einem Ungleichgewicht des Leber- und Gallenblasen-Qi und einer geschwächten Verdauungsfunktion kommen.
Vermeiden Sie Ingwer
Das im Ingwer enthaltene Gingerol kann bei Patienten mit Lebererkrankungen eine Degeneration und sogar Nekrose der Leberzellen verursachen
Vermeiden Sie das Rauchen
Verschiedene giftige Substanzen im Rauch können die Leberfunktion schädigen und die Regeneration und Reparatur der Leberzellen hemmen.
Vermeiden Sie Alkohol
Es hat eine starke antioxidative Wirkung, reguliert die Leberfunktion und widersteht Leberschäden durch freie Radikale.
Vermeiden Sie verarbeitete Lebensmittel
Essen Sie weniger Getränke und Lebensmittel aus Dosen oder Flaschen. Diesen werden Konservierungsstoffe zugesetzt, die mehr oder weniger giftig sein und die Leber schädigen können.
Vermeiden Sie Drogenmissbrauch
Medikamente sind giftig für die Leber. Sie müssen sie unter ärztlicher Anleitung vernünftig anwenden.
Vermeiden Sie zufällige Nahrungsergänzungsmittel
Eine ausgewogene Ernährung ist die Grundvoraussetzung für die Erhaltung der Gesundheit. Auch übermäßige Ernährung und Funktionsstörungen der Organe beeinträchtigen die Gesundheit.
Vermeiden Sie viel Protein
Wenn Patienten mit Lebererkrankungen zu viele proteinreiche Lebensmittel zu sich nehmen, kann es zu Symptomen wie Verdauungsstörungen und Blähungen kommen.
Vermeiden Sie viel Kupfer
Kupfer reichert sich leicht in der Leber an. Eine übermäßige Kupferspeicherung in der Leber kann zu Leberzellnekrose führen.
Vermeiden Sie es, lange aufzubleiben
Die Gallenblase ist zwischen 11 und 1 Uhr nachts und die Leber zwischen 1 und 3 Uhr nachts zuständig. Wenn Sie die beste Zeit für die Ernährung von Leber und Blut verpassen, entwickeln sich Leber und Gallenblase Krankheiten im Laufe der Zeit.