Mindmap-Galerie Gehaltserhöhungsprozess

Gehaltserhöhungsprozess

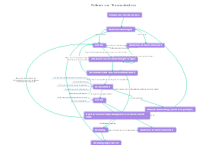
Dies ist eine Mindmap zum Gehaltserhöhungsprozess. Zu den Hauptinhalten gehören: Bewertung, Ausfüllen des Bewerbungsformulars, Kommunikation im Vorstellungsgespräch und Einreichen der Liste.

Bearbeitet um 2024-04-18 17:51:58
Deu-Martina
Deu-Martina

Gehaltserhöhungsprozess

Deu-Martina
Deu-Martina
  • Für Sie empfohlen
  • Gliederung
  • Was sind die Prozesse von der Entwicklung neuer Medikamente bis zur Vermarktung

    Was sind die Prozesse von der Entwicklung neuer Medikamente bis zur Vermarktung

    • 12
  • Schritte der Lager- und Zählabteilung zur Sicherstellung des Versands

    Schritte der Lager- und Zählabteilung zur Sicherstellung des Versands

    • 8
  • Stellen Sie den Verbindungsprozess jedes Sektors bereit

    Stellen Sie den Verbindungsprozess jedes Sektors bereit

    • 16
  • Polieren von Thermosbechern

    Polieren von Thermosbechern

    • 3
  • Effiziente Lernmethoden

    Effiziente Lernmethoden

    • 6
  • Einfache Liste von Tools und Methoden zur Qualitätsmanagements

    Einfache Liste von Tools und Methoden zur Qualitätsmanagements

    • 18
  • Der Prozess der Auflistung von E-Commerce-Produkten

    Der Prozess der Auflistung von E-Commerce-Produkten

    • 11