Galeria de mapas mentais Brainstorming

Brainstorming

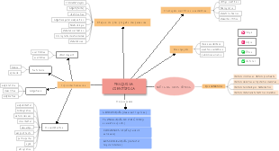
O roteiro do método inovador apresenta totalmente técnicas de brainstorming: primeiro, explicar o que é (técnica de pensamento criativo); Explicar como o processo de operação é realizado; Classifique e introduza diferentes formas, enfatizando as vantagens do brainstorming escrito, como a escrita mental.Através de métodos anônimos, estimule a criatividade entre todos os membros, evite influência autoritária e efetivamente aumente a eficiência da inovação da equipe.

Editado em 2023-11-22 22:31:04
Trabalhos recentes Ver mais trabalhos>>

Brainstorming

Trabalhos recentes Ver mais trabalhos>>
  • Recomendado para você
  • Descrição