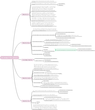
Galerie de cartes mentales Carte mentale du processus du système de devis de vente
Il s'agit d'une carte mentale sur le processus du système de devis de vente, comprenant trois parties : les raisons du développement, les plans de développement et les suggestions. J'espère que cela aide.
Modifié à 2023-02-04 09:56:14Cent ans de solitude est le chef-d'œuvre de Gabriel Garcia Marquez. La lecture de ce livre commence par l'analyse des relations entre les personnages, qui se concentre sur la famille Buendía et raconte l'histoire de la prospérité et du déclin de la famille, de ses relations internes et de ses luttes politiques, de son métissage et de sa renaissance au cours d'une centaine d'années.
Cent ans de solitude est le chef-d'œuvre de Gabriel Garcia Marquez. La lecture de ce livre commence par l'analyse des relations entre les personnages, qui se concentre sur la famille Buendía et raconte l'histoire de la prospérité et du déclin de la famille, de ses relations internes et de ses luttes politiques, de son métissage et de sa renaissance au cours d'une centaine d'années.
La gestion de projet est le processus qui consiste à appliquer des connaissances, des compétences, des outils et des méthodologies spécialisés aux activités du projet afin que celui-ci puisse atteindre ou dépasser les exigences et les attentes fixées dans le cadre de ressources limitées. Ce diagramme fournit une vue d'ensemble des 8 composantes du processus de gestion de projet et peut être utilisé comme modèle générique.
Cent ans de solitude est le chef-d'œuvre de Gabriel Garcia Marquez. La lecture de ce livre commence par l'analyse des relations entre les personnages, qui se concentre sur la famille Buendía et raconte l'histoire de la prospérité et du déclin de la famille, de ses relations internes et de ses luttes politiques, de son métissage et de sa renaissance au cours d'une centaine d'années.
Cent ans de solitude est le chef-d'œuvre de Gabriel Garcia Marquez. La lecture de ce livre commence par l'analyse des relations entre les personnages, qui se concentre sur la famille Buendía et raconte l'histoire de la prospérité et du déclin de la famille, de ses relations internes et de ses luttes politiques, de son métissage et de sa renaissance au cours d'une centaine d'années.
La gestion de projet est le processus qui consiste à appliquer des connaissances, des compétences, des outils et des méthodologies spécialisés aux activités du projet afin que celui-ci puisse atteindre ou dépasser les exigences et les attentes fixées dans le cadre de ressources limitées. Ce diagramme fournit une vue d'ensemble des 8 composantes du processus de gestion de projet et peut être utilisé comme modèle générique.
système de devis de vente
Raisons de développement
Quels problèmes espérez-vous résoudre grâce au système de devis de vente ?
1. Il n'est pas pratique d'interroger les données d'inventaire à partir de plusieurs sources de données
2. Unifiez le système de devis de vente pour éviter les devis aléatoires et la concurrence pour les clients.
3. Enregistrez les offres de vente et réalisez des statistiques
4. Nombre d'utilisateurs du système, fréquence d'utilisation et durée d'utilisation
5. Autres questions
pense
Si des objectifs de développement progressifs peuvent être déterminés
Peut-il répondre aux besoins des entreprises d’un seul coup dans les 3 à 10 prochaines années ?
Le problème des devis peut-il être résolu une fois pour toutes ?
Processus d'affaires
Organisation
Configuration/modification du système
La logique est-elle en conflit ?
Les entrées et les sorties sont-elles proportionnelles ?
Effet/objectif/quel problème résoudre
Montant de l'investissement
Cycle de développement
temps en ligne
Programme de développement
1. Développement basé sur le système ERP Kingdee Cloud Starry Sky
Plan de développement un
Sur la base de la source de données Kingdee Cloud Star Server existante, un nouvel ensemble de comptes indépendant est développé en tant que plate-forme d'exploitation du système de devis de vente.
Difficultés de développement
Maîtriser le traitement des données à partir de plusieurs sources de données
1.Matériaux
2.Client
3.Inventaire
4. Liste de prix
Duplication de données à partir de plusieurs sources de données, solutions de nettoyage de données et rapport d'erreurs système
La demande réelle des entreprises augmente
Extensibilité
Performances du serveur
La fréquence à laquelle le serveur peut prendre en charge la capture de données en temps réel doit être évaluée.
Extension des performances du serveur
Sources de données accrues
Interface d'accueil de source de données standard
puissant
Effort de développement (estimé)
1. Construction d'une interface multi-sources de données
2. Créer un formulaire de données d'inventaire
3. Règles récapitulatives du formulaire de données d'inventaire
4. Vérification de la répétabilité des données
5. Évaluation du volume de données et des performances des requêtes de données
6. Développement d'une logique de filtrage des données
7. Création de formulaire de système de commande
8. Création de données de base, de données auxiliaires et de fichiers d'énumération
9. Liaison des relations d'association de champs
10. Compilation des règles d'inspection des documents
11. Préparation de la liste des documents
12. Création de boutons de document et de champs personnalisés
13. Établissement de formules logiques et de règles de transport de données pour les champs du document
14. Imprimer et exporter des plug-ins
15. Liste de prix liée
16. Réécriture de données de sources de données multiples
17. Distribution des fichiers de données de base
Cycle de développement
180 jours (estimé)
long
problèmes de développement
Être ajouté
Questions qui ont un impact significatif sur le programme
Lorsque les produits circulent dans plusieurs sources de données, comment le système de devis de vente identifie-t-il les données à expédier hors de l'entrepôt sans capturer l'inventaire en temps réel ?
Plusieurs organisations peuvent résoudre ce problème
Toutes les relations entre les organisations et les processus métier du système doivent être modifiées
Dépense de R&D
Frais de développement
Coûts de location du serveur cloud
Activer les frais multi-organisations
4 000 yuans/an
être confirmé
Le nombre de sites utilisant Kingdee Cloud et Starry Sky augmente
stade de développement
besoin
Développement de prototypes
Tests de prototypes
développer
test
en ligne
Deuxième plan de développement
Développé sur la base de l'ensemble de comptes Kingdee Cloud Starry Petroleum Machinery (l'inventaire des autres ensembles de comptes n'est pas pris en compte)
Difficultés de développement
donnée principale
Comment afficher les données d'inventaire
La demande réelle des entreprises augmente
Extensibilité
Différence
Charge de travail de développement
1. Créer un formulaire de données d'inventaire
2. Développement d'une logique de filtrage des données
3. Création de formulaires de système de commande
4. Création de données de base, de données auxiliaires et de fichiers d'énumération
5. Liaison de la relation d'association de champ
6. Compilation des règles de contrôle des documents
7. Préparation de la liste des documents
8. Création de boutons de document et de champs personnalisés
9. Établissement de formules logiques et de règles de transport de données pour les champs du document
10. Plug-in d'impression et d'exportation
11. Liste de prix liée
Cycle de développement
120 jours (estimé)
problèmes de développement
Être ajouté
Dépense de R&D
Frais de développement
Le nombre de sites utilisant Kingdee Cloud et Starry Sky augmente
Ajouter 1 à 10 nouveaux utilisateurs
1 000 yuans/utilisateur/an
Ajout de 11 à 20 nouveaux utilisateurs
800 yuans/utilisateur/an
Ajout de 21 à 50 nouveaux utilisateurs
500 yuans/utilisateur/an
stade de développement
besoin
Développement de prototypes
Tests de prototypes
développer
test
en ligne
2. Développement/développement de plateformes indépendantes avec l'aide de plateformes tierces
Programme de développement
Développées sur la base de plateformes indépendantes ou tierces, toutes les fonctions sont reconstruites à partir de zéro.
Difficultés de développement
Maîtriser le traitement des données à partir de plusieurs sources de données
1.Matériaux
2.Client
3.Inventaire
4. Liste de prix
Extensibilité
Performances du serveur
La fréquence à laquelle le serveur peut prendre en charge la capture de données en temps réel doit être évaluée.
Extension des performances du serveur
Sources de données accrues
Interface d'accueil de source de données standard
le plus fort
Duplication de données à partir de plusieurs sources de données, solutions de nettoyage de données et rapport d'erreurs système
Construction du système de règles de vente
La demande réelle des entreprises augmente
Charge de travail de développement
1. Construction de la plateforme de développement
2. Construction d'une interface multi-sources de données
3. Créer un formulaire de données d'inventaire
4. Règles récapitulatives du formulaire de données d'inventaire
5. Vérification de la duplication des données
6. Évaluation du volume de données et des performances des requêtes de données
7. Développement d'une logique de filtrage des données
8. Création de formulaire de système de commande
9. Création de données de base, de données auxiliaires et de fichiers d'énumération
10. Liaison des relations d'association de champs
11. Compilation des règles d'inspection des documents
12. Préparation de la liste des documents
13. Création de boutons de document et de champs personnalisés
14. Établissement de formules logiques et de règles de transport de données pour les champs du document
15. Imprimer et exporter des plug-ins
16. Liste de prix relative
17. Réécriture de données à partir de plusieurs sources de données
18. Distribution des fichiers de données de base
19. Construction de la logique sous-jacente du système de vente
Cycle de développement
260 jours (estimé)
très long
problèmes de développement
Être ajouté
Questions qui ont un impact significatif sur le programme
Lorsque les produits circulent dans plusieurs sources de données, comment le système de devis de vente identifie-t-il les données à expédier hors de l'entrepôt sans capturer l'inventaire en temps réel ?
Plusieurs organisations peuvent résoudre ce problème
Toutes les relations entre les organisations et les processus métier du système doivent être modifiées
Dépense de R&D
Frais d'utilisation de la plateforme de développement
Dépense de R&D
Coûts de location du serveur cloud
stade de développement
besoin
Développement de prototypes
Tests de prototypes
développer
test
en ligne
suggestion
1. Si une équipe commerciale à l’étranger n’a pas été créée, il n’est pas recommandé d’investir dans le développement d’un système de devis à grande échelle.
2. Un cycle de développement long signifie trop de facteurs incontrôlables dans les risques de développement
3. Rapport entrées-sorties incertain
4. Les coûts de développement sont élevés
5. Les problèmes qui doivent être résolus en utilisant le système ne sont que des estimations et les besoins réels ne peuvent pas être contrôlés (les besoins réels signifient que les affaires réelles se produisent en premier, identifiant les angles morts pratiques de l'entreprise ou les besoins de gestion et de contrôle).
6. Pour réaliser la visualisation des stocks et la sélection des cotations des stocks sur l'ensemble de la plate-forme, « les problèmes qui ont un impact significatif sur le plan » doivent être résolus et le système ERP actuel doit être remodelé. Ce n’est qu’en intégrant toutes les entreprises dans des systèmes indépendants que l’exportation unifiée pourra être résolue.