Galeria de mapas mentais Ciência das Cores - Capítulo 4 Brincando com as Quatro Cores Básicas
Incluindo correspondência de matiz, correspondência de brilho, correspondência de pureza, etc. A introdução é detalhada e a descrição é abrangente. Espero que possa ajudar os amigos interessados a aprender.
Editado em 2023-12-07 23:44:28A segunda unidade do Curso Obrigatório de Biologia resumiu e organizou os pontos de conhecimento, abrangendo todos os conteúdos básicos, o que é muito conveniente para todos aprenderem. Adequado para revisão e visualização de exames para melhorar a eficiência do aprendizado. Apresse-se e colete-o para aprender juntos!
Este é um mapa mental sobre Extração e corrosão de mim. O conteúdo principal inclui: Corrosão de metais, Extração de metais e a série de reatividade.
Este é um mapa mental sobre Reatividade de metais. O conteúdo principal inclui: Reações de deslocamento de metais, A série de reatividade de metais.
A segunda unidade do Curso Obrigatório de Biologia resumiu e organizou os pontos de conhecimento, abrangendo todos os conteúdos básicos, o que é muito conveniente para todos aprenderem. Adequado para revisão e visualização de exames para melhorar a eficiência do aprendizado. Apresse-se e colete-o para aprender juntos!
Este é um mapa mental sobre Extração e corrosão de mim. O conteúdo principal inclui: Corrosão de metais, Extração de metais e a série de reatividade.
Este é um mapa mental sobre Reatividade de metais. O conteúdo principal inclui: Reações de deslocamento de metais, A série de reatividade de metais.
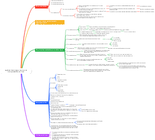
Capítulo 4 Brincando com as Quatro Cores Básicas
Exercícios de matiz e correspondência de cores
1. Matiz e correspondência de cores
O mesmo matiz: correspondência de cores do mesmo matiz com brilho e pureza diferentes
Expresse elegância, sutileza, unidade e integridade
Cores iguais ou adjacentes (dentro de cerca de 30 graus) no círculo de matiz
8 8 (mesma tonalidade)
8 9 (a grade imediatamente à direita)
8 7 (a grade imediatamente à esquerda)
Técnica de correspondência de cores 1: mesma cor, mas tons diferentes
Técnica de correspondência de cores 2: mesma cor, mas qualidades diferentes
Dica de combinação de cores 3: Mesma cor, mas flores diferentes
Matizes semelhantes: Cores dentro de 90 graus do círculo de matiz, com pouca diferença no contraste da cor.
Expressando mudanças harmoniosas, transições naturais e camadas ricas, é o estilo intelectual e elegante exclusivo das mulheres jovens e maduras.
Matiz contrastante: uma cor que está distante no círculo de matiz e tem impacto visual
Elegante e atraente, animado e inteligente, com um forte senso de presença
Cores distantes umas das outras no círculo de matiz (cerca de 75 graus a 180 graus)
A. Diferença de cor média: As cores separadas por 4-7 grades (aproximadamente 75 graus a 120 graus) no círculo de matiz combinam entre si.
Expresse o sentimento de moda, destaque, estabilidade e harmonia
B. Cores contrastantes: Cores espaçadas de 8 a 10 blocos no círculo de matiz (cerca de 120 graus a 180 graus) combinam entre si.
O efeito é forte e excitante, mas pode facilmente causar fadiga visual.
C. Cores complementares: As cores separadas por 11 espaços (180 graus) no círculo de matiz combinam entre si.
O efeito é atraente, saltitante e vívido. Quando a pureza é alta, é muito estimulante e insuportável de assistir.
Combinação de cores de matiz complementar: O efeito é atraente, saltitante e vívido. Quando a pureza é alta, é muito estimulante e insuportável de se olhar.
Resumo da correspondência de matiz e cores:
1. Resumo da correspondência de matiz e cores: A tonalidade é a base da combinação de cores. Ao escolher a combinação de cores apropriada, diferentes atmosferas e efeitos podem ser criados.
2. Prática de correspondência de cores de matiz: Ao praticar a correspondência de cores, você pode gradualmente dominar as habilidades de correspondência de diferentes matizes e melhorar suas habilidades de correspondência de cores.
3. Princípios de correspondência de matiz e cores: Ao combinar cores, devemos seguir os princípios básicos de correspondência de cores, como contraste, harmonia, etc., para obter bons efeitos visuais.
4. Expressão emocional por meio da combinação de matizes e cores: Cores diferentes têm expressões emocionais diferentes. Por meio da combinação de cores razoável, você pode transmitir as emoções e a concepção artística que deseja expressar.
5. A correspondência de matiz e cores é amplamente utilizada: seja no design, na arte ou na vida diária, a correspondência de matiz e cores é amplamente utilizada.
Valorize a prática de correspondência de cores
Use alto brilho para colorir uma área grande
Tecla longa representa: contraste forte (alto contraste)
Representante do tom médio: contraste médio (contraste moderado)
Representante de tom curto: contraste fraco (contraste pequeno)
Tom alto e longo
Alto: Principalmente alto brilho
Proporção: representando 60 ou mais da área de correspondência de cores
Longo: forte contraste
Sensação: Ótimo contraste, alta clareza de imagem
Adequado para: ocasiões em que você precisa mostrar sua personalidade e se expressar
Tom alto e longo = claro (maior ou igual a 60%) escuro ou colorido
Tons altos e curtos
Alto: Principalmente alto brilho
Proporção: representando 60% ou mais da área de correspondência de cores
Curto: contraste fraco, gradiente
Sensação: suave, elegante, baixa definição de imagem
Adequado para: Namoro e ocasiões casuais que precisam mostrar gentileza e relaxamento
Tom alto e curto = luz (maior ou igual a 60%) correspondência de luz
tom de ensino médio
Alto: Principalmente alto brilho
Proporção: representando 60% ou mais da área de correspondência de cores
Médio: Médio vs.
Sensação: O efeito é óbvio, agradável e relaxado
Adequado para: ocasiões mais casuais e relaxantes
Tom médio a médio = mistura leve (maior ou igual a 60%) suave
Tom baixo e longo
Baixo: Principalmente brilho baixo
Proporção: representando 60% ou mais da área de correspondência de cores
Longo: forte contraste
Sentimentos: Sentimentos intensos, explosivos, deprimentes e angustiantes
Adequado para: Ocasiões que destacam a individualidade, como shows, locais de trabalho da moda, banquetes, etc., ou pessoas com personalidades distintas
Tom baixo e longo = escuro (maior ou igual a 60%), claro ou colorido
tom baixo
Baixo: Principalmente brilho baixo
Proporção: representando 60% ou mais da área de correspondência de cores
Curto: contraste fraco, gradiente
Sensação: escura, baixa, pesada, a imagem é monótona, melancólica e sem fôlego
Adequado para: Local de trabalho rigoroso
Tom curto baixo = escuro (maior ou igual a 60%) = correspondência escura
tom baixo a médio
Baixo: Principalmente brilho baixo
Proporção: representando 60% ou mais da área de correspondência de cores
Médio: Médio vs.
Feeling: simples, pesado, poderoso, com tom masculino
Adequado para: Local de trabalho rigoroso, estações de outono e inverno
Tom baixo a médio = escuro (maior ou igual a 60%) turvo
chave média longa
Médio: Principalmente leveza média
Proporção: representando 60% ou mais da área de correspondência de cores
Longo: forte contraste
Sensação: Calma e sólida, com forte efeito de cor masculina
Adequado para: estilo de roupa de trabalho, estilo retro
Tom médio e longo = cores escuras, cores brilhantes (maior ou igual a 60%) e outras cores contrastantes
tom médio curto
Médio: Principalmente leveza média
Proporção: representando 60% ou mais da área de correspondência de cores
Curto: contraste fraco, gradiente
Sensação: nebulosa, reservada, confusa, com clareza extremamente pobre
Adequado para: locais de trabalho ou pessoas discretas, comum em roupas de trabalho no Japão e na Coreia do Sul
Tons médios e curtos = cores opacas, cores brilhantes (maior ou igual a 60%), combinações de cores com contraste fraco
tom médio médio
Médio: Principalmente leveza média
Proporção: representando 60% ou mais da área de correspondência de cores
Médio: Médio vs.
Sensação: Nem forte nem fraco, mas o esquema de cores parece rico e completo.
Adequado para: vários cenários de aplicação
Faixa média = cores escuras, cores brilhantes (≥60%), combinações de cores com contraste moderado
chave mais longa
cor mais clara, cor mais escura
Proporção: cada um representa 50% da tela
Sensação: Forte nitidez e simplicidade
Correspondência de cores de brilho
Use alto brilho como combinação de cores para grandes áreas
Tom alto e longo
Tons altos e curtos
tom de ensino médio
Use luminosidade média como combinação de cores para uma área grande (o tom mais longo)
chave média longa
tom médio curto
tom médio médio
Use baixo brilho como combinação de cores para áreas grandes
Tom baixo e longo
tom baixo
tom baixo a médio
Prática de correspondência de cores de pureza
mesma pureza
Alta Pureza Alta Pureza (A cor é muito brilhante, atraente, plástica e pouco atraente)
Pureza Média Pureza Média (ampla faixa, saturação de cor moderada, combinação de cores mais moderna quando a diferença de brilho é grande)
Baixa pureza Baixa pureza (quando a mesma pureza é combinada com brilho diferente, ficará mais elegante e atraente)
pureza semelhante
Alta pureza, pureza média (cores com maior saturação combinam entre si, jovens e vivas)
Pureza média, baixa pureza (ampla gama, transição de cores mais harmoniosa, adequada para estilos leves, maduros e intelectuais)
Comparar pureza
Alta pureza, baixa pureza (níveis de cores ricas, senso de moda mais forte)
Exercícios de correspondência de cores
12.7 Resumo do Curso
1. A correspondência de cores matiz é a combinação de cores diferentes para produzir efeitos ricos de correspondência de cores.
2. Brilho, pureza, matiz e correspondência de cores vêm de diferentes ângulos, permitindo que as cores interpretem efeitos multidimensionais.
3. Familiarize-se com a linguagem emocional expressa pelos diferentes esquemas de cores e aplique-os seletivamente com base na sua própria situação.