Galeria de mapas mentais Resumo dos pontos de conhecimento do exame de tag HTML

Resumo dos pontos de conhecimento do exame de tag HTML

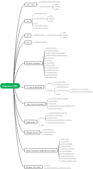
1. <html></html> é chamada de tag raiz e todas as tags da página da web estão em <html></html>. 2. A tag <head></head> é usada para definir o cabeçalho do documento, que é um contêiner para todos os elementos do cabeçalho. O elemento de cabeçalho tem ... 3. O conteúdo entre as tags <body> e </body> é o conteúdo principal da página web, como <h1>, <p>, <a

Editado em 2022-11-14 13:57:17
  • Recomendado para você
  • Descrição
  • Mapa mental das notas do seletor de atributos de desenvolvimento de tags HTML

    Mapa mental das notas do seletor de atributos de desenvolvimento de tags HTML

    • 11
  • Resumo do conhecimento sobre tags HTML

    Resumo do conhecimento sobre tags HTML

    • 5
  • Etiquetas HTML

    Etiquetas HTML

    • 4