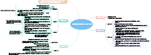
마인드 맵 갤러리 브랜드 마케팅
플랫폼 등록을 소개하는 브랜드 마케팅에 대한 마인드맵입니다. 팀 보상, 대행사 보상, 특별 섹션 등
2024-01-29 19:01:49에 편집됨이것은 (III) 저산소증-유도 인자 프롤릴 하이드 록 실라 제 억제제에 대한 마인드 맵이며, 주요 함량은 다음을 포함한다 : 저산소증-유도 인자 프롤릴 하이드 록 실라 제 억제제 (HIF-PHI)는 신장 빈혈의 치료를위한 새로운 소형 분자 경구 약물이다. 1. HIF-PHI 복용량 선택 및 조정. Rosalasstat의 초기 용량, 2. HIF-PHI 사용 중 모니터링, 3. 부작용 및 예방 조치.
이것은 Kuka Industrial Robots의 개발 및 Kuka Industrial Robot의 모션 제어 지침에 대한 마인드 맵입니다. 주요 내용에는 쿠카 산업 로봇의 역사, 쿠카 산업 로봇의 특성, 쿠카 산업 로봇의 응용 분야, 2. 포장 프로세스에서 쿠카 로봇은 빠르고 일관된 포장 작업을 달성하고 포장 효율성을 높이며 인건비를 줄입니다. 2. 인건비 감소 : 자동화는 운영자에 대한 의존성을 줄입니다. 3. 조립 품질 향상 : 정확한 제어는 인간 오류를 줄입니다.
408 컴퓨터 네트워크가 너무 어렵습니까? 두려워하지 마세요! 나는 피를 구토하고 지식 맥락을 명확히하는 데 도움이되는 매우 실용적인 마인드 맵을 분류했습니다. 컨텐츠는 매우 완전합니다. 네트워크 아키텍처에서 응용 프로그램 계층, TCP/IP 프로토콜, 서브넷 디비전 및 기타 핵심 포인트에 이르기까지 원칙을 철저히 이해하는 데 도움이 될 수 있습니다. 📈 명확한 논리 : Mindmas 보물, 당신은 드문 기회가 있습니다. 서둘러! 이 마인드 맵을 사용하여 408 컴퓨터 네트워크의 학습 경로에서 바람과 파도를 타고 성공적으로 해변을 얻으십시오! 도움이 필요한 친구들과 공유해야합니다!
이것은 (III) 저산소증-유도 인자 프롤릴 하이드 록 실라 제 억제제에 대한 마인드 맵이며, 주요 함량은 다음을 포함한다 : 저산소증-유도 인자 프롤릴 하이드 록 실라 제 억제제 (HIF-PHI)는 신장 빈혈의 치료를위한 새로운 소형 분자 경구 약물이다. 1. HIF-PHI 복용량 선택 및 조정. Rosalasstat의 초기 용량, 2. HIF-PHI 사용 중 모니터링, 3. 부작용 및 예방 조치.
이것은 Kuka Industrial Robots의 개발 및 Kuka Industrial Robot의 모션 제어 지침에 대한 마인드 맵입니다. 주요 내용에는 쿠카 산업 로봇의 역사, 쿠카 산업 로봇의 특성, 쿠카 산업 로봇의 응용 분야, 2. 포장 프로세스에서 쿠카 로봇은 빠르고 일관된 포장 작업을 달성하고 포장 효율성을 높이며 인건비를 줄입니다. 2. 인건비 감소 : 자동화는 운영자에 대한 의존성을 줄입니다. 3. 조립 품질 향상 : 정확한 제어는 인간 오류를 줄입니다.
408 컴퓨터 네트워크가 너무 어렵습니까? 두려워하지 마세요! 나는 피를 구토하고 지식 맥락을 명확히하는 데 도움이되는 매우 실용적인 마인드 맵을 분류했습니다. 컨텐츠는 매우 완전합니다. 네트워크 아키텍처에서 응용 프로그램 계층, TCP/IP 프로토콜, 서브넷 디비전 및 기타 핵심 포인트에 이르기까지 원칙을 철저히 이해하는 데 도움이 될 수 있습니다. 📈 명확한 논리 : Mindmas 보물, 당신은 드문 기회가 있습니다. 서둘러! 이 마인드 맵을 사용하여 408 컴퓨터 네트워크의 학습 경로에서 바람과 파도를 타고 성공적으로 해변을 얻으십시오! 도움이 필요한 친구들과 공유해야합니다!
검은 대지의 영혼
플랫폼 등록
플랫폼을 팔로우하고 신원을 입력하세요
이름, 나이, 신분증,
특별 상태 양식을 작성하세요. 농민, 학생, 가난한 가정, 장애인. . .
10% 투자 보너스
5% 배당
자선단체 10%
팀 보상
파트너의 경우 5%
이사 10%
대통령 15%
에이전트 보상
지방 대리인 2%
시티 에이전트 4%
지역 에이전트 7%
성을 대신하여 50만원 충전하고 20만원 받기
시 에이전트는 10,000위안을 충전하고 5,000위안을 받습니다.
지역 대리점은 1,000위안을 충전하고 500위안을 받습니다.
특별 섹션
정보 공개
오늘의 뉴스
오늘의 핫아이템
세금 포인트
판매자는 현금 인출 시 5%를 공제합니다.
회원탈퇴시 10%할인
환매지역
파트너 20% 할인
디렉터 50% 할인
회장 30% 할인
포인트 영역
상품 구매시 포인트 적립
소액현금으로 상품 구매시 포인트 사용 가능
충전지역
재충전할 때 ID마다 변경되는 양이 다릅니다.
100개 기업 연합
먹고 마시고 즐기세요
음식, 의복, 주택 및 교통