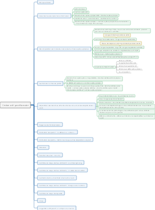
Galerie de cartes mentales Carte mentale d'écrémage de carte de crédit
Il s'agit d'une carte mentale sur la fraude par carte de crédit, qui présente les points de service, identification du client, Idées de communication, suspicion de fraude au paiement électronique, Souvent soupçonné de fraude, etc.
Modifié à 2024-04-12 14:59:43Cent ans de solitude est le chef-d'œuvre de Gabriel Garcia Marquez. La lecture de ce livre commence par l'analyse des relations entre les personnages, qui se concentre sur la famille Buendía et raconte l'histoire de la prospérité et du déclin de la famille, de ses relations internes et de ses luttes politiques, de son métissage et de sa renaissance au cours d'une centaine d'années.
Cent ans de solitude est le chef-d'œuvre de Gabriel Garcia Marquez. La lecture de ce livre commence par l'analyse des relations entre les personnages, qui se concentre sur la famille Buendía et raconte l'histoire de la prospérité et du déclin de la famille, de ses relations internes et de ses luttes politiques, de son métissage et de sa renaissance au cours d'une centaine d'années.
La gestion de projet est le processus qui consiste à appliquer des connaissances, des compétences, des outils et des méthodologies spécialisés aux activités du projet afin que celui-ci puisse atteindre ou dépasser les exigences et les attentes fixées dans le cadre de ressources limitées. Ce diagramme fournit une vue d'ensemble des 8 composantes du processus de gestion de projet et peut être utilisé comme modèle générique.
Cent ans de solitude est le chef-d'œuvre de Gabriel Garcia Marquez. La lecture de ce livre commence par l'analyse des relations entre les personnages, qui se concentre sur la famille Buendía et raconte l'histoire de la prospérité et du déclin de la famille, de ses relations internes et de ses luttes politiques, de son métissage et de sa renaissance au cours d'une centaine d'années.
Cent ans de solitude est le chef-d'œuvre de Gabriel Garcia Marquez. La lecture de ce livre commence par l'analyse des relations entre les personnages, qui se concentre sur la famille Buendía et raconte l'histoire de la prospérité et du déclin de la famille, de ses relations internes et de ses luttes politiques, de son métissage et de sa renaissance au cours d'une centaine d'années.
La gestion de projet est le processus qui consiste à appliquer des connaissances, des compétences, des outils et des méthodologies spécialisés aux activités du projet afin que celui-ci puisse atteindre ou dépasser les exigences et les attentes fixées dans le cadre de ressources limitées. Ce diagramme fournit une vue d'ensemble des 8 composantes du processus de gestion de projet et peut être utilisé comme modèle générique.
Carte mentale d'écrémage de carte de crédit
Refuser la demande de carte
processus
Veuillez fournir le numéro d'identification du client et l'introduire dans le système pour vérifier s'il existe une carte correspondante.
Inviter les clients en fonction des mots : Voir le côté droit de la carte mentale pour plus de détails : Conseils pour refuser une demande de carte
Après accord du client, toutes les cartes à son nom doivent être désactivées et le type de désactivation est sélectionné : demande de carte frauduleuse.
Il y a des transactions par carte dans le compte
Transactions nationales
Fraude présumée - demande de carte refusée (7 jours ouvrables)
Transactions à l'étranger
Fraude présumée - demande de carte refusée (7 jours ouvrables)
Le compte n'a pas de transactions par carte ou seulement des frais annuels
Fraude présumée - demande de carte refusée (7 jours ouvrables)
fuite d'informations
Mots rapides
Rembourser normalement selon la facture de chaque période
Si vous souhaitez annuler le blocage des risques, vous devez rembourser la dette totale de ce compte (vous pouvez rembourser la dette actuelle en plusieurs versements) Appelez pour postuler en utilisant votre téléphone mobile réservé
La question de savoir si elle peut être levée dépendra des résultats de l'examen.
Si le client refuse le risque, il doit être rappelé au client qu'il supporte lui-même le risque.
Remplir le bon de travail
Écrémage suspecté - Verrouillage d'écrémage suspecté
Paiement électronique soupçonné de fraude
Paiement rapide
Soupçon de fraude par voie électronique (3 jours ouvrés)
Paiement pas rapide
Fraude frauduleuse approuvée le F
Soupçon de fraude par voie électronique (3 jours ouvrés)
Frauduleux mais interdit d'aller à F, vérifiez où se trouvent les fonds
National : Demande de transaction contestée au niveau national - vérifier l'identité et le lieu de la transaction (7 jours ouvrables) À l’étranger : demande de transaction litigieuse à l’étranger – autres (3 à 10 jours ouvrables)
Déterminer le mode de paiement rapide
Grâce à l'écran de demande de paiement électronique et à l'accès WEB au canal de transaction, Type de transaction : Paiement rapide
Invitez les compétences de conversation avant et après F selon la situation. Pour plus de détails, voir : Le côté droit de la carte mentale.
Fraude suspectée courante
Carte non perdue
Code de verrouillage supérieur F Écrémage suspecté - Écrémage suspecté verrouillé (3 jours ouvrables)
Déterminez s'il répond à l'étiquette de retard UnionPay Suivre : Guidez les clients à appeler le 010-56963502 pour s'inscrire et demander une clé de fonds Non-conformité : Le processus se termine après l'enregistrement du bon de travail.
L'annotation de règlement différé UnionPay doit remplir 4 conditions à la fois : 1. Consommation nationale de RMB avec bande magnétique UnionPay (à l'exclusion des autres RMB), Remarque : les transactions en ligne, les transactions en dollars américains et en euros sont exclues.
2. Si le titulaire de la carte déclare qu'il n'a pas participé à la transaction, le type de transaction est la consommation et les transactions préautorisées (transactions par glissement de carte).
3. Le délai de lancement de la demande de règlement différé ne doit pas dépasser 3 jours ouvrables à compter du moment où la transaction frauduleuse est libérée.
4. La carte bancaire impliquée dans les transactions chez le même commerçant remplit au moins une des conditions A ou B (Le montant de la fraude réussie de A ≥ 10 000 yuans, le nombre cumulé de transactions frauduleuses de B (y compris les transactions échouées) en une seule journée ≥ trois et le montant cumulé quotidien de la transaction frauduleuse (y compris les transactions échouées) ≥ 30 000 yuans.
Carte perdue
Transactions nationales
commerce secret Inviter les clients à rembourser et à signaler les délits Bon de travail d'inscription : Écrémage suspecté - Écrémage suspecté verrouillé (3 jours ouvrables)
Opérations non confidentielles Déterminez si vous êtes éligible pour demander une protection contre la perte de carte de 48 heures et pour les transactions nationales non cryptographiques. Les transactions à l'étranger sont possibles. Pour plus de détails, veuillez vous référer à « Entreprise de protection contre la perte de carte de crédit »
Se conformer à : Demandez une protection contre la perte de carte de 48 heures pour les clients et devez signaler la perte de la carte. Après avoir signalé la perte, rendez-vous à F selon la situation. Veuillez consulter le côté gauche de la carte mentale pour plus de détails sur les conseils F ci-dessus.
Écrémage suspecté - Écrémage suspecté verrouillé (3 jours ouvrables)
Non-conformité : Enregistrer les suspicions de fraude - Ordonnance de consignation pour fraude suspectée (3 jours ouvrés)
Transactions à l'étranger
Négociez sous 48 heures Déterminer s'il est éligible pour demander une protection contre la perte de carte et pour les transactions nationales non confidentielles Cela peut être fait à l’étranger.
Se conformer à : Pour demander une protection contre la perte de carte de 48 heures pour les clients, la perte de la carte doit être signalée. Après avoir signalé la perte, ajoutez F en fonction de la situation réelle.
Écrémage suspecté - Écrémage suspecté verrouillé (60 jours ouvrables)
Non conforme : Enregistrer le bon de travail Demande de transaction contestée à l'étranger - le titulaire de la carte refuse la transaction (traitée dans les 10 jours ouvrables)
Transactions en dehors de 48 heures (non éligibles à la protection contre la perte de carte)
Enregistrez un bon de travail : Demande de transaction contestée à l'étranger : le titulaire de la carte refuse la transaction (Il faudra 10 jours ouvrables pour que le spécialiste vous contacte)
Petite quantité de fraude sans mot de passe Le montant de la transaction est inférieur ou égal à 1 000 yuans
Vérifiez les SMS : lorsque vous allez chez H, faites preuve d'empathie et parlez doucement Demande par : SMS, le contenu du SMS contient "Payer *** yuans sans vérification du mot de passe" Le contenu des messages texte sans entretien de transaction sans mot de passe suivra le processus frauduleux ordinaire.
Si les conditions de compensation ne sont pas remplies, le code de verrouillage F sera appliqué. Écrémage suspecté - Écrémage suspecté verrouillé (3 jours ouvrables) Notes dans le bon de travail : Transactions de faible montant sans mot de passe
Conditions pour demander une indemnisation : 1. Type de carte, carte IC standard, carte d'appareil mobile (peut être consulté via : carte d'appareil mobile, requête/opération de carte d'appareil mobile) 2. Délai, perte de carte : refusez les transactions de petits montants sans mot de passe et sans visa dans les 72 heures avant de signaler la perte. Carte non perdue : Pas de limite de 72 heures 3. Type de transaction : transaction en ligne QuickPass complétée par puce. Méthode de jugement : jugement basé sur la description de « pas de mot de passe ni de visa » dans le message texte de la transaction. 4. Méthode de transaction : transaction non confidentielle (la méthode de jugement est la même que ci-dessus) 5. Montant : Le montant d’une seule transaction ne dépasse pas 1 000 yuans
sous-thème
Jugement préliminaire : Rendez-vous en F, l'agent vous guidera jusqu'à l'agence pour effectuer les démarches : L'agent vous guide de manière proactive pour vous rendre à l'agence pour demander une petite indemnisation des risques sans mot de passe et sans visa. S'il s'avère finalement qu'il s'agit d'une transaction d'un petit montant et sans secret, des services de compensation de suivi seront fournis.
Aucun message texte trouvé : Code de verrouillage F Écrémage suspecté - Écrémage suspecté verrouillé (3 jours ouvrables) Remarque dans le bon de travail : Les petites quantités sont gratuites
Transactions par chèque : via « Enquête électronique sur le solde et les détails du compte de trésorerie » Situations applicables : avec les normes de compte de trésorerie électronique, après le vol de la carte IC ou de la carte de l'appareil mobile, le solde du compte de trésorerie électronique est volé
Remplissez le bon de travail en F Écrémage suspecté - L'écrémage suspecté est verrouillé, les transactions de petit montant sans mot de passe sont notées dans le bon de travail (3 jours ouvrables)
Restrictions concernant la demande d'indemnisation : 1. Le montant maximum de l’indemnisation pour une seule carte est de 1 000 yuans. 2. Le nombre maximum d'indemnisations cumulées par titulaire de carte et par an est de 3 fois et le montant cumulé de l'indemnisation est de 3 000 yuans. Remarque : Le montant annuel cumulé de l'indemnisation et le nombre maximum de fois sont calculés en fonction du moment de la demande d'indemnisation.
Aucune transaction : identique au processus d'écrémage ordinaire
Traitement ultérieur
Signaler le crime
Informations à apporter : Généralement, vous devez apporter une pièce d'identité valide au commissariat de police pour signaler le crime.
La police peut vous demander de fournir des messages texte de transaction ou des relevés de facture Avant de signaler un délit, veuillez consulter le commissariat de police. Le numéro de téléphone du commissariat est le 110.
Vous devez apporter des documents avec vous lorsque vous vous présentez à l'agence
Dans des circonstances normales : certificats, cartes, matériel d'alarme et passeport valides en cas de fraude à l'étranger.
Points clés des compétences orales
Que dire avant de refuser le F sur la carte
Toutes les cartes à votre nom seront gelées et la limite sera fermée ; (Le statut combiné de la carte de dépôt et de prêt et du compte de débit est simultanément modifié pour recevoir uniquement mais pas payer et gelé)
Si vous confirmez que vous demandez la carte, vous devez payer le solde total de tous les comptes à votre nom pour annuler le blocage des risques. (Il vous suffit de payer le solde actuel en plusieurs fois), puis d'utiliser le téléphone portable réservé pour appeler et postuler.
La levée du verrou est sujette à examen.
refuser la transaction
Conseils avant d'aller à F
Si vous souhaitez annuler le blocage des risques, vous devez rembourser la dette totale de ce compte (vous pouvez rembourser la dette actuelle en plusieurs versements) Veuillez appeler le téléphone portable réservé pour postuler plus tard.
La question de savoir si le verrouillage peut être levé dépend des résultats de l’examen.
Si le client refuse la désactivation du risque, rappelant au client que cela affectera le traitement des transactions litigieuses.
Si le client n'est toujours pas d'accord avec le rappel, il en supporte les risques et la carte guide reste désactivée.
Rembourser normalement selon la facture de chaque période
Conseils pour parler après être allé en F
1. Veuillez effectuer une transaction au guichet automatique du commerçant ou au comptoir bancaire dans les 24 heures. À titre de référence dans le traitement des litiges (les cartes à étiquette unique en devises étrangères et celles qui n'ont pas été volées ne nécessitent aucune invite. Le client peut être informé que la transaction n'aboutira pas et n'est qu'à titre de référence dans le traitement des litiges.)
Si le client insiste et ne souhaite pas effectuer cette opération ou n'est pas pratique pour effectuer cette opération, l'agent ajoutera normalement le code de verrouillage et soumettra le bon de travail.
Fraude présumée - demande de carte refusée (7 jours ouvrables)
Si le client admet que la carte n'est pas avec lui ou a été perdue, invitez-le à rembourser ou à signaler le délit.
Si le client demande le motif de l'opération, informer la banque pour qu'elle enquête et utilise
Après avoir invité le client à appeler la police, notre banque continuera à vous suivre et à coopérer à l'enquête policière.
Confirmer avec le client s'il faut désactiver toutes les cartes à son nom et opérer selon les exigences du client
fuite d'informations
Avant d'aller à F
Les mots sont les mêmes que ci-dessus pour refuser la transaction.
Si le client refuse de prendre le risque de la désactivation, il doit être rappelé qu'il supporte le risque à ses propres risques.
Après f
Confirmer avec le client s'il faut désactiver toutes les cartes à son nom et opérer selon les besoins du client
Idées de communication
Guider les clients pour qu'ils rappellent l'état de la transaction
Il est recommandé de se rappeler si la famille et les amis font du commerce.
Le nom du commerçant ne correspond pas au nom réel. Vérifiez d'abord si l'heure et le montant de la transaction sont corrects.
Les transactions à l'étranger aident les clients à vérifier le pays de la transaction, la devise, le type de commerçant, le retard, le recouvrement des taxes, etc.
Vérifiez l'historique de la facture du client pour voir s'il existe des transactions avec le même commerçant que cette transaction contestée.
Si des informations sont divulguées, vous ne souhaitez pas signaler la perte ou le verrouillage du risque. Je veux juste désactiver la carte
Mots : vos informations ont été divulguées. Si quelqu'un d'autre connaît votre mot de passe, Cette désactivation/gel peut être déverrouillée, et il est recommandé de la geler pour le risque le plus élevé.
Si le client n'accepte toujours pas la demande de verrouillage, il le fera à ses propres risques.
Se demander si les informations de la carte ont été divulguées
Notre banque ne divulguera pas les informations des clients
Recommandation : conservez correctement les informations de carte personnelle et les mots de passe et faites attention à la sécurité de l'environnement d'utilisation de la carte.
identification du client
Description des besoins des clients en cas de vol
Message reçu/préautorisation/SMS de transaction de paiement en ligne à l'étranger, mais il ne s'agissait pas d'une transaction client.
J'ai reçu un SMS avec un mot de passe incorrect, mais le client n'a pas utilisé la carte.
Le client lui-même n'a jamais demandé de carte de crédit Everbright Bank.
Après avoir reçu un faux message texte en retard, le client a informé les autres du mot de passe dynamique.
Le client a déclaré que la carte n'était pas avec lui, mais qu'elle avait été prêtée à d'autres ou entre les mains de ses amis et de sa famille, et qu'il ne voulait pas que d'autres utilisent la carte à nouveau.
Pensées d'empathie
Afin d'améliorer l'expérience client, si un client signale que sa carte a été volée, l'agent doit d'abord le rassurer et l'inciter à traiter le problème immédiatement. Mots apaisants : ne vous inquiétez pas, je vais vous aider à le vérifier immédiatement.
Afin d'éviter d'être glissé pendant l'appel, je vous aiderai à désactiver/geler temporairement la carte, puis à vérifier la transaction spécifique/vérifier d'autres informations pour vous.
Les clients ont exprimé leur inquiétude et leur anxiété
Je sais que vous êtes anxieux et je ferai de mon mieux pour vous aider.
Si je rencontrais cette situation, je serais très anxieux et je ferai de mon mieux pour vous aider.
Points de service
Inquiétez-vous des préoccupations des clients, ayez une attitude amicale et montrez notre initiative de service