心智圖資源庫 基礎會計原理總論心智圖
基礎會計原理總論心智圖,知識點進行了歸納整理,涵蓋所有核心內容,非常方便大家學習。適用於考試複習、預習,提升學習效率。趕快收藏一起學習吧!
編輯於2024-10-30 14:10:57Chronische Herzinsuffizienz ist nicht nur ein Problem der Geschwindigkeit der Herzfrequenz! Es wird durch die Abnahme der Myokardkontraktion und der diastolischen Funktion verursacht, was zu unzureichendem Herzzeitvolumen führt, was wiederum Staus im Lungenzirkulation und Stau der systemischen Zirkulation verursacht. Aus den Ursachen sind die pathophysiologischen Prozesse der Herzinsuffizienz für Kompensationsmechanismen komplex und vielfältig. Durch die Kontrolle von Ödemen, die Reduzierung der Vorder- und Nachlast des Herzens, die Verbesserung der Herzkomfortfunktion und die Verhinderung und Behandlung grundlegender Ursachen können wir auf diese Herausforderung effektiv reagieren. Nur durch das Verständnis der Mechanismen und klinischen Manifestationen von Herzinsuffizienz und Beherrschung der Präventions- und Behandlungsstrategien können wir die Herzgesundheit besser schützen.
Ischämie-Reperfusionsverletzung ist ein Phänomen, dass sich die Zellfunktion und Stoffwechselstörungen und strukturelle Schäden verschlimmern, nachdem Organe oder Gewebe die Blutversorgung wiederhergestellt werden. Zu den Hauptmechanismen gehören eine erhöhte Erzeugung des freien Radikals, die Kalziumüberladung sowie die Rolle von mikrovaskulären und Leukozyten. Das Herz und das Gehirn sind häufige beschädigte Organe, die sich als Veränderungen des Myokardstoffwechsels und ultrastrukturelle Veränderungen, verringerte Herzfunktion usw. manifestieren usw. umfassen die Entfernung von freien Radikalen, die Verringerung der Kalziumüberlastung, die Verbesserung des Stoffwechsels und die Kontrolle von Reperfusionsbedingungen, z.
Stress ist ein unspezifischer Schutzmechanismus, der im Körper unter interner und externer Umweltstimulation auftritt, aber übermäßiger Stress kann zu internen Umweltstörungen und -krankheiten führen. Die Stressreaktion beinhaltet mehrere Systeme wie neuroendokrine, zelluläre und körperliche Flüssigkeiten, und seine Hauptmanifestationen umfassen emotionale Reaktionen, Veränderungen der kognitiven Fähigkeiten und Veränderungen des sozialen Verhaltens. Übermäßige Konzentration von Katecholamin ist einer der Hauptmechanismen des Stresses, die körperliche Erkrankungen wie Herz -Kreislauf -Erkrankungen, Stressgeschwüre und psychische Probleme wie traumatische Belastungsstörungen verursachen können. Das Verständnis des Stadiums und des Aufprallmechanismus von Stress kann dazu beitragen, Stress besser zu bewältigen und die körperliche und psychische Gesundheit aufrechtzuerhalten.
Chronische Herzinsuffizienz ist nicht nur ein Problem der Geschwindigkeit der Herzfrequenz! Es wird durch die Abnahme der Myokardkontraktion und der diastolischen Funktion verursacht, was zu unzureichendem Herzzeitvolumen führt, was wiederum Staus im Lungenzirkulation und Stau der systemischen Zirkulation verursacht. Aus den Ursachen sind die pathophysiologischen Prozesse der Herzinsuffizienz für Kompensationsmechanismen komplex und vielfältig. Durch die Kontrolle von Ödemen, die Reduzierung der Vorder- und Nachlast des Herzens, die Verbesserung der Herzkomfortfunktion und die Verhinderung und Behandlung grundlegender Ursachen können wir auf diese Herausforderung effektiv reagieren. Nur durch das Verständnis der Mechanismen und klinischen Manifestationen von Herzinsuffizienz und Beherrschung der Präventions- und Behandlungsstrategien können wir die Herzgesundheit besser schützen.
Ischämie-Reperfusionsverletzung ist ein Phänomen, dass sich die Zellfunktion und Stoffwechselstörungen und strukturelle Schäden verschlimmern, nachdem Organe oder Gewebe die Blutversorgung wiederhergestellt werden. Zu den Hauptmechanismen gehören eine erhöhte Erzeugung des freien Radikals, die Kalziumüberladung sowie die Rolle von mikrovaskulären und Leukozyten. Das Herz und das Gehirn sind häufige beschädigte Organe, die sich als Veränderungen des Myokardstoffwechsels und ultrastrukturelle Veränderungen, verringerte Herzfunktion usw. manifestieren usw. umfassen die Entfernung von freien Radikalen, die Verringerung der Kalziumüberlastung, die Verbesserung des Stoffwechsels und die Kontrolle von Reperfusionsbedingungen, z.
Stress ist ein unspezifischer Schutzmechanismus, der im Körper unter interner und externer Umweltstimulation auftritt, aber übermäßiger Stress kann zu internen Umweltstörungen und -krankheiten führen. Die Stressreaktion beinhaltet mehrere Systeme wie neuroendokrine, zelluläre und körperliche Flüssigkeiten, und seine Hauptmanifestationen umfassen emotionale Reaktionen, Veränderungen der kognitiven Fähigkeiten und Veränderungen des sozialen Verhaltens. Übermäßige Konzentration von Katecholamin ist einer der Hauptmechanismen des Stresses, die körperliche Erkrankungen wie Herz -Kreislauf -Erkrankungen, Stressgeschwüre und psychische Probleme wie traumatische Belastungsstörungen verursachen können. Das Verständnis des Stadiums und des Aufprallmechanismus von Stress kann dazu beitragen, Stress besser zu bewältigen und die körperliche und psychische Gesundheit aufrechtzuerhalten.
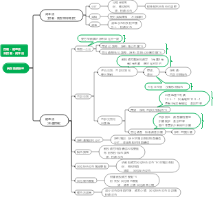
總論
①會計意義與會計內容
意義
資訊系統理論:會計是一個資訊系統
管理工具論:會計是一種管理工具,旨在反映經濟過程中各個經濟事實或現象
內容
會計所要核算和監督的具體對象,從廣義上講,會計包括會計、會計監督和會計分析 會計核算是監督和分析的基礎,因此,會計核算的內容也就是會計的內容。
會計的對像是:能以貨幣表現的經濟活動或資金活動
②會計職能與會計目標
職能
會計核算
定義
會計核算就是對大量的經濟業務進行記錄、計算、 歸類、整理和匯總,並透過記帳、算帳、報帳等程序, 全面、完整、綜合地反映經濟活動的過程與結果,為 經濟管理提供有用的信息。
內容
會計確認
會計確認是指把一項經濟業務或會計事項列做一個會計要素,形成一個會計項目,並加以記錄和報告的過程。
會計計量
會計計量是指在會計核算過程中,各項財產物資都需以某種尺度為標準確定它的量,即把經濟資訊用貨幣進行計量。
計量單位:貨幣單位
計量屬性:指計量物件對可供計量的某種特性或標準,如資產計量有歷史成本、重置成本、可變現淨值、公允價值等屬性。
會計記錄
指將各項經濟業務確認、計量後,採用一定的方法在帳簿中加以登記,以便對會計資料進一步加工處理的過程。
會計報告
又稱財務會計報告,是以帳簿記錄為依據,採用表格和文字等形式,將會計資料傳送給會計資訊使用者的報告文件。
特點
1.以貨幣為主要衡量尺度,具有綜合性。
2.會計核算具有完整性、連續性和系統性。
3.會計核算要以憑證為依據,並嚴格遵循會計規範。
會計監督
依據
合法性依據是國家頒布的法律、法規、規章和政策。
合理性依據是客觀經濟法則及經營管理方法的要求。
有效性:會計監督的目的是確保會計目標的順利達成。
形式
單位內部的控制監督
會計工作的國家監督
會計工作的社會監督
特點
會計監督主要透過價值指標來進行
會計監督要對單位經濟活動的整個過程進行監督,包括事前監督、事中監督及事後監督。
目標
提供資訊 幫助決策
提供滿足企業外部會計資訊使用者以及內部使用者所需的會計信息,有助於財務會計報告使用者做出經濟決策。
提供滿足企業外部會計資訊使用者需求的會計資訊
政府機構、投資者、債權人、供應商和客戶、企業員工、社會大眾
提供滿足企業內部會計資訊使用者需求的會計資訊
③會計核算的基本前提、 基礎和會計資訊品質要求
會計核算的基本前提(會計的基本假設)
會計主體(假設)
是指會計人員所核算和監督的特定單位。凡是有經濟業務、實行獨立核算、獨立編制財務報表的企業、單位甚至個人,不論獨資或合資經營,都可以看作一個會計主體。
貨幣計量
對所有會計核算的對象採用同一種貨幣作為統一的尺度予以計量,把企業的經濟活動和財務狀況的數據轉化為統一貨幣單位反應的會計資訊。
持續經營(繼續經營)
是指會計主體在可預見的未來,將根據正常的經營方針和既定的經營目標持續經停下去。
會計分期
是將會計主體持續不斷的經營活動人為地劃分為若干相等的時間間隔,以便確認某個會計期間的收入、費用、利潤以及會計期末的資產、負債、所有者權益,編制財務報表。
會計分期---產生了本期和非本期的區別---進而產生了權責發生製和收付實現制
會計核算的基礎
是會計主體用來確認收入和費用發生時間的一種標準
權責發生製(應收應付制)
是依照權利的實現和責任的發生來確認收入和費用(更能夠幫助決策)
收付實現制
是依照實際收到或付出款項的日期來確認收入和費用
會計資訊品質要求
可靠性(真實性)=如實披露
要求:完整、中立、沒有錯誤
相關性(有用性)
指企業提供的會計資訊應能反映企業的財務狀況、經營成果及現金流量狀況,滿足會計資訊使用者的需要,有助於決策。
可理解性
可比較
縱向可比:在同一企業不同時期發生的相同或類似的交易或事項,應採用一致的會計政策,不得隨意變更。
橫向可比:不同企業,所處的行業不同,其業務發生的時點不同,只要是相同的交易或事項,就應當採用相同的會計處理方法,便於對同一時期不同企業的會計資訊進行橫向比較和分析
實質重於形式
(可靠性的一個體現)是指交易或事項的經濟實質重於其法律表現。企業應依照交易或事項的經濟實質進行會計核算,而不能僅以其法律形式作為會計核算的依據
重要性
是指在進行會計核算時,應當區別交易或事項的重要程度採用不同的核算方式。
謹慎性
中立,不高估或低估資產或收益,負債和費用
及時性
④會計方法與會計循環
會計方法
設定會計科目及帳戶
複式記帳
填製及審核會計憑證
登記帳簿
成本計算
財產清查
編製財務報表
會計循環
審核原始憑證--依原始憑證編製記帳憑證--依據記帳憑證登記帳簿--期末帳項調整--試算平衡--結帳--編製財務報表