心智圖資源庫 1.1機電工程常用材料
這是一篇關於1.1機電工程常用材料的思維導圖,主要內容包括:電氣材料的分類及應用,非金屬材料的分類及應用,金屬材料的分類及應用。
該思維導圖幫助學習者掌握SQL的基礎知識,包括分類、基本規則、大小寫規範及如何使用SELECT語句進行基本的數據查詢。 🔥 SQL奇妙探險,開啟數據魔法! 🔥
基於4種動物模型的溝通特質進行溝通力的提升講解,全篇有非常多的實際案例,推薦結合思維導圖閱讀。所有互動都將遵循一套人際“規則”,以垂直的“權力軸”和水平的“親密軸”為 基礎。
該模板以思維導圖的形式展示了生殖系統的結構和功能。介紹了內、外生殖器的各個組成部分,知識梳理清楚,幫助您熟悉知識要點。
交流電動機的工作原理及特性
金屬材料和合金
3.4智能化系統工程施工技術
3.3通風與空調工程施工技術
3.2建築電氣工程施工技術
1.2機電工程常用設備
2.1機電工程測量技術
2.2機電工程起重技術
2.3機電工程焊機技術
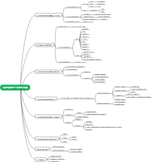
1.1機電工程常用材料
金屬材料的分類及應用
金屬材料
金屬材料的分類
黑色金屬
有色金屬
特種金屬
金屬材料的性能
工藝性能
鑄造性,可焊性,可鍛性,熱處理性,切削性等
使用性能
機械性
和力學有關係:強度,塑性,硬度,衝擊韌性,多次沖擊抗力,疲勞極限
物理性
密度,熔點,熱膨脹,磁性,電學性能
化學性
腐蝕,抗氧化性
鋼
非合金鋼
機電工程常用的鋼產品
碳素結構鋼
優質碳素結構鋼
鍋爐鋼
不銹鋼:不銹沉奧鐵馬
耐熱鋼:耐熱珠奧鐵馬
銅及銅合金
銅
黃銅(鋅)
白銅(鎳)
猛銅,康銅,考銅——電熱偶,電工儀器,應變片,變阻器,精密電阻
青銅(錫)
錫青銅
鉛青銅
呂青銅
鈹青銅
鋁及鋁合金
其他有色金屬
貴金屬
非金屬材料的分類及應用
高分子材料的分類及應用
塑膠
通用塑料:烯
工程塑料:脂,醛,3字胺,3字醚
特種塑料:其他
橡膠
通用橡膠:天然橡膠 丁
特種橡膠:其他 丁腈橡膠
高分子塗料
高分子膠粘劑
高分子基複合材料
功能高分子材料
纖維
無機非金屬材料的分類及應用
普通(傳統)的無機非金屬材料的分類及應用
特種(新型)的無機非金屬材料的分類及應用
機電工程常用的非金屬材料
砌築材料
絕熱材料
防腐材料
非金屬風管材料
玻璃纖維複合風管
酚醛複合風管
聚氨酯複合風管
硬聚氯乙烯風管
塑料管材料
硬聚氯乙烯管
氯化聚氯乙烯管
無規共聚聚丙烯管
丁烯管
交聯聚乙烯管
電氣材料的分類及應用
導線
裸導線
絕緣導線
電纜
電力電纜
控制電纜
儀表電纜
母線槽
母線槽的分類
母線槽選用
絕緣材料
按物理狀態分類
按化學性質分類