Galleria mappe mentale Regni Romano-Barbarici: Elementi Comuni e Differenze

Regni Romano-Barbarici: Elementi Comuni e Differenze

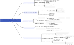
Questo diagramma, creato con EdrawMind, analizza i regni romano-barbarici, enfatizzando sia gli elementi comuni che le differenze. Tra gli elementi comuni, vi sono l'occupazione territoriale, la trasformazione in regni, la popolazione (barbari < Romani), capi romani vs. capi barbari, collaborazione aristocratica romana, e caratteristiche prevalenti come potere barbarico e amministrazione romana. Le differenze includono i regni dei Franchi (fusione, politica di collaborazione, convivenza pacifica) e i regni dei Vandali (chiusura, separazione verso i Romani, confisca delle terre).

Modificato alle 2025-12-15 13:59:03

Regni Romano-Barbarici: Elementi Comuni e Differenze

  • Consigliato per te
  • Profilo