Galería de mapas mentales Competencias del Gerente General de Ventas
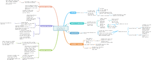
La competencia y las ventas incluyen ser responsable de la operación general de la sucursal en combinación con la estrategia del grupo, la planificación estratégica de la sucursal y el desarrollo del trabajo comercial, mantener relaciones con los principales clientes y el gobierno, y formar y administrar el equipo de talento T.
Editado a las 2024-12-13 18:36:14,Find a streamlined guide created using EdrawMind, showcasing the Lemon 8 registration and login flow chart. This visual tool facilitates an effortless journey for American users to switch from TikTok to Lemon 8, making the transition both intuitive and rapid. Ideal for those looking for a user-centric route to Lemon 8's offerings, our flow chart demystifies the registration procedure and emphasizes crucial steps for a hassle-free login.
これは稲盛和夫に関するマインドマップです。私のこれまでの人生のすべての経験は、ビジネスの明確な目的と意味、強い意志、売上の最大化、業務の最小化、そして運営は強い意志に依存することを主な内容としています。
かんばんボードのデザインはシンプルかつ明確で、計画が一目で明確になります。毎日の進捗状況を簡単に記録し、月末に要約を作成して成長と成果を確認することができます。 実用性が高い:読書、早起き、運動など、さまざまなプランをカバーします。 操作簡単:シンプルなデザイン、便利な記録、いつでも進捗状況を確認できます。 明確な概要: 毎月の概要により、成長を明確に確認できます。 小さい まとめ、今月の振り返り掲示板、今月の習慣掲示板、今月のまとめ掲示板。
Find a streamlined guide created using EdrawMind, showcasing the Lemon 8 registration and login flow chart. This visual tool facilitates an effortless journey for American users to switch from TikTok to Lemon 8, making the transition both intuitive and rapid. Ideal for those looking for a user-centric route to Lemon 8's offerings, our flow chart demystifies the registration procedure and emphasizes crucial steps for a hassle-free login.
これは稲盛和夫に関するマインドマップです。私のこれまでの人生のすべての経験は、ビジネスの明確な目的と意味、強い意志、売上の最大化、業務の最小化、そして運営は強い意志に依存することを主な内容としています。
かんばんボードのデザインはシンプルかつ明確で、計画が一目で明確になります。毎日の進捗状況を簡単に記録し、月末に要約を作成して成長と成果を確認することができます。 実用性が高い:読書、早起き、運動など、さまざまなプランをカバーします。 操作簡単:シンプルなデザイン、便利な記録、いつでも進捗状況を確認できます。 明確な概要: 毎月の概要により、成長を明確に確認できます。 小さい まとめ、今月の振り返り掲示板、今月の習慣掲示板、今月のまとめ掲示板。
Puntos totales de competencia
Combinado con estrategia de grupo. Responsable de la operación general de la sucursal.
Desarrollar estrategias y objetivos de operaciones de sucursales.
Determinar y comprender el posicionamiento de la empresa, las fortalezas principales del producto y el posicionamiento estratégico.
Investigar y prestar atención a la dinámica del mercado, formular y mejorar estrategias operativas.
Comunicarse y colaborar con el grupo para determinar objetivos a largo plazo.
subtema
Gestionar los procesos operativos de la empresa y la asignación de recursos.
Crear un fuerte sentido de trabajo en equipo
Asegurar la asignación y uso razonable de los talentos, equipos de oficina, etc. de la empresa.
Supervisar diversos indicadores de varios departamentos para ajustar y optimizar los procesos de trabajo en tiempo y forma.
Crear cultura de empresa y buen ambiente.
Promover la difusión cultural y la integración de la cultura de empresa en todos los niveles y departamentos.
Estimular el entusiasmo laboral y el sentido de misión de los empleados y mejorar la cohesión general del equipo.
elogios y aliento
Planificación estratégica de sucursales y Desarrollo del trabajo empresarial.
Formular el plan de desarrollo a mediano y largo plazo de la empresa.
Investigar las tendencias y perspectivas de la industria y analizar las oportunidades y desafíos actuales de la empresa.
Trabajar con el Director para desarrollar metas y planes específicos.
Evalúe y ajuste periódicamente las estrategias y métodos semanalmente/mensualmente para garantizar operaciones comerciales normales.
Búsqueda grupal y desarrollo de nuevos puntos de crecimiento del desempeño.
Visitar a los clientes clave de vez en cuando para establecer estrechas relaciones de cooperación con los clientes.
Encuentre y evalúe nuevas áreas de desarrollo de mercado para expandir la escala comercial.
Discutir nuevas ideas de productos y servicios con tecnología para capturar el mercado primero.
Analizar y capturar competidores y las últimas tendencias del mercado.
Comprender la dinámica en tiempo real de los competidores y analizar ventajas y desventajas.
Recopile información dinámica del mercado en varias regiones para proporcionar una base efectiva para las decisiones comerciales de las sucursales.
Capaz de predecir las tendencias de desarrollo del mercado y realizar ajustes y optimizaciones estratégicas apropiadas.
Mantener relaciones con clientes clave y el gobierno.
Servir de enlace con unidades externas relevantes, como gobiernos y asociaciones industriales, para lograr una cooperación beneficiosa.
Comuníquese con el backend técnico y participe en reuniones y actividades de la CCPPCh para obtener las últimas tendencias de la industria y encontrar oportunidades comerciales.
Lograr la cooperación con la CCPPCh para obtener su apoyo y compartir recursos.
Mantener relaciones con la CCPPCh
Informar periódicamente a la unidad de la CCPPCh/invitar a participar en los eventos y noticias más actuales de la empresa (Festival de Marcas, etc.)
Enviar calidez a los líderes de las unidades de la CCPPCh, aumentar la confianza y allanar el camino para una cooperación profunda
Mantener y apoyar decididamente la imagen y reputación de la empresa.
Gestionar y apoyar la promoción de plataformas públicas como cuentas oficiales de WeChat y cuentas de video operadas por la empresa.
Apoyar y participar activamente en actividades de bienestar público para mejorar la imagen de marca y la responsabilidad social.
Capacidad para manejar y remediar emergencias.
Construcción y gestión del equipo Talent T.
Preste atención al reclutamiento y desarrollo del talento.
Desarrollar estrategias de reclutamiento y mecanismos de proceso para permitir que la administración interna coordine el reclutamiento.
Organizar oportunidades de comunicación para permitir que varios departamentos presenten necesidades de capacitación y mejoren la fortaleza y la calidad integral de los empleados.
Establecer buenos programas de incentivos y recompensas para los empleados de alto rendimiento.
Proponer métodos competitivos de evaluación salarial y beneficios basados en conocimientos organizacionales.
Atraiga y retenga talentos con salarios personalizados y nuevas ideas de evaluación para talentos individualizados
Bueno para comunicarse con el departamento de administración de personal para discutir conjuntamente los mecanismos de gestión.
Construir equipos y comunicación efectivos.
Optimización y ajuste de la estructura del equipo para realizar mejor el trabajo empresarial y la eficiencia de la comunicación.
Bueno para elogiar y alentar a establecer buenas relaciones de trabajo con varios equipos de ventas y mejorar las capacidades de colaboración y trabajo en equipo.
Bueno para mejorar la cohesión y la capacidad de trabajo colaborativo entre varios departamentos.
Capaz de comunicarse eficientemente con el director/técnico y resolver tareas pendientes rápidamente y en la tarea