Galleria mappe mentale Grande Guerra: Cause, Alleanze e Intervento Italiano (1914-1915)

Grande Guerra: Cause, Alleanze e Intervento Italiano (1914-1915)

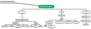
Questa mappa mentale, realizzata con EdrawMind, analizza le cause e lo svolgimento della Prima Guerra Mondiale. Le cause sono le guerre balcaniche (attentato di Sarajevo a Francesco Ferdinando d’Asburgo) e l’ostilità tra Germania, Francia e Inghilterra, con le alleanze Triplice Alleanza e Triplice Intesa. Lo scoppio delle alleanze porta alla guerra lampo, che fallisce per la resistenza francese sulla Marna, trasformandosi in guerra industriale e di trincee. Per l’Italia, sono presenti le fazioni neutralisti e interventisti (irredentisti, nazionalisti, grandi industriali), con il Patto di Londra che porta all’ingresso in guerra il 24 maggio 1915. È un modello riutilizzabile per lezioni di storia contemporanea e studi sulla Prima Guerra Mondiale.

Modificato alle 2021-12-02 21:15:27
  • Consigliato per te
  • Profilo
  • Questa mappa mentale, creata con EdrawMind, traccia i moti rivoluzionari europei tra il 1820 e il 1848, con focus sull’Italia. I moti del 1820/21 e 1830/31 vedono insurrezioni in tutta Europa (Grecia,

    Questa mappa mentale, creata con EdrawMind, traccia i moti rivoluzionari europei tra il 1820 e il 1848, con focus sull’Italia. I moti del 1820/21 e 1830/31 vedono insurrezioni in tutta Europa (Grecia,

    • 2
  • Germania: Nazionalismo, Imperialismo e Politiche di Kaiser Gugliemo II

    Germania: Nazionalismo, Imperialismo e Politiche di Kaiser Gugliemo II

    • 1
  • Rivoluzione Industriale: Tre Fasi, Conseguenze Economiche e Ideologie Sociali

    Rivoluzione Industriale: Tre Fasi, Conseguenze Economiche e Ideologie Sociali

    • 3
  • La Crisi Demografica del XIV Secolo: Peste Nera e Impatti Sociali in Europa

    La Crisi Demografica del XIV Secolo: Peste Nera e Impatti Sociali in Europa

    • 3
  • Rivoluzione Francese PT1: Cause, Crisi e Fasi Iniziali della Rivoluzione

    Rivoluzione Francese PT1: Cause, Crisi e Fasi Iniziali della Rivoluzione

    • 10
  • Storiografia Economica del Mondo Antico: Classificazione delle Fonti e Analisi Documentale

    Storiografia Economica del Mondo Antico: Classificazione delle Fonti e Analisi Documentale

    • 4
  • L’Età delle Scoperte Geografiche (1400-1500): Regni Iberici, Spedizioni e Primo Impero

    L’Età delle Scoperte Geografiche (1400-1500): Regni Iberici, Spedizioni e Primo Impero

    • 3
  • La Conquista Spagnola delle Americhe: Civiltà Precolombiane, Genocidio Indigeno e Impero Coloniale

    La Conquista Spagnola delle Americhe: Civiltà Precolombiane, Genocidio Indigeno e Impero Coloniale

    • 3
  • La Civiltà Greca: Dall’Era Oscura alla Polis Arcaica – Evoluzione Storica e Strutture Sociali

    La Civiltà Greca: Dall’Era Oscura alla Polis Arcaica – Evoluzione Storica e Strutture Sociali

    • 2
  • Rivoluzione Industriale: Origini Inglesi e Condizioni Preparatorie

    Rivoluzione Industriale: Origini Inglesi e Condizioni Preparatorie

    • 2