Galleria mappe mentale Seconda Guerra Mondiale: Cronologia, Eventi Chiave e Progetti di Pace
Questa mappa mentale, realizzata con EdrawMind, offre una cronologia completa della Seconda Guerra Mondiale, dall’attacco alla Polonia nel settembre 1939 alla resa di Germania e Giappone nel 1945. Vengono analizzati i momenti chiave: il crollo della Francia nel 1940, la Battaglia di Inghilterra, l’invasione dell’URSS nel 1941 (Operazione Barbarossa) e l’ingresso degli USA dopo Pearl Harbor. Si approfondiscono la svolta del 1942-1943 con le battaglie di El-Alamein e Stalingrado, lo sbarco in Normandia nel 1944 (D-Day) e la vittoria degli alleati. Infine, si analizzano le conseguenze della guerra totale e i progetti di pace, come la Carta Atlantica (1941), la fondazione delle Nazioni Unite e le conferenze di Teheran, Yalta e Potsdam, che definirono l’ordine internazionale del dopoguerra. È un modello riutilizzabile per lezioni di storia contemporanea e studi sulla Seconda Guerra Mondiale.
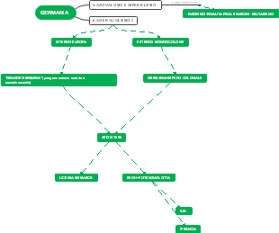
Modificato alle 2022-06-26 13:19:19Questa mappa mentale, creata con EdrawMind, riassume le origini e i primi sviluppi della Guerra Fredda, partendo dal Processo di Norimberga (1945-1946) che condannò i crimini di guerra nazisti, per poi analizzare i difficili anni del dopoguerra europeo, con la divisione della Germania in due repubbliche e la nascita delle due superpotenze USA e URSS. Vengono approfondite la dottrina Truman (1947) e il Piano Marshall (1948), che definirono la politica di contenimento del comunismo e l’aiuto economico all’Europa occidentale, contrapposti al COMECON e alla dottrina Zhdanov per l’area orientale. Si analizzano la formazione della NATO (1949) e del Patto di Varsavia (1955), la grande competizione tra i due blocchi e i primi passi dell’integrazione europea, come la CECA (1951) e i trattati di Roma (1957), che segnarono l’inizio della cooperazione economica e politica tra i paesi europei. È un modello riutilizzabile per lezioni di storia contemporanea e studi sulla Guerra Fredda.
Questa mappa mentale, realizzata con EdrawMind, offre una cronologia completa della Seconda Guerra Mondiale, dall’attacco alla Polonia nel settembre 1939 alla resa di Germania e Giappone nel 1945. Vengono analizzati i momenti chiave: il crollo della Francia nel 1940, la Battaglia di Inghilterra, l’invasione dell’URSS nel 1941 (Operazione Barbarossa) e l’ingresso degli USA dopo Pearl Harbor. Si approfondiscono la svolta del 1942-1943 con le battaglie di El-Alamein e Stalingrado, lo sbarco in Normandia nel 1944 (D-Day) e la vittoria degli alleati. Infine, si analizzano le conseguenze della guerra totale e i progetti di pace, come la Carta Atlantica (1941), la fondazione delle Nazioni Unite e le conferenze di Teheran, Yalta e Potsdam, che definirono l’ordine internazionale del dopoguerra. È un modello riutilizzabile per lezioni di storia contemporanea e studi sulla Seconda Guerra Mondiale.
Questa mappa mentale, creata con EdrawMind, analizza la crisi del 1929 e il New Deal di Roosevelt, partendo dai ruggenti anni ’20, caratterizzati da isolazionismo, xenofobia e boom economico, per poi arrivare al Big Crash del 24 ottobre 1929 (Giovedì Nero), che scatenò la Grande Depressione. Vengono approfondite le conseguenze in Europa, come il protezionismo e l’autarchia, e la risposta politica di Roosevelt con il New Deal, che introdusse interventi statali nell’economia: riforma del sistema creditizio, aiuti agricoli, opere pubbliche (come la Tennessee Valley Authority) e il sistema di previdenza sociale (Social Security Act). Si analizzano l’opposizione al New Deal e i suoi risultati, che modificarono il rapporto tra Stato e società, portando alla creazione del Welfare State e alla regolazione del sistema economico. È un modello riutilizzabile per lezioni di storia economica e studi sulla Grande Depressione.
Questa mappa mentale, creata con EdrawMind, riassume le origini e i primi sviluppi della Guerra Fredda, partendo dal Processo di Norimberga (1945-1946) che condannò i crimini di guerra nazisti, per poi analizzare i difficili anni del dopoguerra europeo, con la divisione della Germania in due repubbliche e la nascita delle due superpotenze USA e URSS. Vengono approfondite la dottrina Truman (1947) e il Piano Marshall (1948), che definirono la politica di contenimento del comunismo e l’aiuto economico all’Europa occidentale, contrapposti al COMECON e alla dottrina Zhdanov per l’area orientale. Si analizzano la formazione della NATO (1949) e del Patto di Varsavia (1955), la grande competizione tra i due blocchi e i primi passi dell’integrazione europea, come la CECA (1951) e i trattati di Roma (1957), che segnarono l’inizio della cooperazione economica e politica tra i paesi europei. È un modello riutilizzabile per lezioni di storia contemporanea e studi sulla Guerra Fredda.
Questa mappa mentale, realizzata con EdrawMind, offre una cronologia completa della Seconda Guerra Mondiale, dall’attacco alla Polonia nel settembre 1939 alla resa di Germania e Giappone nel 1945. Vengono analizzati i momenti chiave: il crollo della Francia nel 1940, la Battaglia di Inghilterra, l’invasione dell’URSS nel 1941 (Operazione Barbarossa) e l’ingresso degli USA dopo Pearl Harbor. Si approfondiscono la svolta del 1942-1943 con le battaglie di El-Alamein e Stalingrado, lo sbarco in Normandia nel 1944 (D-Day) e la vittoria degli alleati. Infine, si analizzano le conseguenze della guerra totale e i progetti di pace, come la Carta Atlantica (1941), la fondazione delle Nazioni Unite e le conferenze di Teheran, Yalta e Potsdam, che definirono l’ordine internazionale del dopoguerra. È un modello riutilizzabile per lezioni di storia contemporanea e studi sulla Seconda Guerra Mondiale.
Questa mappa mentale, creata con EdrawMind, analizza la crisi del 1929 e il New Deal di Roosevelt, partendo dai ruggenti anni ’20, caratterizzati da isolazionismo, xenofobia e boom economico, per poi arrivare al Big Crash del 24 ottobre 1929 (Giovedì Nero), che scatenò la Grande Depressione. Vengono approfondite le conseguenze in Europa, come il protezionismo e l’autarchia, e la risposta politica di Roosevelt con il New Deal, che introdusse interventi statali nell’economia: riforma del sistema creditizio, aiuti agricoli, opere pubbliche (come la Tennessee Valley Authority) e il sistema di previdenza sociale (Social Security Act). Si analizzano l’opposizione al New Deal e i suoi risultati, che modificarono il rapporto tra Stato e società, portando alla creazione del Welfare State e alla regolazione del sistema economico. È un modello riutilizzabile per lezioni di storia economica e studi sulla Grande Depressione.
WW2
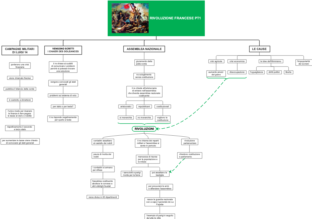
1 Settembra 1939, Germania attaca la Polonia che si arrende in 3 settimane
3 Settembre Francia e UK le dichiarano guerra, per i successivi mesi gli eserciti franco inglesi si scontrano coi tedeschi dietro le loro linee difensive, linea Sigfrifo e linea Maginot
La Russia comincia ad invadere la parte orientale della Polonia, secondo il patto Ribbentropp-Molotov
invaderà poi Lituania, Estonia,Finlandia, Estonia
nel 1940 Germania occupa Danimarca e Norvegia in modo da conquistare la scandinavia ed accerchiare la UK
obiettivo Germania, era infatti quello di una guerra lampo offensiva rapida e massiccia con carri armati ed aerei
Crollo della Francia
1940 la Germania attacca a sorpresa la Francia , piano Manstein
i tedeschi passano per Olanda e Beglio e gli anglo-francesi sono costretti ad imbarcarsi a Dunkerque
Nord della Francia occupato dai tedeschi, Sud della Francia costituito un governo collaborazionista con sede a Vichy nonostante l invito del generale De Gaulle a resistere
Italia nel 1939 non entra in guerra ma non rimane neutrale, annuncia la sua non-belligeranza
Mussolini intravede però la possibilità di una rapida vittoria dei tedeschi e per non sprecare la occasione dichiare guerra a UK e Francia nel 1940, occupando parte di questa ultima
tuttavia tutti i tentativi di conquista italiani falliscono e necessitano dell intervento tedesco, Grecia, Sudan,Somalia inglese, Malta
1940, Battaglia di Inghilterra e patto tripartito
1940 diviene primo ministro Wiston Churchill fermo oppositore dell Appeasement, rifiuta la pace proposta da Hitler, deciso a continuare il conflitto
i tedeschi decidono di attuare l operazione LEONE MARINO ovvero lo sbarco sulle coste inglesi, ma era necessario distruggere prima la aviazione inglese
RAF e LUFTWAFFE si scontrano nella Battaglia di Inghilterra, tedeschi hanno la peggio e sono costretti a rinunciare all invasione
consolidamento dei legami col Giappone, Patto tripartito fra Italia, Germania e Giappone
1941 la Guerra Mondiale
Primavera del 1941 la Germania aiuta militarmente l Italia
in Nord Africa le truppe del generale Rommel, la volpe del deserto, giungono a pochi km dal canale di Suez
Nei Balcani la Germania conquista Iugoslavia, Grecia, Creta, si allea con Romania e Bulgaria
Giugno 1941 la Germania invade l URSS secondo il piano BARBAROSSA per 3 motivi
necessità di materie prime per continuare il conflitto
i popoli slavi erano ritenuti inferiori
URSS patria del comunismo
anche l Italia partecipa inviando il CSIR, corpo di spedizione italiano in Russia
Giappone e Usa
negli anni 30 del 900 il Giappone aveva portato avanti una politica imperialista ed espansionistica, simbolo dell unica nazione che si opponeva all occidente
approfittando della situazione francese occupa l INDOCINA francese e gli USA rispondono applicando un blocco delle esportazioni vero il Giappone
Gli USA erano rimasti neutrali ma attraverso la legge affitti e prestiti fornivano materiale bellico agli alleati a condizioni vantaggiose, rappresentando L ARSENALE DELLA DEMOCRAZIA
il Giappone senza dichiarare guerra attacca la base di Pearl Harbor alle Hawaii dove si trovava la flotta americana, distruggendola quasi completamente
USA e UK dichiarano guerra al Giappone, sostenuto da Italia e Germania
Usa e Uk firmano la carta atlantica, 1941, in cui sia affermavano i principi della collaborazione fra gli stati e la politica internazionale dopo la sconfitta del nazismo
Dominio nazista, collaborazionismo e resistenza
il nazismo intendeva creare una nuova europa con a capo la grande Germania e tutti gli altri popoli sottomessi
1942, massima espansione del dominio tedesco
RESISTENZA
tentati attentati ad Hitler, opposizione di parte dell esercito
partigiani iugoslavi di Tito
resistenza francese guidata da De Gaulle
Partigini italiani, ma fenomento complesso, volontà di cambiare l assetto del paese dopo la guerra
IL COLLABORAZIONISMO
esempio emblematico, il presidente norvegese Quisling, oggi divenuto sinonimo del collaborazionsimo più servile
governo francese di Vichy, Petain
persecuzione ebrei, campi di concentramento
1942-1943 La Svolta
Nel pacifico gli USA costringono il Giappone a difendere le conquiste ottenute ad inizio guerra, avendo perso le ultime e molto vaste
Battaglia di EL-ALAMEIN
dopo aver difeso efficacemente la propia flotta dai sommergibili tedeschi nell Atlantic, gli alleati puntano il Nord-Africa
1942 il generale inglese Montgomery sconfigge i tedesci e gli italiani ad El-Alamein
1943, gli alleati controllano tutto il Nord-Africa
Battaglia di Stalingrado
Giugno 1942 Germania tenta di conquistare la regione del Caucaso, anche un ulteriore aiuto dall Italia, L ARMIR, armata italiana in Russia.
i sovietici passano però al contrattacco e nel 1942 assediano Stalingrado, dopo una resistenza ad oltranza molto dura i tedeschi e gli Italiani costretti a ritirarsi
Sbarco alleato in Italia e caduta del fascismo
conquistato tutto il nord africa, gli alleati sbarcano in Sicilia ed in un mese la controllano interamente
fra 24 e 25 Luglio 1943 il duce viene messo in minoranza dal gran consiglio del fascismo ed il re ne ordina l arresto e l incarcerazione sul Gran Sasso, il governo passa nelle mani di Badoglio
Badoglio firma il 3 settembre 1943 l armistizio a Cassibile con gli alleati
Badoglio ed il re si spostano a Brindisi sotto la protezione degli alleati
nel frattempo la risalita alleata viene contenuta lungo la linea Gustav
Mussolini viene liberato dai tedeschi e fonda la Repubblica sociale italiana, anche detta repubblica di Salò, stato fascista sottomesso alla Germania
1944-1945 La Vittoria degli Alleati
in Italia gli alleati oltrepassano la linea Gustav ed i tedeschi si ritirano dietro la linea Gotica
nel Pacifico gli USA costringono il Giappone a rinunciare alle proprie occupazioni
sul fronte orientale l URSS cotinua inarrestabilmente la propria avanzata
Lo sbarco in Normandia
dopo averlo deciso nella conferenza di Teheran, gli alleati aprono un secondo fronte oltre a quello italiano e nella Primavera del 1944 sbarcano in Normandia, operazione OVERLORD sotto il comando del generale americano Eisenhower
dopo aver resistito 2 mesi, i tedeschi sono costretti ad indietreggiare e gli alleati liberano il nord della Francia
lo sbarco in Normandia è noto come D-DAY
alla metà di Settembre la Francia era completamente liberata
Resa di Germania e Giappone
fra 1944 e 1945 gli alleati bombardano la Germania ed i Russi avanzano
il 25 Aprile americani e sovietici si incontrano sul fiume Elba e negli stessi giorni l Italia viene liberata. Il 30 Aprile Hitler si suicida e l Armata Rossa entra a Berlino
la Germania firma la resa senza condizioni
sconfitta del Giappone
i giapponesi, nonostante l inevitabile sconfitta, continuano accanitamente a combattere
quando Roosevelt muore nel 1945, il successore Truman volendo anche mostrare la superiorità degli USA a livello mondiale decide di piegare definitivamente il Giappone grazie alla bomba atomica
il 6 e 9 Agosto le città di hiroshima and nagasaki vengono rase al suolo e nel Settembre 1945 i giapponesi firmano la resa senza condizioni
Dalla guerra totale ai progetti di pace
già con la ww1 si sperimenta la guerra totale, che investe ogni ambito della vita, fronte esterno e fronte interno
ma nella ww2 di fatto non esisteva un fronte, sia militari che civili erano coinvolti in prima linea e si combatte su 5 continenti
inoltre nuove tecnologie e riconversione per la produzione bellica
La Carta Atlantica
1941 Usa e Uk firmano la carta atlantica che conteneva alcuni principi di ordine generale, autodeterminazione dei popoli, facilitazione commerciale fra gli stati e disarmo generale
26 Gennaio 1942, 26 paesi si proclamano NAZIONI UNITE seguendo i principi della carta atlantica
LE 3 CONFERENZE
Conferenza di Teheran
Roosevelt, Churchill e Stalin si incontrano per aprire un nuovo fronte in Francia (sbarco in Normandia) e Roosevelt espresse la sua volontà riguardo la nascista di una organizzazione mondiale per evitare controversie internazionali
Stalin sperava che i paesi confinanti all URSS divenissero suoi alleati per difendersi da invasioni esterne
Conferenza di Yalta
Stalin e Roosevelt e Churchill si incontrano nuovamente a Yalta in Crimea nel 1945 e URSS si impegnava a dichiarare guerra al Giappone
La Germania venne divisa in 4 zone controllate da USA,URSS,UK e FRANCIA
scioglimento esercito tedesco, denazificazione del paese, perseguimento giudiziario dei nazisti, viene dichiarato il principio atlantico, diritto dei paesi liberati di autodeterminare il proprio futuro politico
Conferenza di Potsdam
il successore di Roosevelt, Truman non si mostra accondiscente con Stalin come il suo predecessore. Collaborazione frs USA e URSS si incrina, si decise per il momento di non effettuare lo smembramento della Germania e vennero resituiti i territori alla Polonia