Galleria mappe mentale Geografia: Meridiani, Paralleli, Latitudine e Longitudine

Geografia: Meridiani, Paralleli, Latitudine e Longitudine

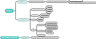
This is a mind map created with a visual - thinking tool, centered on "GEOGRAFIA" (Geography). The map is divided into several branches that explore key geographical concepts. The first branch focuses on "MERIDIANI E PARALLELI" (Meridians and Parallels). It explains that meridians are lines perpendicular to the parallels, imagined as semicircles joining the Poles, and there are a total of 360. Parallels are imaginary circles parallel to the Equator, with a total of 180. The second branch delves into "LATITUDINE E LONGITUDINE" (Latitude and Longitude). It starts with a classification of maps, including large - scale maps, small - scale maps, physical maps, political maps, physical - political maps, road maps, thematic maps, and digital maps. Under latitude and longitude, it answers what they are used for: they are geographical coordinates, fundamental tools for identifying a point in space. Latitude represents the angular distance of a point from the Equator (which has latitude 0°). Longitude indicates the angular distance of a point from Meridian 0 (or Meridian of Greenwich). The Meridian of Greenwich is the fundamental meridian, and while it has a longitude of 0°, other meridians have their own longitude values.

Modificato alle 2023-11-18 08:53:52
  • Consigliato per te
  • Profilo