Mindmap-Galerie Ist das Metaverse für uns relevant
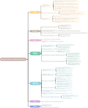
Das Metaverse ist eine virtuelle Welt, die technologische Mittel nutzt, um die reale Welt zu verknüpfen und zu erschaffen, abzubilden und mit ihr zu interagieren und ein digitaler Lebensraum mit einem neuen sozialen System zu sein. Diese Mind Map listet die wörtliche Bedeutung, den Ursprung, die interne Struktur, den technischen Pfad usw. des Metaversums auf und zeigt sie an, sodass Sie klar verstehen können, was das Metaversum ist.
Bearbeitet um 2022-08-18 10:09:39Die Kontrolle der Personalkosten ist für Unternehmen ein wichtiges Mittel zur Maximierung des wirtschaftlichen Nutzens. Unternehmen müssen ihre zentrale Wettbewerbsfähigkeit kontinuierlich verbessern, um Herausforderungen bewältigen zu können.
Dies ist kein Leitfaden für pädagogische Techniken, sondern eine Reise, um die Stimmung für Bildung zu finden. Lieber Leser, in diesem Buch können Sie in jeder pädagogischen Geschichte sehen, wie ein echter Pädagoge sein sollte – einfühlsam und witzig, wissend, was für Kinder angemessen und unangemessen ist und wissen, was man sagen soll, was nicht gesagt werden sollte, achten Sie darauf auf die Einzigartigkeit des Kindes achten, auf die individuelle Lebenswelt des Kindes achten und wissen, wie man das Kind „sieht“ und „zuhören“ kann. Nur wahre Pädagogen können die Herzen der Kinder verstehen, den Ton der Quasi-Bildung festlegen und Bildung und Wachstum schöner und erfüllender gestalten!
In diesem Buch geht der Autor auf die Details ein und fasst eine Reihe von Lernmethoden zusammen, die für die meisten Menschen zum Erlernen von Wissen und Fähigkeiten geeignet sind. Nach Meinung des Autors kann jedes Lernen in drei Phasen unterteilt werden: präzise Eingabe, tiefe Verdauung und mehrfache Ausgabe. Das erste ist die Eingabe von Wissen, was bedeutet, dass man zunächst neues Wissen aufnimmt, dann das eingegebene Wissen versteht und schließlich das gelernte Wissen nutzt. Ich hoffe, dass dieses Buch allen zugute kommt, die beim Lernen verwirrt sind oder nicht wissen, wie man eine neue Fähigkeit erlernt!
Die Kontrolle der Personalkosten ist für Unternehmen ein wichtiges Mittel zur Maximierung des wirtschaftlichen Nutzens. Unternehmen müssen ihre zentrale Wettbewerbsfähigkeit kontinuierlich verbessern, um Herausforderungen bewältigen zu können.
Dies ist kein Leitfaden für pädagogische Techniken, sondern eine Reise, um die Stimmung für Bildung zu finden. Lieber Leser, in diesem Buch können Sie in jeder pädagogischen Geschichte sehen, wie ein echter Pädagoge sein sollte – einfühlsam und witzig, wissend, was für Kinder angemessen und unangemessen ist und wissen, was man sagen soll, was nicht gesagt werden sollte, achten Sie darauf auf die Einzigartigkeit des Kindes achten, auf die individuelle Lebenswelt des Kindes achten und wissen, wie man das Kind „sieht“ und „zuhören“ kann. Nur wahre Pädagogen können die Herzen der Kinder verstehen, den Ton der Quasi-Bildung festlegen und Bildung und Wachstum schöner und erfüllender gestalten!
In diesem Buch geht der Autor auf die Details ein und fasst eine Reihe von Lernmethoden zusammen, die für die meisten Menschen zum Erlernen von Wissen und Fähigkeiten geeignet sind. Nach Meinung des Autors kann jedes Lernen in drei Phasen unterteilt werden: präzise Eingabe, tiefe Verdauung und mehrfache Ausgabe. Das erste ist die Eingabe von Wissen, was bedeutet, dass man zunächst neues Wissen aufnimmt, dann das eingegebene Wissen versteht und schließlich das gelernte Wissen nutzt. Ich hoffe, dass dieses Buch allen zugute kommt, die beim Lernen verwirrt sind oder nicht wissen, wie man eine neue Fähigkeit erlernt!
Cook Dings Erklärung von Nius Universum
wörtliche Bedeutung
Präfix meta
bedeutet Transzendenz
Wurzelvers
Abgeleitet von „Universum“
Herkunft
Vorgeschlagen vom Science-Fiction-Romanautor Neil Stephenson
Im Science-Fiction-Roman „Snow Crash“ von 1992
Aus der realen Welt geboren
Parallel und interaktiv mit der realen Welt
immer online
virtuelle Realität
Hundert Denkrichtungen streiten miteinander
traditionelles Gaming-Unternehmen
Anpassbare Rollen
Anpassbare Szenen
offene Welt
Blockchain-Praktiker
Dezentralisierung
Ähnlich wie in der realen Welt
Wirtschaftssystem
Governance-Modell
Große Internetunternehmen und Unternehmen im Bereich Virtual Reality
Eindringliches Erlebnis
Online- und Offline-Interaktionen
Branchenforscher
Eintauchen
Benutzergenerierte Inhalte (UGC)
Eine neue Art der Interaktion
Bringen Sie größere soziale Veränderungen mit sich als das mobile Internet
Kann das Metaverse gegessen werden?
Vergütungstheorie der virtuellen Realität
Was den Menschen in der realen Welt fehlt, wird in der virtuellen Welt ausgeglichen.
Weltsimulationstheorie
Die Welt, in der wir leben, wird höchstwahrscheinlich von Designern von oben geschaffen.
Geistige Erweiterung der realen Welt
Text Antike ~ 1900er Jahre
Video (Film und Fernsehen) 1900er-Jahre
Spiel 1950er~
Metaverse Zukunft
innere Struktur zerlegen
Gebäude im Erdgeschoss
Content-Produktionssystem
Grundstruktur Verwirklichung von Naturgesetzen
Grundregeln
Präsentationsform
d.h. (Spiel-)Engine
Informationsinfrastruktur
5G, Cloud Computing usw.
Wertabrechnungssystem
Eigentumsrechte und Handelsregeln
d.h. Blockchain
interoperables System
Echte Menschen mit Apps und Identitäten verbinden
Das sind VR, AR, MR usw.
Kernel
Identität
einzigartige virtuelle Identität
Anwendung
Die Frage, was getan werden kann
Eingangs- und Erlebnisszenen
Erregung
Wecken Sie die Begeisterung für Produktion, Arbeit, Arbeit und Studium
Führung
Recht, Ethik, Moral, soziale Werte
Beschränken Sie das Verhalten von Bewohnern und Organisationen
Bauen Sie einen digitalen Lebensraum
soziale Anreize
Governance-Regeln
Echte Menschen verbinden
zwischenmenschliche Beziehungen
Die große digitale Migration des menschlichen Lebens
Beziehung zur Realität
Metaverse ≠ virtuelle Welt
Interaktion
Treten Sie jederzeit und überall ein
Benutzerbild
Immersive Teilnahme in Echtzeit
Verschmelzung
Kartierung
Spiegelung der realen Welt
Content-Produktionssystem
Wertabrechnungssystem
Technischer Weg
Die technologische Entwicklung und die Verbesserung der menschlichen Bedürfnisse schreiten abwechselnd voran
brauchen
Unterhaltungsinteraktionsmethoden erobern weiterhin den Durchbruch
Die Generation Z legt Wert auf spirituelle Unterhaltung
Die Epidemie hat zu Online-Büro- und Bildungsgewohnheiten geführt
Die beliebte Preisgestaltung für VR und andere Geräte hat zu einem Anstieg des Verbrauchs geführt
Technologie
Die zugrunde liegende Technologie reift nach und nach heran
Kapital und große Hersteller begannen einzugreifen
Die Industriepolitik beginnt stetig voranzukommen
Evolution
Multiplattform-Entwicklung 2021–2030
Als Durchbruchspunkt dienen „Spielinhalte, soziale Inhalte und immersive Inhalte“.
Dezentralisierung, Multi-Branche, Multi-Center
Consumer-VR/AR-Ausrüstung
Plattformkonvergenz 2030-
Erstellen Sie Daten und Standards
Plattformübergreifend und branchenübergreifend
Schnelles Eindringen in die Fertigungs- und Lebensdienstleistungen
XR-Geräte werden vollständig eingeführt, Cloud-Technologie, Cloud-Geräte
Die Gehirn-Computer-Schnittstelle fördert und entwickelt sich
Virtuelle Symbiose?
Erstellen Sie ein einheitliches und vollständiges Standardprotokoll
Durchdringen Sie alle Lebensbereiche, das gesamte Internet
Gehirn-Computer-Schnittstelle und neuronale Netzwerksteuerung
Digitale Unsterblichkeit?