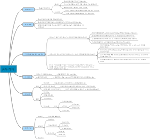
마인드 맵 갤러리 DeepSeek을 사용하여 개인 지식 기반을 구축하십시오
여기에는 DeepSeek을 사용하여 개인 지식 기반을 구축하는 데 대한 마인드 맵에는 지시, 지식 기반 사용, 지식 기반 구성 및 준비 작업이 포함됩니다.
2025-02-11 11:27:52에 편집됨루미 : 영적 각성의 10 차원. 당신이 자신을 찾는 것을 멈출 때, 당신은 당신이 찾고있는 것이 당신을 찾고 있기 때문에 우주 전체를 찾을 것입니다. 당신이 매일 인내하는 것은 당신의 영의 깊이의 문을 열 수 있습니다. 침묵 속에서 나는 비밀 영역으로 미끄러 져 내 주변의 마법을 관찰하기 위해 모든 것을 즐겼으며 어떤 소음도 만들지 않았습니다. 날개로 태어 났을 때 왜 기어 다니는 것을 좋아합니까? 영혼은 그 자체의 귀를 가지고 있으며 마음이 이해할 수없는 것들을들을 수 있습니다. 모든 것에 대한 답을 내면으로 찾으십시오. 우주의 모든 것이 당신 안에 있습니다. 연인들은 어딘가에서 만나지 않으며이 세상에는 이별이 없습니다. 상처는 빛이 당신의 마음에 들어가는 곳입니다.
만성 심부전은 심박수 속도의 문제가 아닙니다! 심근 수축 및 이완기 기능의 감소로 인해 심장 출력이 불충분하여 폐 순환에서 정체와 체계 순환의 혼잡을 유발합니다. 원인, 유도에서 보상 메커니즘에 이르기까지, 심부전의 병리 생리 학적 과정은 복잡하고 다양합니다. 부종을 제어하고, 심장의 전선 및 애프터로드를 줄이고, 심장 안락함 기능을 향상시키고, 기본 원인을 예방하고 치료함으로써, 우리는이 도전에 효과적으로 대응할 수 있습니다. 심부전의 메커니즘과 임상 증상을 이해하고 마스터 링 방지 및 치료 전략을 이해함으로써 우리는 심장 건강을 더 잘 보호 할 수 있습니다.
허혈-재관류 손상은 기관이나 조직이 혈액 공급을 회복시킨 후 세포 기능 및 대사 장애 및 구조적 손상이 악화 될 것이라는 현상입니다. 주요 메커니즘에는 증가 된 자유 라디칼 생성, 칼슘 과부하 및 미세 혈관 및 백혈구의 역할이 포함됩니다. 심장과 뇌는 흔한 손상 기관이며 심근 대사 및 초 구조적 변화, 심장 기능 감소 등으로 나타납니다. 예방 및 제어 조치에는 자유 라디칼 제거, 칼슘 과부하 감소, 신진 대사 개선 및 저 나트륨, 저온, 저압 등과 같은 재관류 조건을 제어하는 것이 포함됩니다. 이러한 메커니즘을 이해하면 효과적인 치료 옵션을 개발하고 허혈성 손상을 완화시키는 데 도움이 될 수 있습니다.
루미 : 영적 각성의 10 차원. 당신이 자신을 찾는 것을 멈출 때, 당신은 당신이 찾고있는 것이 당신을 찾고 있기 때문에 우주 전체를 찾을 것입니다. 당신이 매일 인내하는 것은 당신의 영의 깊이의 문을 열 수 있습니다. 침묵 속에서 나는 비밀 영역으로 미끄러 져 내 주변의 마법을 관찰하기 위해 모든 것을 즐겼으며 어떤 소음도 만들지 않았습니다. 날개로 태어 났을 때 왜 기어 다니는 것을 좋아합니까? 영혼은 그 자체의 귀를 가지고 있으며 마음이 이해할 수없는 것들을들을 수 있습니다. 모든 것에 대한 답을 내면으로 찾으십시오. 우주의 모든 것이 당신 안에 있습니다. 연인들은 어딘가에서 만나지 않으며이 세상에는 이별이 없습니다. 상처는 빛이 당신의 마음에 들어가는 곳입니다.
만성 심부전은 심박수 속도의 문제가 아닙니다! 심근 수축 및 이완기 기능의 감소로 인해 심장 출력이 불충분하여 폐 순환에서 정체와 체계 순환의 혼잡을 유발합니다. 원인, 유도에서 보상 메커니즘에 이르기까지, 심부전의 병리 생리 학적 과정은 복잡하고 다양합니다. 부종을 제어하고, 심장의 전선 및 애프터로드를 줄이고, 심장 안락함 기능을 향상시키고, 기본 원인을 예방하고 치료함으로써, 우리는이 도전에 효과적으로 대응할 수 있습니다. 심부전의 메커니즘과 임상 증상을 이해하고 마스터 링 방지 및 치료 전략을 이해함으로써 우리는 심장 건강을 더 잘 보호 할 수 있습니다.
허혈-재관류 손상은 기관이나 조직이 혈액 공급을 회복시킨 후 세포 기능 및 대사 장애 및 구조적 손상이 악화 될 것이라는 현상입니다. 주요 메커니즘에는 증가 된 자유 라디칼 생성, 칼슘 과부하 및 미세 혈관 및 백혈구의 역할이 포함됩니다. 심장과 뇌는 흔한 손상 기관이며 심근 대사 및 초 구조적 변화, 심장 기능 감소 등으로 나타납니다. 예방 및 제어 조치에는 자유 라디칼 제거, 칼슘 과부하 감소, 신진 대사 개선 및 저 나트륨, 저온, 저압 등과 같은 재관류 조건을 제어하는 것이 포함됩니다. 이러한 메커니즘을 이해하면 효과적인 치료 옵션을 개발하고 허혈성 손상을 완화시키는 데 도움이 될 수 있습니다.
DeepSeek을 사용하여 개인 지식 기반을 구축하십시오
준비
내용 준비
매뉴얼 등의 지식 기반 컨텐츠를 준비하십시오.
준비
내용 준비
매뉴얼 등의 지식 기반 컨텐츠를 준비하십시오.
도구 준비
Ollama 도구를 다운로드하여 설치하십시오
Ollama를 사용하여 DeepSeek 모델을 다운로드하여 설치하고 1.5B 또는 7B 매개 변수를 선택하십시오.
임베디드 모델 BGE-M3을 다운로드하십시오
AI 시각화 도구 Cherrystudio를 다운로드하여 설치하십시오
지식 기반을 만듭니다
Q & A를 생성하십시오
Bean Buns를 사용하여 지침을 분석하고 Q & A를 생성 할 수 있습니다.
지식 기반을 업로드하십시오
생성 된 Q & A 쌍을 TXT 텍스트에 복사하여 붙여 넣은 다음 TXT 텍스트를 비밀 타워 AI로 드래그합니다.
검증 지식 기반
벡터화가 완료되기를 기다린 후 SEITA AI를 사용하여 업로드 된 지식 기반에서 Q & A를 수행 할 수 있습니다.
지식 기반을 사용하십시오
작업 공간을 선택하십시오
자신의 작업 공간을 선택하십시오
Q & A 모드
물어 보면 깊은 생각이나 간결한 응답 방법을 선택할 수 있습니다.
도구 준비
Ollama 도구를 다운로드하여 설치하십시오
단계
Ollama 도구를 다운로드하여 설치하십시오
Ollama의 공식 웹 사이트를 방문하여 다운로드 및 설치하십시오.
DeepSeek 모델을 다운로드하여 설치하십시오
Ollama를 사용하여 DeepSeek 모델을 다운로드하여 설치하면 1.5B 또는 7B 매개 변수를 선택할 수 있습니다.
임베디드 모델 BGE-M3을 다운로드하십시오
Ollama를 사용하여 임베디드 모델 BGE-M3을 다운로드하십시오
AI 시각화 도구 Cherrystudio를 다운로드하여 설치하십시오
다운로드 및 설치하려면 Cherry-Ai의 공식 웹 사이트를 방문하십시오.
지식 기반을 업로드하십시오
지식 기반 파일을 Cherrystudio에 업로드하십시오
올라마를 설정하십시오
Cherrystudio 인터페이스에서 Ollama를 설정,로드 모델 Deepseek 및 BGE-M3
대화 인터페이스를 입력하십시오
Cherrystudio 인터페이스에서 대화 인터페이스를 입력하고 DeepSeek 모델 및 지식 기반을 선택하고 질문을하십시오.
주목해야 할 것
DeepSeek은 추론 모델이며 다른 지식 처리에 적합하지 않을 수 있습니다.
Ollama를 사용하여 DeepSeek 모델을 다운로드하여 설치하고 1.5B 또는 7B 매개 변수를 선택하십시오.
단계
Ollama를 다운로드하여 설치하십시오
Ollama는 다양한 대형 모델을 지원하며 DeepSeek를 배치하는 데 필요한 도구입니다.
DeepSeek 모델을 다운로드하십시오
Ollama 공식 웹 사이트를 입력하고 모델 찾기 및 해당 DeepSeek 모델을 선택하여 다운로드하십시오.
chatbox 프론트 엔드 구성
Chatbox를 통해 웹 페이지 또는 클라이언트 작업을 구현할 수 있으므로 DeepSeek를 사용하는 것이 편리합니다.
주목해야 할 것
모델이 클수록 컴퓨터 메모리, 그래픽 카드 등의 구성이 높아집니다.
DeepSeek를 배포 한 후 실험 데이터와 같이 공개하기에 불편한 일부 데이터는 대형 모델을 로컬 레벨에 배포하여 처리 할 수 있으므로 데이터 유출에 대해 걱정할 필요가 없습니다.
임베디드 모델 BGE-M3을 다운로드하십시오
준비 도구
Ollama를 다운로드하여 설치하십시오
Ollama의 공식 웹 사이트를 방문하여 다운로드 및 설치하십시오.
DeepSeek 모델을 다운로드하여 설치하십시오
Ollama의 공식 웹 사이트에서 DeepSeek 모델을 검색하고 컴퓨터 구성에 따라 적절한 버전을 선택하여 다운로드하여 설치하십시오.
AI 시각화 도구 Cherrystudio를 다운로드하여 설치하십시오
다운로드 및 설치하려면 Cherrystudio 공식 웹 사이트를 방문하십시오
BGE-M3 임베딩 모델을 다운로드하십시오
Ollama 도구를 사용하여 BGE-M3 임베딩 모델을 다운로드하십시오
AI 시각화 도구 Cherrystudio를 다운로드하여 설치하십시오
준비
도구를 다운로드하고 설치하십시오
Ollama 도구를 다운로드하여 설치하십시오
Cherrystudio 클라이언트를 다운로드하여 설치하십시오
등록 및 구성
Deepseekapi 및 Siliconflow를 등록하십시오
Cherrystudio의 API 키 구성
지식 기반 구성
지식 기반 파일을 추가하십시오
PDF, DOCX, PPTX, XLSX, TXT, MD, MDX 등과 같은 지원되는 파일 형식을 추가하십시오.
전체 폴더 디렉토리를 추가하면 지원되는 형식의 파일이 자동으로 처리됩니다.
URL 링크, 사이트지도, 일반 텍스트 노트 등과 같은 여러 소스의 데이터 추가.
벡터화가 완료 될 때까지 기다립니다
디스플레이 벡터화가 완료되면 파일 처리가 완료됩니다.
지식 기반을 사용하십시오
지식 기반을 검색하십시오
쿼리 컨텐츠를 입력하여 지식 기반을 검색하고 관련 결과 및 일치 점수를 얻으십시오.
검색 정확도를 향상시킵니다
정확한 키워드 선택
멀티 키워드 조합
부울 연산자를 사용하십시오
제한된 검색 범위
명확한 문제 설명
카테고리 및 태그를 사용합니다
문제 해결 항목
확인 및 조정
지식 기반 구성
컨텐츠 처리
Bean Buns를 통해 지식 기반의 내용을 분석하고 Q & A를 생성하십시오.
DeepSeek을 사용하여 개인 지식 기반을 구축하십시오
준비
Ollama와 같은 필요한 도구를 다운로드하여 설치하십시오
지식 기반을 만듭니다
DeepSeek과 함께 지역 지식 기반을 배치하십시오
지침 매뉴얼과 같은 필요한 정보를 지식 기반의 내용으로 업로드하십시오.
Q & A를 생성하십시오
DeepSeek로 Q & A를 생성하십시오
DeepSeek의 지능형 시스템을 사용하여 정보를 이해, 분석 및 생성
질문을 입력하면 DeepSeek은 해당 답변을 생성합니다.
생성 된 Q & A 쌍을 TXT 텍스트에 복사하여 붙여 넣습니다.
지식 기반 컨텐츠를 준비하십시오
지시 등의 형태 일 수있는 자신의 지식 기반 컨텐츠를 준비하십시오.
컨텐츠 처리
Beanbao와 같은 도구를 통해 지식 기반 컨텐츠를 분석하여 Q & A 및 Q & A를 생성하십시오.
질문 및 답변 형식은 DeepSeek가 지식 기반을 더 잘 배우고 벡터 데이터베이스를 생성하는 데 도움이 될 수 있습니다.
수출 Q & A
생성 된 Q & A 쌍을 TXT 텍스트에 복사하여 붙여 넣습니다.
벡터화 처리
TXT 텍스트를 SEITA AI 및 기타 도구와 같은 도구로 드래그하고 DeepSeek 모델에 의해 벡터화됩니다.
벡터화 시간은 컨텐츠 크기 및 컨텐츠 복잡성뿐만 아니라 모델의 구문 분석 속도에 따라 다릅니다.
지식 기반을 사용하십시오
벡터화가 완료되면 SEITA AI를 사용하여 업로드 된 지식 기반에서 Q & A를 수행 할 수 있습니다.
지식 기반 벡터화
TXT 텍스트를 비밀 타워 AI로 드래그하고 DeepSeek 모델이 지식 기반을 벡터화하게하십시오.
DeepSeekapi를 등록하십시오
DeepSeekv3의 공식 웹 사이트로 이동하여 계정을 등록하고 Apikey를 얻으십시오.
지식 기반 관리 도구를 선택하십시오
allm과 같은 무료 도구를 사용하여 지식 기반을 관리 할 수 있습니다.
Apikey를 구성하십시오
획득 한 DeepSeekv3 Apikey를 해당 설정으로 채우십시오.
지식 기반 파일을 추가하십시오
파일을 추가하려면 버튼을 클릭하고 지원되는 파일 형식을 선택하고 시스템이 자동으로 단어 세분화 및 인덱스 생성을 수행합니다.
또한 전체 폴더 디렉토리를 추가 할 수 있으며이 디렉토리의 형식을 지원하는 파일은 자동으로 처리됩니다.
또는 URL 링크, 사이트지도, 일반 텍스트 노트 등과 같은 여러 소스의 데이터를 추가하십시오.
벡터화가 완료 될 때까지 기다립니다
디스플레이 벡터화가 완료되면 파일 처리가 완료됩니다.
지식 기반으로 시작하십시오
쿼리 컨텐츠를 입력하면 지식 기반을 검색하고 관련 결과 및 일치 점수를 얻을 수 있습니다.
검색 정확도를 향상시킵니다
정확한 키워드 선택
멀티 키워드 조합
부울 연산자를 사용하십시오
제한된 검색 범위
명확한 문제 설명
카테고리 및 태그를 사용합니다
문제 해결 항목
확인 및 조정
지식 기반 사용
Q & A 함수
Seta AI에서 자신의 작업 공간을 선택하고 질문을하십시오.
개인 지식 기반을 구축하십시오
단계
Ollama 도구를 다운로드하여 설치하십시오 : https://ollama.com
Ollama를 사용하여 Deepseek 모델을 다운로드하여 설치하십시오. 1.5B 또는 7B를 선택하거나 Ollama, Ollamarundeepseek-R1 : 1.5B 바로 아래에서 Deepseek을 실행할 수 있습니다.
임베디드 모델 BGE-M3 : Ollamapullbge-M3을 다운로드하십시오
AI 시각화 도구 Cherrystudio : https://cherry-ai.com/download를 다운로드하여 설치하십시오
지식 기반 정보 업로드 : 예를 들어 "Mes Manual"
Cherrystudio 인터페이스에서 Ollama 설정 :로드 모델 DeepSeek 및 BGE-M3
대화 인터페이스 입력 : DeepSeek 모델을 선택하고 MES 지식 기반을 선택하고 질문을합니다.
질문하십시오
질문 방법
DeepSeek의 지능형 대화 기능 : DeepSeek은 가상 고객 서비스 기능을 가지고 있으며 여러 라운드의 대화에 효과적으로 대응하고 고객 상담 문제를 해결할 수 있습니다.
질문 내용
지식 기반의 모든 정보에 대해 : DeepSeek은 대량의 텍스트 데이터에서 주요 정보를 추출하고 요약을 생성하여 시장 동향 예측 및 위험 평가와 같은 지능적인 의사 결정 지원 기능을 지원할 수 있습니다.
깊은 사고 또는 간결한 응답 방법을 선택할 수 있습니다
깊은 기능
스마트 Q & A
광범위한 지식 영역을 다루는 사용자가 묻는 다양한 질문에 대답하는 기능
텍스트 생성
사용자 요구에 따라 고품질 기사, 보고서, 이메일 및 기타 콘텐츠를 생성 할 수 있습니다.
데이터 분석
업로드 된 파일의 콘텐츠 추출 및 분석을 지원합니다 (예 : 텍스트, 테이블, PDF 등).
다국어 지원
전 세계 사용자의 요구를 충족시키기 위해 여러 언어로 텍스트를 처리하는 기능
DeepSeek 사용 방법
기본 작동
요청하려는 질문이나 입력 상자에서 생성하려는 주제 설명을 입력하십시오.
자세한 지침을 제공하면 DeepSeek은 지침에 따라 해당 텍스트를 생성합니다.
이전 답변에 따라 계속 질문하거나 수정을 요청할 수 있습니다.
깊은 사고 (R1)
학업 연구, 전략 분석 및 복잡한 의사 결정 지원과 같은 시나리오에 적합한 다중 가설 공제 및 인과 체인 분석을 수행하십시오.
복잡한 문제의 경우, 다수의 비교를 제공하기 위해 단계별로 분해됩니다.
온라인으로 검색하십시오
뉴스 추적, 시장 동향 및 비상 사태 분석에 적합한 전체 네트워크에 대한 최신 정보를 실시간으로 얻을 수 있습니다.
오늘날의 주식 시장의 일부 지역의 최신 정책 등 동적 업데이트에 답변 할 수 있습니다.
개인 지식 기반을 구축하십시오
도구를 선택하십시오
관심사와 요구에 따라 학습을 시작하려면 깊은 도구를 선택하십시오.
문서를 읽으십시오
기능, 사용 및 예방 조치를 이해하려면 선택한 도구의 공식 문서를주의 깊게 읽으십시오.
예제를 시도하십시오
도구 사용에 익숙해 지도록 예제를 실행하고 수정하십시오.
고급 학습
머신 러닝 및 딥 러닝과 같은 AI 지식의 기본 사항 이해
선택한 도구의 고급 기능에 대해 자세히 알아보십시오
실용적인 응용
챗봇 개발,시 만들기 등과 같이 관심있는 프로젝트를 선택하십시오.
배운 DeepSeek를 프로젝트에 적용하십시오
로컬 배치
큰 모델을 로컬로 배포하고 지식 기반을 훈련시키는 것을 고려하면 더 어려울 수 있으며 더 많은 컴퓨팅 능력이 필요할 수 있습니다.
현지 배치
깊은 기능
로컬 배치를 지원하고 개인 지식 기반을 구축하십시오
개인 PC에서 전혈 버전만큼 약한 AI를 배포 할 수 있습니다.
수수께끼의 연구원, 개인 소비 데이터, 의료 데이터 등과 같은 Vectorized Private 파일.
Deepseek 배포 단계
Ollama 도구를 다운로드하여 설치하십시오
Ollama 다운로드를 사용하여 DeepSeek 모델을 설치하십시오
임베디드 모델 BGE-M3을 다운로드하십시오
AI 시각화 도구 Cherrystudio를 다운로드하여 설치하십시오
지식 기반 파일을 업로드하십시오
Cherrystudio 인터페이스에서 Ollama를 설정,로드 모델 Deepseek 및 BGE-M3
Cherrystudio 인터페이스에서 대화 인터페이스를 입력하고 DeepSeek 모델을 선택하고 지식 기반을 선택한 다음 질문을합니다.
Deepseek의 장점
생산 효율성을 향상시키는 AI 도구는 기꺼이 지불합니다.
대신, 라이프 스타일은 무료 교통 전환 경향이 있습니다
게임 노트북은 Computing Power Notebook으로, DeepSeek의 로컬 배치에 적합합니다.
설명
지도 제조 도구 : Mindmaster, 제작 : 빈 찻잔