Mindmap-Galerie OKR-Arbeitsmethode
Die OKR-Arbeitsmethode fasst beim nächsten Mal die Inhaltsdefinition, Schritte, Einflussfaktoren, Grundprinzipien, Schlüsselergebnisse, Kontrollrhythmus, Vorschläge und sechs Hauptszenarien zusammen. Bevor Sie OKR implementieren, klären Sie zunächst die Mission des Unternehmens.
Bearbeitet um 2022-05-11 17:24:09Einhundert Jahre Einsamkeit ist das Meisterwerk von Gabriel Garcia Marquez. Die Lektüre dieses Buches beginnt mit der Klärung der Beziehungen zwischen den Figuren. Im Mittelpunkt steht die Familie Buendía, deren Wohlstand und Niedergang, interne Beziehungen und politische Kämpfe, Selbstvermischung und Wiedergeburt im Laufe von hundert Jahren erzählt werden.
Einhundert Jahre Einsamkeit ist das Meisterwerk von Gabriel Garcia Marquez. Die Lektüre dieses Buches beginnt mit der Klärung der Beziehungen zwischen den Figuren. Im Mittelpunkt steht die Familie Buendía, deren Wohlstand und Niedergang, interne Beziehungen und politische Kämpfe, Selbstvermischung und Wiedergeburt im Laufe von hundert Jahren erzählt werden.
Projektmanagement ist der Prozess der Anwendung von Fachwissen, Fähigkeiten, Werkzeugen und Methoden auf die Projektaktivitäten, so dass das Projekt die festgelegten Anforderungen und Erwartungen im Rahmen der begrenzten Ressourcen erreichen oder übertreffen kann. Dieses Diagramm bietet einen umfassenden Überblick über die 8 Komponenten des Projektmanagementprozesses und kann als generische Vorlage verwendet werden.
Einhundert Jahre Einsamkeit ist das Meisterwerk von Gabriel Garcia Marquez. Die Lektüre dieses Buches beginnt mit der Klärung der Beziehungen zwischen den Figuren. Im Mittelpunkt steht die Familie Buendía, deren Wohlstand und Niedergang, interne Beziehungen und politische Kämpfe, Selbstvermischung und Wiedergeburt im Laufe von hundert Jahren erzählt werden.
Einhundert Jahre Einsamkeit ist das Meisterwerk von Gabriel Garcia Marquez. Die Lektüre dieses Buches beginnt mit der Klärung der Beziehungen zwischen den Figuren. Im Mittelpunkt steht die Familie Buendía, deren Wohlstand und Niedergang, interne Beziehungen und politische Kämpfe, Selbstvermischung und Wiedergeburt im Laufe von hundert Jahren erzählt werden.
Projektmanagement ist der Prozess der Anwendung von Fachwissen, Fähigkeiten, Werkzeugen und Methoden auf die Projektaktivitäten, so dass das Projekt die festgelegten Anforderungen und Erwartungen im Rahmen der begrenzten Ressourcen erreichen oder übertreffen kann. Dieses Diagramm bietet einen umfassenden Überblick über die 8 Komponenten des Projektmanagementprozesses und kann als generische Vorlage verwendet werden.
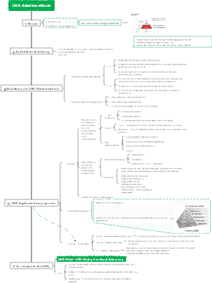
OKR-Arbeitsmethode
Definition
O bezieht sich auf Ziele, was auf Englisch Objectives bedeutet. KR bezieht sich auf Schlüsselergebnisse, Englisch ist Schlüsselergebnisse
Inhalt
Ziele, Schlüsselindikatoren, Statusindikatoren, diese Woche, die nächsten vier Wochen
Schritt
Bestimmen Sie nur ein Ziel auf Unternehmensebene, und wir müssen uns nur auf diese eine Sache konzentrieren
Entwickelt Schlüsselergebnisse für jede Abteilung basierend auf den Unternehmenszielen
Fügen Sie jedem Schlüsselergebnis einen Konfidenzindex hinzu
Bei wöchentlichen Meetings müssen wir eine Bestandsaufnahme unserer OKRs vornehmen
Beeinflussende Faktoren
Priorisieren Sie Ihre Ziele nicht und versuchen Sie, alles auf unrealistische Weise zu erreichen
Mangelnde angemessene Kommunikation führte dazu, dass die Ziele nicht genau verstanden und wiederholt an alle kommuniziert wurden, um konsistente Schritte sicherzustellen
Wenn Sie keinen guten Plan haben, müssen Sie einen klaren Plan haben, der Sie auf dem Weg zu Ihren Zielen hält.
Verbringen Sie keine Zeit mit wichtigen Dingen, sondern geben Sie Zeit, um Ziele zu erreichen
Geben Sie leicht auf, seien Sie bereit zu scheitern und seien Sie bereit, es noch einmal zu versuchen
Das Grundprinzip
Ziele sollten klar und inspirierend sein
Ziele sollten zeitlich begrenzt sein
Lassen Sie unabhängige Teams ihre Ziele umsetzen
Schlüsselergebnisse
Wichtige Ergebnisse sollten eine inspirierende Sprache verwenden und quantifizierbar sein
Das Erreichen wichtiger Ergebnisse sollte schwierig, aber nicht unmöglich sein
den Rhythmus kontrollieren
Bestimmen Sie am Montag die Verantwortlichkeiten aller
Der Freitag gehört dem Gewinner
Anregung
Nutzen Sie Ziele, um den Erfolg zu definieren und voranzutreiben
Traditionelle Akademien können nicht das Ziel erfüllen, das Team hochproduktiv zu machen
Verfolgen Sie den Zielfortschritt in Echtzeit
Kommunizieren Sie Ziele in E-Mails
Die Top-Down-Zielsetzung berücksichtigt Bottom-Up-Komponenten
6 Hauptszenen
So halten Sie ein vierteljährliches OKR-Meeting ab
Das OKR der Serviceabteilung sollte im Zusammenhang mit den Unternehmenszielen stehen
7 Schritte zu ORK-Meetings
1. Alle Mitarbeiter reichen die Ziele ein, die das Unternehmen ihrer Meinung nach in diesem Quartal erreichen muss
2. Das Management verbringt einen halben Tag damit, OKRs zu besprechen
3. Aufgaben für das Management: Stellen Sie den jeweiligen Abteilungen die vierteljährlichen OKRs des Unternehmens vor und vervollständigen Sie die OKRs für jede Abteilung
4. CEO bestätigt OKRs
5. Top-Down-Assoziation
6. Persönliches OKR
7.Plenumssitzung
Verwendung von OKRs für Minimum Viable Products
Verwenden Sie OKRs, um wöchentliche Berichte zu verbessern
1. Nehmen Sie das OKR des Teams als Ausgangspunkt und markieren Sie den Vertrauensindex für das Erreichen des Ziels.
2. Listen Sie die vorrangigen Aufgaben der letzten Woche auf und markieren Sie den Abschlussstatus
3. Erstellen Sie eine Liste mit Prioritäten für die nächste Woche
4. Listen Sie Risiken oder Hindernisse auf
5.Bemerkungen
Vermeiden Sie häufige Fallstricke von OKR
Mehrere Ziele gesetzt
Der eingestellte OKR-Zyklus ist zu kurz
Nutzen Sie Leistungsindikatoren, um die Zielerreichung voranzutreiben
Kein Konfidenzindex festgelegt
Änderungen des Vertrauensindex werden nicht erfasst
Betrachten Sie das Treffen am Montag als Nachbesprechung und nicht als Gespräch
Der Freitag ist zu ernst
Bevor Sie OKR implementieren, klären Sie zunächst die Mission des Unternehmens