心智圖資源庫 細胞生物學-細胞老化與死亡心智圖
這是一個關於細胞生物學-細胞老化與死亡心智圖的思維導圖,隨著時間的推移,細胞的增殖能力與生理功能逐漸發生衰退的變化過程,不可逆的生長停滯狀態,最終導致死亡。
編輯於2024-01-19 01:19:48Microbiologia medica, Infezioni batteriche e immunità riassume e organizza i punti di conoscenza per aiutare gli studenti a comprendere e ricordare. Studia in modo più efficiente!
La teoria cinetica dei gas rivela la natura microscopica dei fenomeni termici macroscopici e le leggi dei gas trovando la relazione tra quantità macroscopiche e quantità microscopiche. Dal punto di vista del movimento molecolare, vengono utilizzati metodi statistici per studiare le proprietà macroscopiche e modificare i modelli di movimento termico delle molecole di gas.
Este é um mapa mental sobre uma breve história do tempo. "Uma Breve História do Tempo" é um trabalho científico popular com influência de longo alcance. Ele não apenas introduz os conceitos básicos da cosmologia e da relatividade, mas também discute os buracos negros e a expansão. Do universo. questões científicas de ponta, como inflação e teoria das cordas.
Microbiologia medica, Infezioni batteriche e immunità riassume e organizza i punti di conoscenza per aiutare gli studenti a comprendere e ricordare. Studia in modo più efficiente!
La teoria cinetica dei gas rivela la natura microscopica dei fenomeni termici macroscopici e le leggi dei gas trovando la relazione tra quantità macroscopiche e quantità microscopiche. Dal punto di vista del movimento molecolare, vengono utilizzati metodi statistici per studiare le proprietà macroscopiche e modificare i modelli di movimento termico delle molecole di gas.
Este é um mapa mental sobre uma breve história do tempo. "Uma Breve História do Tempo" é um trabalho científico popular com influência de longo alcance. Ele não apenas introduz os conceitos básicos da cosmologia e da relatividade, mas também discute os buracos negros e a expansão. Do universo. questões científicas de ponta, como inflação e teoria das cordas.
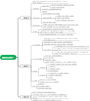
第十六章 細胞老化與細胞死亡
一.細胞衰老
隨著時間的推移,細胞的增殖能力與生理功能逐漸發生衰退的變化過程,不可逆的生長停滯狀態,最終導致死亡
1.細胞衰老學說
①遺傳決定學說
嬰幼兒早衰,體染色體隱性,編碼核膜蛋白的基因突變
成人早衰,DNA無法正常修復
抗老基因,也稱長壽基因
②自由基學說:活性氧基團導致細胞損傷和衰老
③端粒理論:認為端粒隨細胞分裂不斷縮短為老化的主要原因
④細胞代謝廢物累積可造成細胞衰老
⑤基因轉錄或翻譯差錯導致細胞衰老
2.細胞老化的特點
①細胞老化與身體老化既有區別又有關聯:單細胞生物:細胞的衰老等於身體老化死亡
②機體各類細胞的壽命不同
接近壽命:N細胞、脂肪細胞、肌肉細胞
更新緩慢:肝細胞、胃壁細胞
更新快:皮膚表皮細胞、紅血球、白血球
③細胞在體外培養條件下的壽命:Hay flick limit 界限
3.細胞老化的表現
①形態變化:質膜、細胞質、粒線體、高爾基體、包含物、核、核膜、染色質、尼氏體
②生物大分子代謝改變
DNA: 複製與轉錄受到抑制
RNA:MRNA和TRNA含量降低。
蛋白質:含量下降
酵素分子:活性中心被氧化
脂質:不飽和脂肪酸氧化,膜的流動性降低
4.老化機制
G1-S期是重要的限制調控點,增殖細胞唯一能接受外界增生和抑制訊息的調控點
①細胞複製性老化調控:端粒末端縮短導致的DNA損傷活化了p53,促進p21的轉路與翻譯,p21抑制cyclin-Cdk2複合物,抑制G1向S期轉換
②氧化壓力誘導的非端粒依賴性細胞衰老,ERK,MAPK通路,P16抑制Rb磷酸化
5.細胞老化與疾病
早衰症
二.細胞死亡
1.細胞死亡的方式
細胞凋亡:細胞凋亡指在特定訊號誘導下,細胞內的死亡級聯反應被觸發所致的生理或病理性主動性的死亡過程
細胞壞死:細胞壞死指在外來致病因子作用下,細胞生命活動被強行終止所致的病理性、被動性的死亡過程
細胞焦亡,又稱細胞炎性壞死:表現為細胞不斷脹大,直至細胞膜破裂,導致細胞內容物的釋放,進而激活強烈的炎症反應,是一種程序性細胞壞死,細胞焦亡發生得更快。
2.細胞凋亡的形態學變化
①細胞核的變化:核DNA在核小體連接處斷裂成核小體片段,向核膜下或中央部異染色質去聚集濃縮成染色質塊
②細胞質的變化:發生明顯濃縮,細胞器變化,細胞骨架變得緻密紊亂
③細胞膜的變化:特化結構消失,細胞膜仍保持完整性,具有選擇通透性
④凋亡小體的形成
(a)發芽脫落機轉:形成大小不等,內含胞質、細胞器、核碎片的膜包體,凋亡小體
(b)分割機轉:ER分隔成大小不等的分隔區,靠近細胞膜端的分隔膜與細胞膜融合脫落形成凋亡小體
(c)自噬體形成機制:粒線體內質網等細胞器與其他胞質成分一起被內質網膜包裹形成自噬體,與凋亡C膜融合後排出胞外,形成凋亡小體
3.細胞凋亡的生化特徵
①DNA片段化:內源性核酸內切酶被活化,DNA梯狀條帶,人們稱它為細胞凋亡最典型的生化特徵之一。
②細胞凋亡中有多種蛋白酶參與。
③胞漿鈣離子,pH的變化:鈣離子持續升高
④粒線體:呼吸鏈受損;釋放細胞色素C;ROS增多;滲透轉變孔通透性增加
⑤RNA蛋白質合成增加
4.細胞凋亡影響因素
①誘發因素
(a)生理誘導因子:腫瘤壞死因子及其Fas配體,鈣離子、糖皮質激素
(b)損傷相關因子
(c)治療相關因子:放化療
(d)某些細胞毒性物質
②抑制因素
(a)生理性抑制因子:bcl-2原癌基因,突變型p53
(b)病毒基因;促進感染好複製
(c)其他
5.細胞凋亡分子機制
抑制:p53、ICE、FAS/FASL基因家族
促進或抑制:Ced、Bcl-2、c-myc基因家族
6.細胞凋亡檢測
①形態學檢測
②生化特徵檢測:凝膠電泳
③流式細胞儀:光散射特性改變
7.細胞凋亡與疾病
細胞凋亡過低
腫瘤、系統性紅斑狼瘡
細胞凋亡過度
神經性退化性疾病,AIDS病,心血管疾病
8. 失巢凋亡:是另一種形式的細胞程序死亡,是因細胞與細胞外基質和其他細胞脫離接觸而誘發的
意義:防止脫落的細胞種植並生長於其他不適合的地方,而腫瘤細胞,尤其是一些容易發生遠端轉移的惡性腫瘤細胞,具有極強的抗失巢凋亡特性。
三.細胞自噬
胞漿內大分子物質與細胞器在膜泡中大量降解的生物過程
1.分類:微自噬、巨自噬(most)、分子伴侶介導的自噬作用(不需要囊泡的參與)
2.發生過程:底物誘導自噬前驅物形成、自噬體形成、自噬體與溶小體融合、自噬體內容物的降解
3.自噬的調控:III型PI3K、mTOR訊號路徑、腫瘤抑制因子PTEN、p53