Galería de mapas mentales Diagrama de flujo de gestión de proyectos de gobierno general

Diagrama de flujo de gestión de proyectos de gobierno general

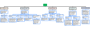
Este es un mapa mental sobre el diagrama de flujo de gestión de proyectos. Los contenidos principales incluyen: 8. Liquidación del proyecto, 3. Implementación de adquisiciones, 2. Preparación del presupuesto, 7. Archivo de archivos, 6. Aceptación y pago, 5. Supervisión del desempeño, 4. Firmar el contrato, 1. Determinar las necesidades.

Editado a las 2024-02-04 16:06:54,
  • Recomendados
  • Resumen