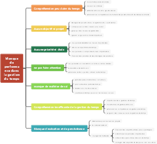
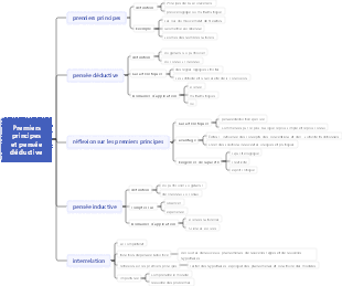
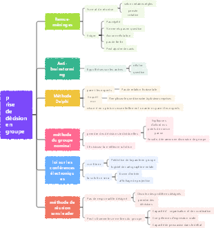
Galerie de cartes mentales six chapeaux de réflexion

six chapeaux de réflexion

"MindMaster Practice: Use Mind Mapping to Draw Your Answers" est livré avec un modèle gratuit, qui fournit une analyse approfondie des six chapeaux de réflexion, un outil de réflexion innovant, pour aider les utilisateurs à maîtriser une façon de penser complète et systématique.

Modifié à 2024-10-17 18:49:37
  • Recommandé pour vous
  • Contour