Galleria mappe mentale Mappa Mentale per Descrivere un Animale

Mappa Mentale per Descrivere un Animale

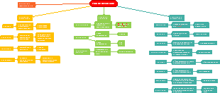
La mappa mentale per Descrivere un Animale è uno strumento di visualizzazione educativo progettato per studenti di lingua italiana, insegnanti e bambini. Questo template organizza sistematicamente tutti i punti chiave per descrivere un animale, con l'obiettivo di fornire una struttura chiara e completa per creare descrizioni dettagliate. La mappa è strutturata in 4 categorie core: Informazioni Generali, Aspetto, Comportamento e Come Comunica. Nella sezione Informazioni Generali vengono definiti i punti base: tipo di animale/razza, nome, sesso, età, dove vive e chi è il suo padrone. Aspetto descrive le caratteristiche fisiche: dimensione, tipo di pelle/pelo/piume, colore e parti del corpo (zampe, coda, orecchie, naso, bocca/becco). Comportamento definisce le abitudini: come vive, cosa gli piace fare, cosa mangia, cosa non ama fare e come si muove. Come Comunica descrive le modalità di comunicazione: verso e movimenti caratteristici. Questo template è ideale per esercizi di scrittura, presentazioni orali, progetti educativi e apprendimento della lingua italiana per bambini. Grazie alle potenti funzionalità di EdrawMind, gli utenti possono personalizzare la struttura della mappa, creando documenti professionali per descrivere animali, migliorando l'efficacia dell'apprendimento linguistico e della scrittura.

Modificato alle 2026-04-14 14:25:01

Mappa Mentale per Descrivere un Animale

  • Consigliato per te
  • Profilo