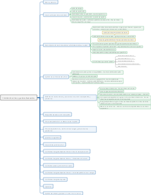
Galería de mapas mentales Aplicación de inteligencia artificial en bancos comerciales
Este es un mapa mental sobre la aplicación de la inteligencia artificial en los bancos comerciales, con los principales contenidos que incluyen: tendencias futuras, cumplimiento y supervisión, innovación de productos, optimización operativa, gestión de riesgos y servicio al cliente.
Editado a las 2025-02-20 09:10:17,This is a mind map about the annual work plan of the three pillars of human resources. The main contents include: strategic human resources planning, talent recruitment and allocation, employee performance management, employee training and development, employee relationships and communication, employee welfare and care, human resources information system construction, regulatory compliance and risk management, and organizational culture construction.
This is a mind map for the diagnosis and treatment of acute cerebral hemorrhage in patients with hemodialysis. The annual incidence of acute cerebral hemorrhage in patients with hemodialysis is (3.0~10.3)/1000, and the main cause is hypertension. Compared with non-dialysis patients, the most common bleeding site is the basal ganglia area, accounting for 50% to 80%; but the bleeding volume is large and the prognosis is poor, and the mortality rate is 27% to 83%. Especially for patients with hematoma >50ml, hematoma enlarged or ventricular hemorrhage on the second day after onset, the prognosis is very poor.
The logic is clear and the content is rich, covering many aspects of the information technology field. Provides a clear framework and guidance for learning and improving information technology capabilities.
This is a mind map about the annual work plan of the three pillars of human resources. The main contents include: strategic human resources planning, talent recruitment and allocation, employee performance management, employee training and development, employee relationships and communication, employee welfare and care, human resources information system construction, regulatory compliance and risk management, and organizational culture construction.
This is a mind map for the diagnosis and treatment of acute cerebral hemorrhage in patients with hemodialysis. The annual incidence of acute cerebral hemorrhage in patients with hemodialysis is (3.0~10.3)/1000, and the main cause is hypertension. Compared with non-dialysis patients, the most common bleeding site is the basal ganglia area, accounting for 50% to 80%; but the bleeding volume is large and the prognosis is poor, and the mortality rate is 27% to 83%. Especially for patients with hematoma >50ml, hematoma enlarged or ventricular hemorrhage on the second day after onset, the prognosis is very poor.
The logic is clear and the content is rich, covering many aspects of the information technology field. Provides a clear framework and guidance for learning and improving information technology capabilities.
Aplicación de inteligencia artificial en bancos comerciales
Servicio al cliente
Servicio al cliente inteligente
Chatbot
Responda a las necesidades del cliente en línea 24/7
Manejar consultas y problemas comunes
Reducir la carga del equipo de servicio al cliente
Asistente de voz
Realizar operaciones a través de comandos de voz
Proporcionar consulta de información de la cuenta
Simplificar la experiencia de interacción del usuario
Sistema de respuesta automática
Responda rápidamente a los correos electrónicos y mensajes de los clientes
Reducir el tiempo de respuesta con plantillas preestablecidas
Mantener la satisfacción del cliente
Recomendaciones personalizadas
Recomendaciones de productos
Productos recomendados basados en el comportamiento del historial del cliente
Mejorar las ventas de ventas cruzadas y de valor agregado
Mejorar la satisfacción y la lealtad del cliente
Consejo de inversión
Proporcionar estrategias de inversión basadas en el análisis de mercado
Ayuda a los clientes a tomar decisiones de inversión informadas
Aumentar la venta de productos de inversión bancaria
Programa de préstamos
Personalizar préstamos basados en el crédito y las necesidades del cliente
Simplifique el proceso de solicitud de préstamo
Mejorar la eficiencia de aprobación de préstamos
Gestión de riesgos
Puntaje de crédito
Evaluación de crédito automatizada
Uso de Big Data para analizar el historial de crédito del cliente
Reducir el error humano y los prejuicios
Mejorar la precisión y la eficiencia de las evaluaciones
Monitoreo de riesgos en tiempo real
Rastrear continuamente los cambios en el estado de crédito del cliente
Descubrir riesgos potenciales de manera oportuna y tomar medidas
Proteger la seguridad de los activos bancarios
Detección de fraude
Detección de transacciones de anomalía
Identificar y prevenir transacciones fraudulentas
Reducir las pérdidas fraudulentas de los bancos
Mantener la reputación bancaria
Autenticación
Asegúrese de que ambas partes de la transacción sean auténticas y válidas
Reducir el riesgo de robo de identidad
Mejorar la confianza del cliente
Anti-lavado de dinero
Cumplir con las regulaciones internacionales contra el lavado de dinero
Monitorear la actividad de transacción sospechosa
Evitar que los fondos ilegales fluyan al sistema financiero
Optimización operacional
Automatización de procesos
Aprobación automática
Acelerar el proceso de aprobación de préstamos y tarjetas de crédito
Mejorar la eficiencia laboral y la satisfacción del cliente
Reducir los costos laborales
Procesamiento de documentos
Procesar y archivar automáticamente documentos bancarios
Reducir los errores manuales y el consumo de tiempo
Mejorar la eficiencia de la gestión de datos
Entrada de datos
Recopilar automáticamente datos de varios canales
Asegurar la precisión y la consistencia de los datos
Simplificar el flujo de procesamiento de datos
Análisis de datos
Análisis de comportamiento del cliente
Analizar las transacciones de los clientes y los patrones de comportamiento
Proporcionar apoyo de datos para estrategias de marketing
Optimizar la experiencia del cliente
Pronóstico de tendencias de mercado
Predecir los cambios y tendencias del mercado
Ajustar los productos y servicios bancarios para adaptarse al mercado
Mantente competitivo
Análisis de declaración financiera
Generación de informes financieros automatizados
Identificar rápidamente situaciones y tendencias financieras
Asistir en la toma de decisiones
Innovación de productos
Consultor de inversión inteligente
Gestión de cartera automatizada
Administrar carteras de clientes según los algoritmos
Reducir los costos y riesgos de gestión
Proporcionar estrategias de inversión personalizadas
Evaluación y ajuste de riesgos
Monitoreo en tiempo real de riesgos de inversión
Ajustar la estrategia de inversión de acuerdo con los cambios en el mercado
Proteger la seguridad de los activos de los clientes
Tecnología blockchain
Contratos inteligentes
Hacer cumplir automáticamente los términos del contrato
Reducir los costos de ejecución legal y de contrato
Mejorar la eficiencia de la transacción
Pagos transfronterizos
Simplificar el proceso de pago transfronterizo
Reducir los costos de transacción y el tiempo
Proporcionar servicios de transacciones internacionales más rápidos
Cumplimiento y regulación
Inspección automática de cumplimiento
Monitoreo de actualizaciones regulatorias
Seguimiento de los cambios regulatorios en tiempo real
Garantizar que las operaciones bancarias cumplan con las últimas regulaciones
Evite los riesgos y multas de cumplimiento
Generación de informes de cumplimiento
Generar automáticamente informes de cumplimiento
Reducir la carga laboral de los departamentos de cumplimiento
Mejorar la precisión y la puntualidad de los informes
Protección de la privacidad de datos
Cifrado de datos
Proteger los datos confidenciales almacenados y transmitidos
Prevenir las violaciones y el abuso de datos
Mantener la confianza del cliente
Control de acceso
Asegúrese de que solo el personal autorizado acceda a información confidencial
Reducir los riesgos de seguridad interna
Cumplir con las regulaciones de protección de datos
Tendencias futuras
Inteligencia artificial e Internet de las cosas
Pago de dispositivo inteligente
Pago sin contacto a través de dispositivos inteligentes
Proporcionar una experiencia de pago conveniente
Expandir métodos y escenarios de pago
Recopilación de datos en tiempo real
Recopilar y analizar datos en tiempo real
Optimizar los servicios y productos bancarios
Mejorar la calidad de la toma de decisiones
Computación cuántica
Aceleración de computación compleja
Uso de la computación cuántica para procesar modelos financieros complejos
Acelerar la velocidad y la eficiencia de cálculo
Proporcionar un análisis de mercado más preciso
Tecnología de cifrado avanzada
Desarrollar tecnología de cifrado de seguridad cuántica
Proteger los datos bancarios de las amenazas futuras
Garantizar la seguridad de datos a largo plazo