Wondershare EdrawMind
  • Tour pelo produto
  • Recursos
    EdrawMind IA Blog
  • Galeria
  • Preço
  • Centro de Download
  • Conecte-se
  • Fazer login
Ronaldo Alves

Ronaldo Alves

Carregar o avatar
  • Publicado · 2 números
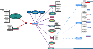
  • SISTEMA DE VALOR DE SERVIÇO

    SISTEMA DE VALOR DE SERVIÇO

    • 15
    Ronaldo Alves
    Ronaldo Alves
  • Sistema de Valor de Serviço (ITIL V4): Estrutura e Componentes

    Sistema de Valor de Serviço (ITIL V4): Estrutura e Componentes

    • 16
    Ronaldo Alves
    Ronaldo Alves
发布作品
  • Introdução
    • Use a versão on-line
    • Baixar agora
    • Recursos
    • Tour pelo produto
  • Informações
    • O que é um mapa de ideias?
    • O que é um mapa de conceitos?
    • O que é brainstorming?
    • Como criar um mapa de ideias?
    • Como criar um mapa de conceitos?
  • Suporte
    • Perguntas frequentes
    • Guias
    • Tutoriais de vídeo
    • Atualizações mais recentes
    • Obter ajuda
    • Entre em contato conosco
  • Empresa
    • Sobre nós
    • Preço
    • Assinar
    • Programa para Afiliadas
    • Localizar revendedores
    • Torne-se um revendedor
  • Siga-nos
    English Français Deutsch Español 繁體中文
Termos e condições Política de privacidade Política de cookies Contrato de licença Política de reembolso
Copyright © 2024 Edrawsoft. Todos os direitos reservados.