Galleria mappe mentale Hegel: Idealismo Assoluto, Dialettica e Divenire della Realtà

Hegel: Idealismo Assoluto, Dialettica e Divenire della Realtà

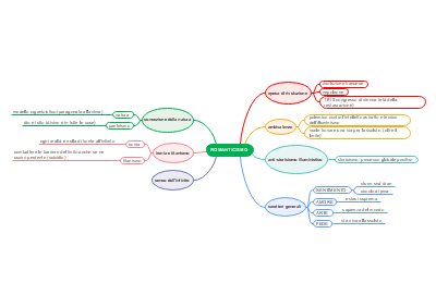
Questa mappa mentale, realizzata con EdrawMind, riassume la figura e il pensiero di Georg Wilhelm Friedrich Hegel, maggior esponente dell’idealismo assoluto, che porta all’identità assoluta tra razionalità e realtà. Condivide gli ideali della Rivoluzione Francese e subisce l’influenza della conquista della Russia da parte di Napoleone, oltre all’amicizia con Schelling (interrotta nella prefazione alla "Fenomenologia dello spirito", dove Hegel critica il sistema di Schelling paragonandolo a una notte in cui tutte le vacche sono nere). È definito l’"Eraclito moderno" perché concepisce la realtà come divenire incessante verso la realizzazione dell’assoluto, un processo dinamico e non statico. I concetti cardini sono la dialettica (motore del divenire, basata sullo scontro tra opposti) e i tre passaggi dialettici: tesi (momento intellettuale astratto), antitesi (negazione della tesi) e sintesi (momento concreto razionale, Aufhebung che conserva e supera la tesi e l’antitesi). È un modello riutilizzabile per lezioni di filosofia moderna e studi sull’idealismo tedesco.

Modificato alle 2022-01-23 23:11:54

Hegel: Idealismo Assoluto, Dialettica e Divenire della Realtà

  • Consigliato per te
  • Profilo