Mindmap-Galerie Wöchentliche Rezepte zum Abnehmen

Wöchentliche Rezepte zum Abnehmen

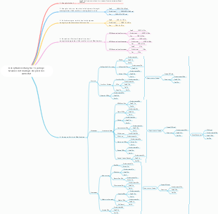
Machen Sie vernünftige Drei-Mahlzeiten-Rezepte: Wie das Sprichwort sagt: Iss morgens gut, iss gut mittags und iss weniger abends. Das ist die vernünftigste Art zu essen. Wer abnehmen möchte, muss seine Ernährung kontrollieren. Dieses Bild stellt eine einwöchige Diät zur Gewichtsreduktion vor, die für Menschen geeignet ist, die jetzt abnehmen möchten.

Bearbeitet um 2023-03-22 12:51:05
  • Für Sie empfohlen
  • Gliederung