Galeria de mapas mentais Dietoterapia para sinusite em crianças

Dietoterapia para sinusite em crianças

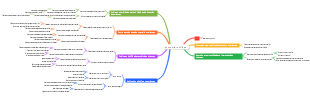
Se seu bebê sempre tem resfriados fortes, ele pode estar sofrendo de sinusite. Os pais podem usar as características desta imagem para determinar o tipo de sintomas de seus filhos e fazer as prescrições dietéticas correspondentes para seus filhos. A introdução é baseada em cinco tipos, que são : Para o tipo vento-calor no meridiano do pulmão, o tipo estagnação-calor na vesícula biliar e vísceras, o tipo calor úmido no baço e estômago, o tipo frio do pulmão-qi e o tipo baço fraco, prescrições dietéticas pode ajudar as crianças a se recuperarem de maneira mais saudável. Pais, por favor, aprendam.

Editado em 2022-07-19 10:43:27
  • Recomendado para você
  • Descrição