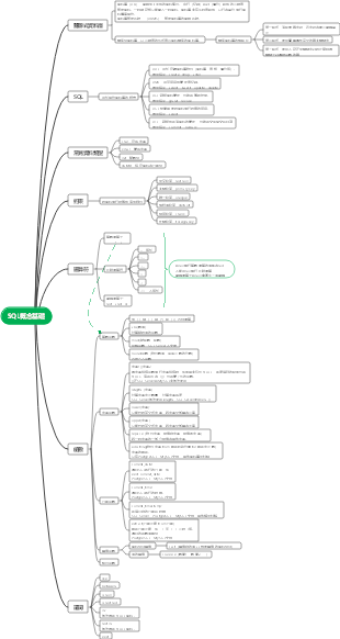
Galeria de mapas mentais Linha do tempo abrangente da história do ensino médio
Ao estudar história no ensino fundamental, a parte mais confusa é definitivamente a época dos acontecimentos históricos. É complicado organizar os livros de história dos três anos do ensino médio, mas hoje estão todos reunidos nesta foto, a partir da sétima série , da oitava à nona série, uma figura de guia de pensamento, obtenha a linha do tempo histórica do ensino médio.
Editado em 2022-09-06 09:23:43Compartilhe seis maus hábitos que podem destruir um estudante universitário. Nem sempre finja que está trabalhando duro. Pare de fingir que está trabalhando duro imediatamente. Mantenha os pés no chão e não se desperdice.
Guia de preparação para o exame jurídico: ajuda você a entender o bom senso do exame jurídico, as instruções de preparação para cada disciplina e os melhores professores para estudar. Ele também fornece um guia de plano de revisão e preparação para questões objetivas e subjetivas. Espero que você goste. passe em todos os exames e obtenha-o facilmente.certificado!
Compartilhe um cronograma de trabalho e descanso de saúde humana reconhecido mundialmente, que seja útil para gerenciamento de tempo e aprimoramento pessoal. Espero que possa ajudar a todos ~
Compartilhe seis maus hábitos que podem destruir um estudante universitário. Nem sempre finja que está trabalhando duro. Pare de fingir que está trabalhando duro imediatamente. Mantenha os pés no chão e não se desperdice.
Guia de preparação para o exame jurídico: ajuda você a entender o bom senso do exame jurídico, as instruções de preparação para cada disciplina e os melhores professores para estudar. Ele também fornece um guia de plano de revisão e preparação para questões objetivas e subjetivas. Espero que você goste. passe em todos os exames e obtenha-o facilmente.certificado!
Compartilhe um cronograma de trabalho e descanso de saúde humana reconhecido mundialmente, que seja útil para gerenciamento de tempo e aprimoramento pessoal. Espero que possa ajudar a todos ~
Linha do tempo histórica do ensino médio da People's Education Press
7ª série·História Chinesa Antiga
cerca de 1,7 milhão de anos atrás
O povo Yuanmou vive na área de Yuanmou, em Yunnan
cerca de 800.000 anos atrás
O povo Yuanmou vive na área de Yuanmou, em Yunnan
Cerca de 200.000 a 700.000 anos atrás
Os pequineses vivem na área de Zhoukoudian, em Pequim
cerca de 18.000 anos atrás
Os homens das cavernas começaram a viver em comunidades de clãs
Cerca de 5.000 a 7.000 anos atrás
Comuna Matriarcal de Hemudu Banpo
Cerca de 4.000 a 5.000 anos atrás
Comuna de clã patriarcal na cultura Dawenkou intermediária e tardia
há mais de 4.000 anos
A lendária sociedade escravista durante os períodos do Imperador Amarelo Yao, Shun e Yu
Cerca do século 21 aC até cerca do século 16 aC
verão
Por volta do século 21 aC
Yu Chuanzi iniciou o estabelecimento da Dinastia Xia
Cerca do século 16 aC até cerca do século 11 aC
negócios
Por volta do século 16 aC
Shang Tang destruiu Xia e estabeleceu a Dinastia Shang
Século 14 aC
Rei Pan Geng de Shang mudou sua capital para Yin
Cerca do século 11 aC a 771 aC
Dinastia Zhou Ocidental
Por volta do século 11 aC
O Rei Wu de Zhou destruiu Shang e a Dinastia Zhou Ocidental começou
841 a.C.
O povo chinês rebelou-se no primeiro ano da República e a história do nosso país começou a ter uma cronologia clara
771 a.C.
Os cães invadiram Haojing e a Dinastia Zhou Ocidental terminou
770 AC a 476 AC
primavera e outono
770 a.C.
O rei Ping de Zhou mudou sua capital para Luoyi e iniciou a sociedade feudal da Dinastia Zhou Oriental.
475 AC a 221 AC
Período dos Reinos Combatentes
356 a.C.
Shang Yang começou a reformar
221 AC a 206 AC
Qin
221 AC
Qin unificou a Dinastia Qin e estabeleceu condados.O sistema de condado unificou moeda, pesos, medidas e escrita.
209 AC
A revolta de Chen Sheng e Wu Guang eclodiu
207 a.C.
Batalha do Cervo Gigante
206 a.C.
Liu Bang invadiu Xianyang e Qin foi destruído
206 a.C. - 202 a.C.
Controvérsia entre Chu e Han
202 AC a 8 DC
Dinastia Han Ocidental
202 a.C.
Estabelecido na Dinastia Han Ocidental
138 a.C. 119 a.C.
Zhang Qian fez duas missões às regiões ocidentais
8 d.C.
Wang Mang tomou o poder na Dinastia Han Ocidental e mudou o nome do país para um novo
18 d.C.
A Revolta das Sobrancelhas Vermelhas da Floresta Verde irrompe
25 anos a 220 anos
Dinastia Han Oriental
25 anos
Estabelecido na Dinastia Han Oriental
73 anos
Enviados de Ban Chao às regiões ocidentais
105 anos
Cai Lun melhorou a tecnologia de fabricação de papel
184 anos
Zhang Jiao lidera a Revolta do Turbante Amarelo
200 anos
Batalha do Guandu
208 anos
Batalha do Penhasco Vermelho
220 a 280
Três Reinos
220 anos
O estado de Wei foi estabelecido
221 anos
O Reino de Shu foi estabelecido
222 anos
O estado de Wu foi estabelecido
263 anos
Wei destruiu Shu
265 anos
A Dinastia Jin Ocidental foi estabelecida
265 a 316
Dinastia Wei morreu na Dinastia Jin Ocidental
280 anos
A Dinastia Jin Ocidental destruiu Wu
316 anos
Os soldados Xiongnu capturaram Chang'an e a Dinastia Jin Ocidental terminou
317 a 420
Dinastia Jin Oriental
317 anos
Dinastia Jin Oriental estabelecida
383 anos
guerra da água
420 a 589
Dinastias do Sul e do Norte
420 anos
O início do estabelecimento das Dinastias do Sul na Dinastia Song do Sul
485 anos
A Dinastia Wei do Norte implementou o sistema de equalização de terras
494 anos
O imperador Xiaowen da Dinastia Wei do Norte mudou a capital para Luoyang
581 a 618
Sui
581 anos
Estabelecimento da Dinastia Sui e fim da Dinastia do Norte
589 anos
Sui unificou o norte e o sul, encerrando as dinastias do sul
605 anos
Começa a abertura do Grande Canal
611 anos
A guerra camponesa de Sui começa a revolta camponesa na montanha Changbai, Shandong
618 a 907
Espiga
618 anos
A Dinastia Tang foi estabelecida e a Dinastia Sui foi destruída.
627--649
O governo de Zhenguan
Início do século 7
Songtsen Gampo unifica o Tibete
Início do século VIII Meados do século VIII
O regime estabelecido por Su Mo Mo Brown foi unificado sob o nome de Bohai. Durante este período, Piroge, o líder de Nanzhao, fundiu os seis decretos imperiais em Nanzhao.
meados do século VIII
Gu Li Pero retorna ao compromisso
713--741
Era próspera de Kaiyuan
755--763
Rebelião Anshi
780 anos
Implementar a Lei dos Dois Impostos
875--884
Guerra dos Camponeses no Final da Dinastia Tang
907 a 960
Cinco gerações
907
Liang Jianli, Dinastia Tang, Início de Cinco Dinastias
916
Yelu Abaoji estabeleceu o regime Khitan
960 a 1127
Dinastia Song do Norte
960 anos
Estabelecido na Dinastia Song do Norte
979
A Dinastia Song do Norte encerrou a divisão das Cinco Dinastias e Dez Reinos
1005
Aliança Song-Liao Chanyuan
1038
Yuan Hao fundou Xixia
Meados do século 11
Bi Sheng inventou a impressão de tipos móveis
1069
Reforma de Wang Anshi
1115
Talibã de Yan Agu
1125
Jin destruiu Liao
1127 a 1276
Dinastia Song do Sul
1127
A Dinastia Jin destruiu a Dinastia Song do Norte e a Dinastia Song do Sul começou
1140
A Batalha de Yancheng nas Dinastias Song e Jin
1206
Genghis Khan estabelece o regime mongol
1227
Mongólia destrói Xixia
1234
Mongólia destrói ouro
1271 a 1368
Yuan
1271
Kublai Khan nomeou o país como Yuan
1276
Dinastia Yuan destruiu Dinastia Song do Sul
1351
Liu Futong e outros lideraram a revolta do Exército do Lenço Vermelho
1368 a 1644
brilhante
1368
A Dinastia Ming estabeleceu o Exército Ming e capturou a capital da Dinastia Yuan. A Dinastia Yuan caiu e a Dinastia Ming começou a construir a Grande Muralha Ming.
1405-1433
As sete viagens de Zheng He ao Ocidente
1421
Chengzu da Dinastia Ming mudou a capital para Pequim.Os brotos do capitalismo começaram a aparecer no sul do rio Yangtze em meados e no final da Dinastia Ming.
meados do século 16
Qi Jiguang lutou contra piratas japoneses na costa sudeste
1581
Implementar um método de chicote
1616
Nurhachi estabeleceu Houjin
1628
A Guerra Camponesa eclodiu no final da Dinastia Ming
1636
Jin mudou o nome do país para Qing
1644
Li Zicheng estabeleceu o regime Dashun e o exército camponês capturou Pequim
1644 a 1840
A Dinastia Qing e a Dinastia Ming (antes da Guerra do Ópio)
1644
Tropas Qing entram na alfândega
1662
Zheng Chenggong recuperou Taiwan
1684
Zheng Chenggong recuperou Taiwan
1685-1686
A Dinastia Qing estabeleceu a Prefeitura de Taiwan
1689
Contra-ataque de autodefesa Yaksa 1
1696
Batalha de Zhaomodo
1727
A Dinastia Qing estabeleceu um ministro no Tibete
meados do século 18
Uigur Guida e Zhuo Xiaohe lançaram uma rebelião
1771
A tribo Erhut retornou à pátria
1839
Lin Zexu esgotou cigarros em Humen
História chinesa moderna da oitava série
1840-1842
guerra do ópio
1842
O Tratado de Nanjing entre a China e a Grã-Bretanha foi assinado
século 19
A emergência do proletariado chinês nas décadas de 1940 e 1950
1856-1860
segunda guerra do ópio
1858
A assinatura do Tratado de Aihun e do Tratado de Tianjin
Décadas de 1860 e 1970
A emergência da burguesia nacional chinesa
1860
Assinatura do Tratado de Pequim
1860 a 1890
Movimento de Ocidentalização
1864
A queda de Tianjing e o fracasso da Rebelião Taiping
1883-1885
Guerra Sino-Francesa
1894-1895
Guerra Sino-Japonesa
1895
O Tratado de Shimonoseki entre a China e o Japão foi assinado
década de 1890"
O imperialismo apodera-se de “terras arrendadas” na China para dividir a sua esfera de influência
1898
Movimento de Reforma de 1898
1900
As Forças Aliadas das Oito Potências invadiram a China no auge da Rebelião Boxer
1901
O Tratado de Xinchou foi assinado
1905
A Aliança Chinesa foi estabelecida
1911
Revolta de Huanghuagang, Movimento de Proteção Rodoviária, Revolta de Wuchang
1912
(Primeiro Ano da República da China) A República da China foi estabelecida
1915
Começa o Movimento da Nova Cultura
4 de maio de 1919
O Movimento Patriótico de Quatro de Maio eclodiu
Julho de 1921
O Partido Comunista da China foi fundado
Julho de 1922
O Segundo Congresso Nacional do Partido Comunista da China foi realizado
1924
A primeira cooperação entre o Kuomintang e o Partido Comunista foi realizada
1926
O Exército Nacional Revolucionário embarca na Expedição do Norte
Julho de 1927
A Revolução Nacional falhou
Abril de 1927
Chiang Kai-shek estabeleceu o Governo Nacional em Nanjing
1º de agosto de 1927
Revolta de Nanchang
7 de agosto de 1927
Reunião de 1987
Agosto de 1927
Tropas da Revolta da Colheita de Outono chegam a Jinggangshan
final de 1927
Revolta de Cantão
Abril de 1928
Reunião de Jinggangshan
1931
Incidente de Mukden
1934
Começa a Longa Marcha do Exército Vermelho
Janeiro de 1935
Conferência Zunyi
1935
A Declaração de 1º de agosto do Comitê Central do Partido Comunista da China
Outubro de 1935
A Longa Marcha do Primeiro Exército de Frente do Exército Vermelho chega ao norte de Shaanxi
Outubro de 1936
A Longa Marcha dos Exércitos da Segunda e Quarta Frente do Exército Vermelho alcançou Huining, Gansu e outros lugares, e a Longa Marcha terminou.
1936
Incidente em Xi'an
1937
Incidente na Ponte Marco Polo
1937
Incidente de 13 de agosto
Setembro de 1937
Batalha de Xangai
1937
Grande vitória em Pingxingguan
Outono de 1937
A Conferência Luochuan do Partido Comunista da China no Norte de Shaanxi
Dezembro de 1937
Massacre de Nanquim
1938
Batalha de Chuntaierzhuang
1940
Guerra dos Cem Regimentos
1945
O Sétimo Congresso Nacional do Partido Comunista da China foi realizado
15 de agosto de 1945
Japão anunciou sua rendição
1945
O negociador de paz do PCC, Mao Zedong, e outros voaram para Chongqing, e as negociações de Chongqing começaram
1945
Assinatura dupla
1946
Conferência Consultiva Política realizada
Junho de 1946
O Kuomintang lançou uma guerra civil em grande escala e a Guerra de Libertação Popular começou
Junho de 1947
O Exército de Libertação Popular inicia um contra-ataque nacional
Setembro de 1948
A Batalha de Liaoshen começa
Novembro de 1948
A Batalha de Huaihai começa
Novembro de 1948
A Batalha de Pingjin começa
Primavera de 1949
A Segunda Sessão Plenária do Sétimo Comitê Central do Partido Comunista da China foi realizada
21 de abril de 1949
Mao Zedong e Zhu De emitiram ordens para marchar por todo o país
23 de abril de 1949
O Exército de Libertação Popular liberta Nanjing e o Governo Nacionalista cai
Setembro de 1949
É aberta a primeira sessão plenária da Conferência Consultiva Política do Povo Chinês. A Conferência Consultiva Política do Povo Chinês adota o "Programa Comum"
1º de outubro de 1949
Estabelecimento da República Popular da China
História Moderna A República da China (1912 a 1949)
1912
O estabelecimento da República da China
1913
segunda revolução
1915
O Movimento Nova Cultura e o Movimento de Defesa Nacional começaram
1916
Yuan Shikai não conseguiu restaurar a monarquia
1919
O Movimento 4 de Maio eclodiu
1921
O Partido Comunista da China foi fundado
1923
Greve dos ferroviários Pequim-Hankou
1925
Eclodiram cinco massacres e cinco movimentos anti-imperialistas
1926
O Exército Nacional Revolucionário embarca na Expedição do Norte
1927
O Governo Nacional de Nanjing estabeleceu a Revolta de Nanchang
1928
Reunião de Jinggangshan
1931
Incidente de Mukden
1934
Começa a Longa Marcha do Exército Vermelho
1936
Incidente em Xi'an
1937
Incidente na Ponte Marco Polo, Massacre do Exército Japonês em Nanjing
1940
Guerra dos Cem Regimentos
1941
Incidente de Wannan
1947
Lançar um movimento patriótico “anti-fome, anti-guerra civil e anti-perseguição”
história moderna
1949
Estabelecimento da República Popular da China
1950
Voluntários do Povo Chinês vão lutar na Coreia do Norte
1951
Libertação pacífica do Tibete
1952
Abolir completamente o sistema feudal de exploração
1953
O primeiro plano de cinco anos começa
1954
O nascimento da Constituição da República Popular da China
1966
A Revolução Cultural começa
1976
O Movimento 5 de Abril e o fim da Revolução Cultural
1978
Reforma e Abertura
1992
O discurso de Deng Xiaoping, acelerando a reforma e a abertura
1997
Hong Kong regressou à China em 1999, Macau regressou à China
Nono ano. história do mundo
1487-1488
A viagem de Diaz chega à costa sul da África
1492
A viagem de Colombo à América
1497-1498
A viagem de Vasco da Gama à Índia
519-1522
A frota de Magalhães navegou ao redor do mundo
século 16
O estabelecimento do Império Mughal no início da Índia
início do século XVII
A Holanda invadiu a Indonésia, a França e a Grã-Bretanha, e a Holanda começou a saquear colônias na América do Norte
1640
A revolução burguesa britânica começa
1688
Revolução Gloriosa Britânica, a unificação da burguesia e da nova aristocracia
século 17
Grã-Bretanha e França tornaram-se os principais países do comércio de escravos
1689
Pedro I da Rússia iniciou reformas
década de 1860
Começa a revolução industrial britânica
1775-1783
Guerra Revolucionária Norte-Americana
1776
O Congresso Continental emitiu a Declaração de Independência declarando a independência dos Estados Unidos da América
1785
A máquina a vapor aprimorada de Watt entra em uso
1789,7
A revolução burguesa francesa começa
1792,9
A Primeira República Francesa é estabelecida
1793,6-1794,7
Ditadura jacobina francesa
1804
Napoleão proclamou-se imperador e o Primeiro Império Francês começou
1810-1826
Movimento de independência latino-americano contra o domínio colonial espanhol
1836-1848
Cartismo Britânico
1844
Revolta dos Trabalhadores Alemães Sicilianos
1848.2
"O Manifesto Comunista" é publicado
1848
revolução europeia
1853-1856
Guerra da Crimeia
1857-1859
Revolta Nacional Indiana
meados do século 19
Darwin fundou a teoria da evolução biológica
1861
Reforma da servidão russa
1861-1865
guerra civil Americana
1864
A Primeira Internacional é fundada
1868
Começa a Restauração Meiji do Japão
1870-1871
Guerra Franco-Prussiana
Início da década de 1870
Unificação italiana finalmente concluída
1871
A unificação alemã finalmente concluída
1871.3-5
Comuna de Paris
Década de 1870
A segunda revolução industrial começa
1882
A formação da Tríplice Aliança da Alemanha, Itália e Áustria
Final do século 19 e início do século 20
Os principais países capitalistas completam a transição para o imperialismo
Início do século 20
O sistema colonial mundial finalmente tomou forma
1907
A formação final da Entente Anglo-Francesa
1917.11.7
(25 de outubro no calendário russo) Revolução Socialista de Outubro na Rússia
1919.3
A República Soviética Húngara é estabelecida e a Internacional Comunista é estabelecida
1919.1-6
Conferência de Paz de Paris
1921.11-1922.2
conferência de Washington
1922.10
Mussolini chega ao poder na Itália
1922.12
A União Soviética foi fundada
1929-1933
crise econômica mundial capitalista
18/09/1931
O Incidente de 18 de Setembro da invasão da China pelo imperialismo Japonês
19331
Hitler chega ao poder na Alemanha
1933.3
Roosevelt toma posse como presidente dos Estados Unidos e implementa o New Deal
1935
O Sétimo Congresso da Internacional Comunista
1935-1936
O movimento de libertação nacional da Etiópia contra a agressão italiana
1937 7,7
O início da guerra total da China contra o Japão
1938,9
Conferência de Munique
1939,8
Pacto de Não Agressão Soviético-Alemão
1939,9
A eclosão da Segunda Guerra Mundial
1940,6
França rende Batalha da Grã-Bretanha no outono de 1940
1940,9
Foi assinado o Tratado da Tríplice Aliança entre Alemanha, Itália e Japão
1941.6
A guerra soviético-alemã estourou
1941.12
A eclosão da Guerra do Pacífico
1941
Carta Atlântica de Outono
1942
A antiga "Declaração das Nações Unidas" formou uma aliança antifascista
1942-1942.6
Batalha de Midway
1942,7-1943,2
Batalha de Stalingrado
194311-12
União Soviética, EUA e Reino Unido realizam reunião em Teerã
1944,6
Tropas americanas e britânicas desembarcaram na Normandia, abrindo o segundo campo de batalha na Europa
1945.2
União Soviética, Estados Unidos e Grã-Bretanha realizam a Conferência de Yalta
1945.5.8
Alemanha assina rendição incondicional
1945.9.2
A União Soviética, os Estados Unidos e a Grã-Bretanha realizaram a Conferência de Potsdam e o Japão assinou um documento de rendição incondicional
Décadas de 1940 e 1950
A terceira revolução tecnológica começa
1945.10
Nações Unidas estabelecidas
1947
Os Estados Unidos propuseram a Doutrina Truman de divisão da Índia e do Paquistão, independência da Índia e do Paquistão
1948
Israel é estabelecido, irrompe a primeira guerra no Médio Oriente e os Estados Unidos começam a implementar o Plano Marshall
1949
Organização do Tratado do Atlântico Norte estabelecida
1949.10.1
A República Popular da China foi criada
1950-1953
Invasão dos EUA na Coreia
Início dos anos 1950 ao início dos anos 1970
A idade de ouro na história do desenvolvimento econômico capitalista
1955
A Conferência de Bandung realizada por países asiáticos e africanos estabeleceu o Pacto de Varsóvia
1960
17 países da África tornaram-se independentes e este ano foi chamado de "Ano da Independência Africana"
início dos anos 1960
A formação do Movimento Não-Alinhado
Década de 1960, 1973
A Guerra de Agressão dos EUA no Vietname nas décadas de 1960 e 77 do século XX é um país e região com rápido desenvolvimento económico na Ásia.
1967
A Comunidade Europeia é estabelecida
1971
O status legal da China nas Nações Unidas foi restaurado
1972.2
O presidente dos EUA, Richard Nixon, visita a China e o Comunicado de Xangai é publicado
1979
O presidente dos EUA, Richard Nixon, visita a China e o Comunicado de Xangai é publicado
final da década de 1980
Mudanças dramáticas na Europa Oriental
1991
desintegração da união soviética
1992
Formada a Área de Livre Comércio da América do Norte
1993
Formada a Área de Livre Comércio da América do Norte