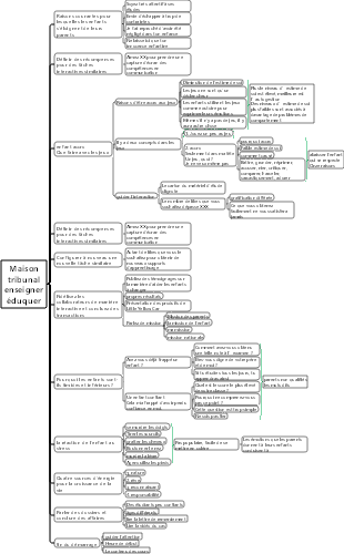
Galerie de cartes mentales Carte mentale de notes de lecture intensive La psychologie de la procrastination
Il s'agit d'une carte mentale de notes de lecture intensive sur « La psychologie de la procrastination », qui fournit une interprétation et une réinterprétation approfondies de « La psychologie de la procrastination ».
Modifié à 2023-12-06 16:54:05Cent ans de solitude est le chef-d'œuvre de Gabriel Garcia Marquez. La lecture de ce livre commence par l'analyse des relations entre les personnages, qui se concentre sur la famille Buendía et raconte l'histoire de la prospérité et du déclin de la famille, de ses relations internes et de ses luttes politiques, de son métissage et de sa renaissance au cours d'une centaine d'années.
Cent ans de solitude est le chef-d'œuvre de Gabriel Garcia Marquez. La lecture de ce livre commence par l'analyse des relations entre les personnages, qui se concentre sur la famille Buendía et raconte l'histoire de la prospérité et du déclin de la famille, de ses relations internes et de ses luttes politiques, de son métissage et de sa renaissance au cours d'une centaine d'années.
La gestion de projet est le processus qui consiste à appliquer des connaissances, des compétences, des outils et des méthodologies spécialisés aux activités du projet afin que celui-ci puisse atteindre ou dépasser les exigences et les attentes fixées dans le cadre de ressources limitées. Ce diagramme fournit une vue d'ensemble des 8 composantes du processus de gestion de projet et peut être utilisé comme modèle générique.
Cent ans de solitude est le chef-d'œuvre de Gabriel Garcia Marquez. La lecture de ce livre commence par l'analyse des relations entre les personnages, qui se concentre sur la famille Buendía et raconte l'histoire de la prospérité et du déclin de la famille, de ses relations internes et de ses luttes politiques, de son métissage et de sa renaissance au cours d'une centaine d'années.
Cent ans de solitude est le chef-d'œuvre de Gabriel Garcia Marquez. La lecture de ce livre commence par l'analyse des relations entre les personnages, qui se concentre sur la famille Buendía et raconte l'histoire de la prospérité et du déclin de la famille, de ses relations internes et de ses luttes politiques, de son métissage et de sa renaissance au cours d'une centaine d'années.
La gestion de projet est le processus qui consiste à appliquer des connaissances, des compétences, des outils et des méthodologies spécialisés aux activités du projet afin que celui-ci puisse atteindre ou dépasser les exigences et les attentes fixées dans le cadre de ressources limitées. Ce diagramme fournit une vue d'ensemble des 8 composantes du processus de gestion de projet et peut être utilisé comme modèle générique.
procrastination psychologie
Procrastination vs comportement
délai de question
Conséquences sur les performances : ennuyeuses
Cycle de procrastination : le confort de soi
Cause profonde de la procrastination : la peur de l’échec
retards d'interrogatoire
La logique de la peur de l’échec est cohérente
Perfectionnisme et surestimation
Excellent en tout
Facile
Faites tout personnellement
Tout a une solution
invincible
Soit le succès, soit l'échec
Les inquiétudes infondées d'une mentalité figée
Deux mentalités
Faire des histoires avec une taupinière
La conversation s'éternise
peur du succès
raisons psychologiques
Je ne suis pas prêt à payer trop cher
Stress excessif et attitude négative
Refuser les engagements et éviter la concurrence
en quête de liberté,
peur de blesser les autres
indigne du succès
Procrastination vs psychologie
Le procrastinateur en difficulté : que faire lorsque vous êtes un perdant
Zone de confort psychologique : peur de la proximité et de l'aliénation
Horloge de procrastination : Savez-vous quelle heure il est ?
Procrastination contre cerveau
Existe-t-il un « gène de la procrastination » dans le monde ?
Comment construire un leadership mondial dans le cerveau
Comment êtes-vous devenu procrastinateur ?
Enquête judiciaire majeure sur les comportements retardateurs
Procrastiner vs Conquérir
Combat Prequel : retarder l'inventaire
Armes de guerre : objectifs clairs et plans réalisables
Méthode de combat A : Apprenez à lire l'heure
Méthode de combat B : Apprenez à « accepter » et à « rejeter »
Méthode de combat C : utilisez votre corps pour réduire la procrastination
Procrastination vs suggestion
Quelques conseils pour les procrastinateurs souffrant de trouble déficitaire de l’attention et de dysfonctionnement exécutif
Gérer avec tact les pressions culturelles qui provoquent la procrastination
Soyez intelligent et sortez du cycle de la procrastination passive
annexe
Annexe 1 : 25 ans de recherche sur les retards
Annexe 2 : Compilation des techniques de gestion de la procrastination
objectif clair
Les objectifs sont spécifiques
Objectif réalisable
Objectif étape par étape
temps de gestion
Transfert autorisé
Temps estimé
défendre le temps
L'action est la clé
Faites-le d'abord et parlez plus tard
Un moment d'effort
Surmonter la résistance
Soyez prêt à affronter les difficultés
utiliser des excuses
Réflexion et motivation
processus de récompense
Faire face à la procrastination