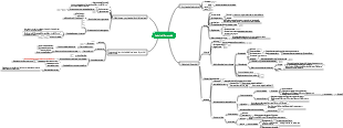
Galleria mappe mentale Calcolo differenziale di funzioni multivariate e sue applicazioni
Calcolo differenziale di funzioni multivariate e sue applicazioni: doppio limite: p (x, y) Quando si avvicina a un certo punto in qualsiasi modo, f (x, y) è infinitamente vicino ad A. Se si avvicina a un certo punto in modi diversi , f(x ,y) tendono a valori diversi, allora la funzione limite non esiste.
Modificato alle 2022-06-15 22:59:07Microbiologia medica, Infezioni batteriche e immunità riassume e organizza i punti di conoscenza per aiutare gli studenti a comprendere e ricordare. Studia in modo più efficiente!
La teoria cinetica dei gas rivela la natura microscopica dei fenomeni termici macroscopici e le leggi dei gas trovando la relazione tra quantità macroscopiche e quantità microscopiche. Dal punto di vista del movimento molecolare, vengono utilizzati metodi statistici per studiare le proprietà macroscopiche e modificare i modelli di movimento termico delle molecole di gas.
Este é um mapa mental sobre uma breve história do tempo. "Uma Breve História do Tempo" é um trabalho científico popular com influência de longo alcance. Ele não apenas introduz os conceitos básicos da cosmologia e da relatividade, mas também discute os buracos negros e a expansão. Do universo. questões científicas de ponta, como inflação e teoria das cordas.
Microbiologia medica, Infezioni batteriche e immunità riassume e organizza i punti di conoscenza per aiutare gli studenti a comprendere e ricordare. Studia in modo più efficiente!
La teoria cinetica dei gas rivela la natura microscopica dei fenomeni termici macroscopici e le leggi dei gas trovando la relazione tra quantità macroscopiche e quantità microscopiche. Dal punto di vista del movimento molecolare, vengono utilizzati metodi statistici per studiare le proprietà macroscopiche e modificare i modelli di movimento termico delle molecole di gas.
Este é um mapa mental sobre uma breve história do tempo. "Uma Breve História do Tempo" é um trabalho científico popular com influência de longo alcance. Ele não apenas introduz os conceitos básicos da cosmologia e da relatividade, mas também discute os buracos negros e a expansão. Do universo. questões científicas de ponta, como inflação e teoria das cordas.
Calcolo differenziale di funzioni multivariate e sue applicazioni
idea principale
Generalizzazione di funzioni da una variabile a due variabili e poi a più variabili
Il modo principale per studiare una funzione binaria è convertirla in una funzione unaria
Alcune proprietà sono diverse, unidirezionali e multidirezionali
concetto di base
Limite e continuità
doppio limite
Quando p (x, y) si avvicina in qualche modo ad un certo punto, f (x, y) è infinitamente vicino ad A
Avvicinandosi ad un certo punto in modi diversi, f(x,y) tende a valori diversi, quindi la funzione limite non esiste
L'operazione di limite è simile alla funzione a una variabile. La dimostrazione non esiste. Basta trovare un esempio.
continuità
Il limite esiste ed è uguale al valore della funzione
Tutte le funzioni elementari di più variabili sono continue nel loro dominio.
Proprietà delle funzioni continue su regioni chiuse e limitate
Teorema del valore massimo
Teorema del valore intermedio
La funzione è limitata
Corollario al Teorema del Valore Intermedio
Derivata parziale
Trova la derivata parziale di quale variabile e tratta le altre variabili come costanti
L'essenza è la derivazione di una funzione ad una variabile
Significato geometrico: la pendenza della tangente all'asse variabile indipendente in questo punto all'intersezione della superficie e del piano costante
differenziabilità
definizione
delta completo
L'incremento totale di una funzione binaria è uguale alla somma degli incrementi parziali
condizione
Condizione necessaria: esistono tutte le derivate parziali
Condizione sufficiente: Ogni derivata parziale di z=f(x,y) è continua nel punto (x,y)
Applicazione: Calcoli approssimativi
Derivata direzionale
z=f(x,y) cambia velocità lungo la direzione l in (x,y)
Collegare
sottoargomento
calcolare
Derivata parziale
livello uno
ad un certo punto continuo
utilizzare la definizione
Trova prima la derivata e poi calcola il valore
Valori di prima generazione e poi derivazione
ad un certo punto di discontinuità
Usa la definizione per trovare
Avanzate
Usa la definizione per trovare
Utilizza la formula di derivazione
funzione composita multivariabile
regola di derivazione
La funzione esterna è differenziabile e la funzione interna è differenziabile (le variabili intermedie sono tutte unarie)
La funzione esterna è differenziabile e la funzione interna ha derivate parziali continue.
Le variabili intermedie sono sia univariate che multivariate
Derivate parziali di ordine superiore
Deviazione pura
derivata parziale mista
Funzione implicita
Come verificare l'esistenza di funzioni implicite
metodo delle formule
Utilizzare entrambi i lati dell'equazione per derivare derivate o derivate parziali rispetto a una variabile contemporaneamente
Sfruttamento dell'invarianza della forma differenziale totale del primo ordine
Derivate di funzioni implicite di sistemi di equazioni
Differenziale totale
giudice
Usa la definizione per trovare la derivata parziale e poi il differenziale totale
Invarianza delle forme differenziali totali del primo ordine
È noto che du=Pdx Qdy e trova u
Significato geometrico del differenziale totale
applicazione
Vettore tangente/piano normale della curva in un determinato punto
Il piano vettoriale/tangente normale della superficie in un determinato punto
Derivate direzionali e gradiente
Se esiste la derivata direzionale lungo l'asse x positivo, a questo punto deve essere uguale alla derivata parziale della funzione rispetto a x
Quando la funzione è differenziabile, la derivata direzionale = fx (x, y) cos α + fy (x, y) cos β
Aumenta più velocemente lungo la direzione del gradiente (il valore massimo della derivata direzionale è pari al modulo del gradiente)
Il significato geometrico del differenziale totale: l'incremento della coordinata verticale di un punto sul piano tangente
Valori estremi di funzioni multivariate
valore estremo incondizionato
Trova punti estremi usando il significato geometrico
Trovare il punto stazionario di due variabili e la derivata parziale del secondo ordine è continua
AC-B²>0 assume il valore estremo, A>0 assume il valore massimo e A<0 assume il valore minimo
AC-B²<0 non assume il valore estremo
AC-B²=0 non può determinare la definizione di regressione o il significato geometrico
valore estremo condizionale
Sostituisci le condizioni
Metodo dei moltiplicatori di Lagrange
Valore massimo della funzione multivariata
Punti stazionari all'interno della regione
Punto massimo sul confine