マインドマップギャラリー 肥満
これは肥満に関するマインドマップです。肥満に関するストーリーに興味がある方は、ぜひこのマインドマップを集めて「いいね!」してください。
これはバクテリアに関するマインドマップであり、その主な内容には、概要、形態、種類、構造、生殖、分布、アプリケーション、および拡張が含まれます。概要は包括的で綿密で、レビュー資料として適しています。
これは、植物の無性生殖に関するマインドマップであり、その主な内容には、概念、胞子の生殖、栄養生殖、組織培養、芽が含まれます。概要は包括的で綿密で、レビュー資料として適しています。
これは、動物の生殖発達に関するマインドマップであり、その主な内容には、昆虫、カエル、鳥、性的生殖、無性生殖が含まれます。概要は包括的で綿密で、レビュー資料として適しています。
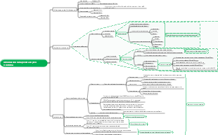
肥満と減量のマインドマップ
第7章 内分泌系 第9節 肥満
肥満
肥満は、正常範囲を超えた体重と体のさまざまな部分に脂肪組織が過剰に蓄積する慢性疾患です。
標準体重範囲を超えている
評価基準としての体格指数 (BMI)
BMI = 体重 (kg) / 身長 (m) の二乗
25歳以上は太りすぎ、30歳以上は肥満
脂肪組織の過剰な蓄積
アンバランスなエネルギー摂取
糖分、脂肪、タンパク質の摂取が身体の必要量を超えている
肥満は先進国に多く見られ、世界的な健康問題となっています。
肥満の危険性
健康リスク
心血管疾患
動脈硬化
心臓病や脳卒中のリスク増加
メタボリック・シンドローム
高血圧
高血糖
高コレステロール
2型糖尿病
寿命を縮める
生活の質に影響を与える
肥満は個人の体力と可動性に影響を与えます
メンタルヘルスの問題
低い自己評価
うつ病または不安症
肥満の原因
ライフスタイル
食生活
脂肪、糖分、塩分を多く含む食べ物の過剰摂取
偏った食事
運動不足
体を動かさない生活
遺伝的要因
家族の歴史
遺伝子変異
環境要因
生活環境
食文化
ファストフード文化の普及
社会的要因
圧力の増加
睡眠不足
生活習慣
内分泌疾患
テストステロンとエストロゲンの異常は肥満の原因となる
甲状腺機能低下症
副腎皮質機能亢進症
肥満の予防と治療
食事の変更
高カロリーの食べ物を減らす
野菜や果物の摂取量を増やす
暴飲暴食を避ける
身体活動を増やす
定期的に運動をしましょう
座りっぱなしの時間を減らす
治療
食欲抑制と脂肪吸収を標的とした薬
医師の指導の下で使用する必要があります
手術
胃バイパス手術または消化管再建手術
BMI 40以上の極度の肥満患者に適しています。
心理療法
患者が正しい食事の概念と精神状態を確立できるよう支援する
肥満が社会に与える影響
社会的コストの増加
医療費
肥満関連疾患の治療費
雇用の機会が減る
イメージと自信に影響を与える
差別する
健康教育の重要性
肥満の予防と治療に関する知識を提供する
健康的なライフスタイルを築くように国民を指導する