Galería de mapas mentales Resumen de reacciones de química orgánica
El resumen de reacciones de química orgánica básica en las universidades comienza principalmente con los productos. Quienes lo descargan pueden anotar los productos y las condiciones de la reacción según sus ideas.
Editado a las 2021-07-06 22:04:18,Este es un mapa mental sobre una breve historia del tiempo. "Una breve historia del tiempo" es una obra de divulgación científica con una influencia de gran alcance. No sólo presenta los conceptos básicos de cosmología y relatividad, sino que también analiza los agujeros negros y la expansión. del universo. temas científicos de vanguardia como la inflación y la teoría de cuerdas.
¿Cuáles son los métodos de fijación de precios para los subcontratos de proyectos bajo el modelo de contratación general EPC? EPC (Ingeniería, Adquisiciones, Construcción) significa que el contratista general es responsable de todo el proceso de diseño, adquisición, construcción e instalación del proyecto, y es responsable de los servicios de operación de prueba.
Los puntos de conocimiento que los ingenieros de Java deben dominar en cada etapa se presentan en detalle y el conocimiento es completo, espero que pueda ser útil para todos.
Este es un mapa mental sobre una breve historia del tiempo. "Una breve historia del tiempo" es una obra de divulgación científica con una influencia de gran alcance. No sólo presenta los conceptos básicos de cosmología y relatividad, sino que también analiza los agujeros negros y la expansión. del universo. temas científicos de vanguardia como la inflación y la teoría de cuerdas.
¿Cuáles son los métodos de fijación de precios para los subcontratos de proyectos bajo el modelo de contratación general EPC? EPC (Ingeniería, Adquisiciones, Construcción) significa que el contratista general es responsable de todo el proceso de diseño, adquisición, construcción e instalación del proyecto, y es responsable de los servicios de operación de prueba.
Los puntos de conocimiento que los ingenieros de Java deben dominar en cada etapa se presentan en detalle y el conocimiento es completo, espero que pueda ser útil para todos.
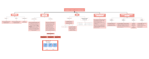
Resumen de reacciones de química orgánica
hidrocarburos saturados
alcanos
reemplazar
☞Hidrocarburos halogenados
reacción de halogenación de radicales libres
C de alilo introduce halógeno
bencilo
Hidrocarburos halogenados
reemplazar
☞Construir CC
Organometálico (Reactivo de formato)
reducción
☞Alcanos
Hidrodeshalogenación catalítica
eliminar
(O-dihalocarbono-)☞Alquenos
Zinc metálico
anión yodo
No hidrocarburos saturados
alcohol
reemplazar
☞Hidrocarburos halogenados
ácido hidrohálico
Cloruro de tionilo
(1) Hay piridina = conversión de configuración
(2) Sin piridina = configuración mantenida
Trihaluro de fósforo
eliminar
Oxidación
☞Aldehídos y cetonas
Ácido crómico: reactivo de Saratt (no afecta a los hidrocarburos insaturados)
Dióxido de manganeso (oxidación selectiva de grupos hidroxilo alílicos)
ácido (O-diol-)periódico
☞ácido carboxílico
Reactivo de ácido crómico-Jones
☞(alcohol terciario-)alqueno
Permanganato de potasio ácido
reducción
(Tiocetal-)☞H
Desulfuración de hidrógeno
Compuesto epoxi
reemplazar
Apertura del anillo en condiciones ácidas.
hidrocarburos insaturados
alquenos
suma
☞Hidrocarburos halogenados
ácido hidrohálico
Otros disolventes (regla de Markovitch)
Disolvente de éter (regla anti-Markovsky)
Halógeno (-o-dihalocarbono)
☞O-halohidrina
ácido hipohaloso
☞Alcohol
y bonificación de agua (regla de Markov, con reordenamientos)
Método de hidratación indirecta de olefinas: ácido sulfúrico de alta concentración (-éster de sulfato de hidrógeno-alcohol)
Reacción de hidroximercurilación-demercurio (regla de Markovsky, sin reordenamiento)
Reacción de hidroboración-oxidación (regla anti-Markovsky, sin reordenamiento)
☞éter
adición de alcohol
☞Ciclopropano
carabina
(Dieno conjugado—)☞Compuestos de ciclohexeno
Reacción de Diels-Alder
eliminar
(Etileno-)☞Alquinos
amida de sodio
Butillitio, fenillitio
reducción
☞C-C
Hidrogenación catalítica
Oxidación
☞Aldehídos, cetonas, ácidos carboxílicos (HCOOH☞CO2)
permanganato de potasio
ozono
(1)【-Aldehídos y Cetonas】
(2)【-Cetona y ácido carboxílico】
☞Compuesto epoxi
peroxiácido
alquinos
suma
☞Halogenuros
Ácido halogenado (☞Compuesto hidrodihalogenado)
Halógeno (adición trans)
☞Cetonas
Reacción de hidratación (enol = cetona)
Reacción de hidroboración-oxidación.
reemplazar
☞Construir CC
Éster de sulfonato
Hidrocarburos halogenados
reducción
☞C-C
Hidrogenación catalítica
☞C=C【cis olefina】
Hidrogenación catalítica ☞olefinas cis
Reducción de electrones y protones ☞ trans alquenos
Oxidación
☞Ácido carboxílico (HCOOH☞CO2)
permanganato de potasio
ozono
compuestos cíclicos
reducción
☞Bucle abierto
Reacción de apertura de anillo de hidrogenación catalítica.
Oxidación
(Con doble enlace carbono-carbono) ☞diol cis-ftálico
permanganato de potasio
Tetroxido de osmio
benceno
reemplazar
sustitución electrófila
Reacción de halogenación
reacción nitro
Reacción de sulfonación
Alquilación de Fokker
Acilación de Fokker
sustitución nucleofílica
reducción
Oxidación
☞Metilbenceno
permanganato de potasio
☞α-carbono cuaternario
permanganato de potasio
Fenol-quinona
Oxidación
sal fresca
reducción
agente reductor de metales
hidrocarburos aromáticos policíclicos
reemplazar
Compuestos heterocíclicos aromáticos
reemplazar
No hidrocarburos insaturados
aldehídos y cetonas
Oxidación
(Ceto-)☞éster, lactona cíclica
Peroxiácido: oxidación de Baeyer-Villiger
(aldehído-)☞ácido carboxílico
Peroxiácido: oxidación de Baeyer-Villiger
reducción
☞Alcohol
Reducción negativa de hidrógeno de compuestos metálicos.
Reducción electrón-protón
(aldehído ☞ alcohol primario)
(Keto☞Panalcol)
(carbonil-)☞metileno
Método de reducción de Clammensen
...Método de reducción de Huang Minglong
suma
☞Hidrato/glicol
y agua
☞Hemiacetal hemiketal acetal cetal
y alcohol
☞Compuestos de imina
amina primaria
Derivados de angie
☞Enamina
amina secundaria
☞Tiocetal tiacetal
y tioles
☞α-Hidroxicianuro
anión cianuro
☞Alcohol propargílico
anión alquinilo
☞Alcohol
Reactivos organometálicos
☞Alquenos
Reactivo de fosfolida
☞β-hidroxialdehídos y cetonas
adición de aldol
☞aldehídos y cetonas αβ-insaturados
Condensación aldólica
☞β-carbonilcetona
Reacción de acilación de cetonas
reemplazar
☞Aldehídos y cetonas α-halogenados
Catálisis básica: reacción de haloformo, reacción de yodoformo.
catálisis ácida
☞Aldehídos y cetonas α-alquilados
Base fuerte Hidrocarburo halogenado
Hidrocarburo halogenado de amina
Ácidos carboxílicos y sus derivados.
ácido carboxílico
reducción
☞Alcohol
Reducción negativa de hidrógeno de compuestos metálicos.
eliminar
☞Dióxido de carbono Alcanos
(calefacción)
reemplazar
☞Éster
y alcohol
☞amida
y aminas, amoníaco
☞Cloruro de ácido
Cloruro de tionilo
Tricloruro de fósforo
Pentacloruro de fósforo
☞Anhídrido ácido
Pérdida de agua de ácido carboxílico.
ácido α-halocarboxílico
Reacción de halogenación
carboxilato
reducción
☞Alcohol
Reducción negativa con hidrógeno de compuestos metálicos [dos alcoholes]
suma
☞Alcohol
reactivo de formato
☞Cetonas
Reactivos de gran volumen Baja temperatura
Reactivo de cobre y litio orgánico.
☞éster β-carbonílico
reacción de claisen
Condensación de Dieckmann (intramolecular)
reemplazar
☞ácido carboxílico
hidrólisis
☞Éster
y alcohol (intercambio de ésteres)
☞amida
y aminas, amoníaco
haluro de ácido
suma
☞Alcohol
reactivo de formato
☞Cetonas
Reactivos de gran volumen Baja temperatura
Reactivo de cobre y litio orgánico.
reducción
☞Aldehído
Hidrogenación catalítica-reducción de Rosenmund
Reducción negativa de hidrógeno de compuestos metálicos [gran volumen y baja actividad]
☞Alcohol
Hidrogenación catalítica
Reducción negativa de hidrógeno de compuestos metálicos.
reemplazar
☞ácido carboxílico
hidrólisis
☞Éster
y alcohol
☞amida
y aminas, amoníaco
☞Anhídrido ácido
Sal sódica de hidroxiácido
Anhídrido
reemplazar
☞ácido carboxílico
hidrólisis
☞Éster
y alcohol
☞amida
y aminas, amoníaco
Amida
reducción
☞(amidacarbonil)-metileno
Reducción negativa de hidrógeno de compuestos metálicos.
reemplazar
☞ácido carboxílico
hidrólisis
☞Éster
y alcohol
☞amida
Con aminas y amoniaco (intercambio)
Compuestos que contienen N
nitro
reducción
☞Amina
Hidrogenación catalítica (especialmente síntesis de aminas aromáticas)
Compuestos de amina
Aminas aromáticas
Oxidación
☞Quinona
Ácido cromico
yo mismo
reducción
☞Amina secundaria
Hidrogenación catalítica
amina
Oxidación
☞(Amina secundaria-)hidroxilamina
peróxido de hidrógeno
☞óxido de (amina-)amina terciaria
peróxido de hidrógeno
peroxiácido
Óxido de amina terciaria
eliminar
☞(menos sustituyente) alquenos
respuesta de eliminación de afrontamiento
cianuro
reducción
☞Aminas primarias
Hidrogenación catalítica
suma
☞Sal imina
reactivo de formato
Sal aromática de diazonio
Preparación de aminas aromáticas.
Reacción de diazotización de aminas primarias aromáticas.
Reacciones de las sales aromáticas de diazonio.
reemplazar
hidrólisis
reducción
acoplamiento