Galleria mappe mentale Il Gruppo: Struttura, Leadership e Dinamiche Sociali

Il Gruppo: Struttura, Leadership e Dinamiche Sociali

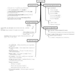
Questo diagramma, creato con EdrawMind, analizza la natura dei gruppi, enfatizzando come le persone interagiscano in base a aspettative condivise. Viene esaminato il concetto di leadership, che può essere carismatica o istituzionale, e i vari stili (democratiche, autoritarie, permissive). Sono discussi i tipi di gruppi (primari, secondari, appartenenza, riferimento, ecc.) e le loro caratteristiche. Il diagramma esplora anche dinamiche come l'autocentrato, l'eterocentrato e l'apprendimento cooperativo, offrendo una panoramica completa delle complesse interazioni all'interno dei gruppi sociali.

Modificato alle 2025-02-14 11:30:38
Massimo
Massimo

Il Gruppo: Struttura, Leadership e Dinamiche Sociali

Massimo
Massimo
  • Consigliato per te
  • Profilo