Galleria mappe mentale Desktop Publishing: Computer, Cose, a Cosa Servono e Storia

Desktop Publishing: Computer, Cose, a Cosa Servono e Storia

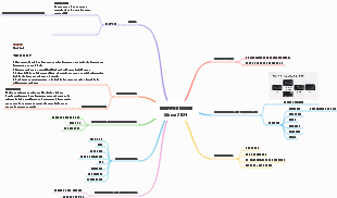
Questo diagramma, creato con EdrawMind, esplora il Desktop Publishing (DTP), che utilizza computer, software e hardware per combinare testo e grafica. Il computer, composto da hardware (sistemi, contenuti, unità di memoria) e software (sistemi operativi, applicazioni), è l'elemento centrale. Le cose includono procedure, tecniche di creazione, impaginazione e produzione di prodotti editoriali. Il DTP serve per raccogliere e impaginare contenuti con testi, immagini bitmap e vettoriali. La storia inizia nel 1985 su piattaforma Apple, con software come PageMaker e PostScript per la descrizione delle pagine.

Modificato alle 2025-11-09 01:34:29
  • Consigliato per te
  • Profilo