Галерея диаграмм связей «Физическая подготовка для групповых проектов» Рекомендации к прочтению
Обмен физической подготовкой для групповых проектов «Пятый класс Тянь Лонг Ба Бу»! Эта интеллектуальная карта суммирует все элементы, такие как специализация и тренировочный эффект физической подготовки, оценка физиологических и конкурентных способностей и т. д. Она предоставляется бесплатно большинству любителей спорта и фитнеса!
Отредактировано в 2019-03-20 07:51:20Cent ans de solitude est le chef-d'œuvre de Gabriel Garcia Marquez. La lecture de ce livre commence par l'analyse des relations entre les personnages, qui se concentre sur la famille Buendía et raconte l'histoire de la prospérité et du déclin de la famille, de ses relations internes et de ses luttes politiques, de son métissage et de sa renaissance au cours d'une centaine d'années.
Cent ans de solitude est le chef-d'œuvre de Gabriel Garcia Marquez. La lecture de ce livre commence par l'analyse des relations entre les personnages, qui se concentre sur la famille Buendía et raconte l'histoire de la prospérité et du déclin de la famille, de ses relations internes et de ses luttes politiques, de son métissage et de sa renaissance au cours d'une centaine d'années.
La gestion de projet est le processus qui consiste à appliquer des connaissances, des compétences, des outils et des méthodologies spécialisés aux activités du projet afin que celui-ci puisse atteindre ou dépasser les exigences et les attentes fixées dans le cadre de ressources limitées. Ce diagramme fournit une vue d'ensemble des 8 composantes du processus de gestion de projet et peut être utilisé comme modèle générique.
Cent ans de solitude est le chef-d'œuvre de Gabriel Garcia Marquez. La lecture de ce livre commence par l'analyse des relations entre les personnages, qui se concentre sur la famille Buendía et raconte l'histoire de la prospérité et du déclin de la famille, de ses relations internes et de ses luttes politiques, de son métissage et de sa renaissance au cours d'une centaine d'années.
Cent ans de solitude est le chef-d'œuvre de Gabriel Garcia Marquez. La lecture de ce livre commence par l'analyse des relations entre les personnages, qui se concentre sur la famille Buendía et raconte l'histoire de la prospérité et du déclin de la famille, de ses relations internes et de ses luttes politiques, de son métissage et de sa renaissance au cours d'une centaine d'années.
La gestion de projet est le processus qui consiste à appliquer des connaissances, des compétences, des outils et des méthodologies spécialisés aux activités du projet afin que celui-ci puisse atteindre ou dépasser les exigences et les attentes fixées dans le cadre de ressources limitées. Ce diagramme fournit une vue d'ensemble des 8 composantes du processus de gestion de projet et peut être utilisé comme modèle générique.
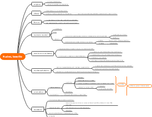
«Пятая форма Тянь Лонг Ба Бу» «Физическая подготовка для групповых проектов»
Эффекты специализации и обучения
принцип экспертизы
Реакция тренировки, вызванная определенным режимом тренировки, связана с Существует прямая связь между физиологическими факторами, реагирующими на конкретный тренировочный стресс.
Перенос тренировочных эффектов
В какой степени тренировочный эффект сохраняется на соревнованиях? Это зависит от того, насколько хорошо тренировка может воспроизвести ограничения, связанные с соревнованием.
Оценка физиологических и спортивных способностей
оценка прочности
максимум силы
Оценка изометрической силы
Оценка изокинетической силы
Оценка изоинерционной силы
Оценка эксцентричной силы
То есть максимальная сила в течение 3-х секундного противостояния в пределах всего диапазона эксцентрического движения.
Оценка силы и выносливости
Оценивается по количеству повторений при субмаксимальной нагрузке.
«Скорость-сила» или оценка взрывоопасности
Изокинетический динамометр
тест скорости роста силы
Изоинерционная оценка выходной мощности P (мощность) = сила (масса штанги × ускорение) × скорость.
Оценка максимальной выходной мощности нагрузок
тест на приседание с прыжком
Тест на максимальное повторение олимпийских упражнений
Оценка вертикального прыжка
Тест на горизонтальный прыжок
Оценить реакции (циклы скорость-сила и сокращение длины)
Оценка показателей выносливости
Лабораторная оценка
Выездное тестирование сердечно-легочной функции
Дополнительные испытания наземного хода
Тест многоуровневого обратного бега на 20 м.
ЙО-ЙО прерывистый тест
30-15 Прерывистый фитнес-тест
Процедуры спортивного тестирования
Тестирование с субмаксимальной нагрузкой для определения уровня выносливости
Оценка экономики бега или эффективности труда
Оценка способности перерабатывать лактат
страна молочной кислоты
Оценка максимального лактатного гомеостаза
Полевые эксперименты по анаэробной способности
Повторный тест на способность к спринту стр. 29
Оценка составляющей скорости
Оценка возможностей линейного ускорения
Оценка скорости движения по прямой
Тест чувствительности
Тест на способность менять направление
тест на скорость реакции
Тест на баланс и устойчивость
Баланс и устойчивость на одной ноге
статический постуральный баланс
динамический постуральный баланс
динамическая устойчивость
Пояснично-крестцовый отдел — основная стабильность таза.
Скрининг опорно-двигательного аппарата и двигательного аппарата
ФМС
функциональные и нервно-мышечные
функциональная тренировка
Выносливость необходима для групповых проектов Физиологические и нервно-мышечные основы
Способность к повторному спринту
анаэробная способность
аэробная способность
максимальная скорость
Буферная способность мышц
Экономика бега и нервно-мышечные факторы стр.56
Соответствующие факторы, определяющие тренировочную адаптацию
ферментная адаптация
Поставка и ремонт энергетической матрицы
Способность очищать и буферизовать метаболиты
Периферические адаптации, поддерживающие оксигенацию мышц
Аэробная способность и максимальная скорость поглощения кислорода
нервно-мышечная адаптация
Разработать стратегии обучения для различных функций
высокоинтенсивные тренировки
интервальная тренировка высокой интенсивности
Повторная спринтерская тренировка
Интервальный бег с персонализированной системой MAS (30 секунд работы; 15 секунд отдыха) (15 секунд работы; 30 секунд отдыха)
Методы тактической функциональной тренировки
Методы технической функциональной тренировки
Методы тренировки навыков для небольших полевых соревнований
Приложение: При выборе методов тренировок и планировании интенсивности тренировок, объема тренировок, соотношения времени и отдыха и т.д. Параметры должны соответствовать внутреннему и последовательному ходу проекта.
нервно-мышечная тренировка
Соотношение рисков травм колена у мужчин и женщин
1:2~10
Потому что: Женщины не получают пользы от «периода быстрого нервно-мышечного созревания». Напротив, контроль нижних конечностей оказывается недостаточным (в период полового созревания).
Оцените способность сохранять равновесие
статический стабильный постуральный баланс
: Способность удерживать центр тяжести тела на статичном основании и фиксированной опорной поверхности.
динамический постуральный баланс
: Способность сохранять центр тяжести на фиксированной опоре во время упражнений.
динамическая устойчивость
: Способность сохранять равновесие при переходе от движения к позе покоя.
Нервно-мышечная тренировка для постурального контроля и баланса
тренировка статического баланса
Факторы разделения: зрение; слух; вестибулярная система и т. д.
тренировка динамического баланса
Выполняйте движения на устойчивой поверхности.
Практика балансировки на неустойчивой поверхности.
тренировка динамической устойчивости
Тренировка стиля приземления и торможения для подготовки к соревнованиям
Он также может упасть на неустойчивую плоскость.
Нервно-мышечная тренировка позволяет достичь
: Устранить известные факторы риска травм в спортивной механике.
:Улучшить эффективность движений и конкурентоспособность.
Сила, мощь, скорость и ловкость
сила
Преимущества силовых тренировок для спортсменов групповых видов спорта
Снизить риск получения травм (Повышает устойчивость к нервно-мышечной усталости, которая может легко привести к травме)
Улучшите показатели выносливости (Любое улучшение аэробных или анаэробных параметров потенциально может улучшить выносливость)
Достижения в моделях силовой тренировки: континуум специализации стр. 79
общее развитие силы
Переходный режим силовой тренировки
Передача эффектов силовой тренировки
предложения по обучению
Внедрить упражнения с односторонней опорой и сопротивлением, чередование упражнений на верхние конечности и упражнения на одностороннюю смену конечностей.
Подход к нервно-мышечной тренировке, который фокусируется на качестве движений, а не просто на увеличении нагрузки.
взрывная сила
Факторы, влияющие на взрывные характеристики
максимальная динамическая сила
скорость роста силы
высокая прочность
Возможность растягивания-сокращения цикла
Нервно-мышечные навыки и координация
Разработайте модели взрывных тренировок.
Модель олимпийской тренировки по поднятию тяжестей может способствовать улучшению концентрических сокращений и взрывной силы. И добиться максимальной взрывной эффективности при большем внешнем сопротивлении.
Тренировка с сопротивлением снаряду позволяет увеличить выходную мощность концентрических сокращений. Частично это связано с тренировочными адаптациями, которые происходят во время фазы эксцентрического сокращения.
Пики мощности «тела спортсмена» и «штанги тела спортсмена» во время приседаний со штангой Пиковая мощность этой системы также значительно выше, чем эффект, полученный при чистой тренировке со штангой с нагрузкой 0% ~ 80% 1ПМ.
Суперизометрическая тренировка может способствовать улучшению как медленных циклов удлинения-сокращения, так и быстрых циклов удлинения-сокращения. Суперизометрические тренировки можно использовать для тренировки узкоспециализированных моделей движений. Это облегчает передачу тренировочного воздействия как в горизонтальном, так и в разнонаправленном направлении.
Режим тренировки координации предоставляет возможности для бросков и ударов. Такие спортивные приемы являются средством развития специализированных взрывных способностей.
скорость
Факторы, влияющие на развитие скорости
Сила и скорость – методы силовых тренировок (Силовая тренировка мышц бедра, колена и голеностопного сустава)
Специальная тренировка для суперизометрического спринтерского бега (Возможности медленного и быстрого цикла удлинения-укорочения)
Модель тренировки координации сопротивления (бег с повышенным сопротивлением и бег с весовой нагрузкой)
Специальное развитие скорости
Ускорительная стадия развития скорости (Механика движения и кинезиология стр.121)
развитие максимальной скорости (Увеличьте силу реакции с землей и ограничьте время контакта с землей)
режим обучения
супер изометрическая тренировка
нервно-мышечный
ускоренное обучение
мышечная координация
чувствительность
Факторы, влияющие на развитие чувствительности
Трансферное обучение для развития ловкости
Развитие моторики изменения направления. (конкретное изменение направления обучения)
Сила и скорость — режим силовой тренировки (Односторонняя силовая тренировка в сагиттальной плоскости и суперизометрические упражнения)
Постуральный контроль и устойчивость тела (пояснично-крестцово-тазовая стабильность и тренировка нервно-мышечного контроля)
режим обучения
контроль осанки
нервно-мышечные навыки
боковое ускорение
замедлять
способность силы реакции
Восприятие (реакции на стимулы и факторы принятия решения)
Стабильность пояснично-крестцового отдела таза и Факторы риска травм и профилактика травм
Стабильность пояснично-крестцового отдела таза
Ключевые элементы стабильности позвоночника, таза и бедра
Поражение верхних конечностей
Схема движения туловища и конечностей.
Внутренние и внешние нагрузки, которые испытывают спортсмены
Поза тела, особенно при нагрузке
Комплексный подход к тренировке корпуса
Нервно-мышечная тренировка для стабилизации осанки тела
Базовая тренировка с низким порогом
Постуральный контроль и проприоцептивная тренировка
Тренировка пояснично-крестцово-тазовой силы и стабильности с большими нагрузками
Тренировка вращения
упражнения для укрепления бедер
Режим тренировки с односторонним сопротивлением
Режим тренировки ротационной устойчивости
Статические упражнения по стабилизации туловища.
Факторы риска травм
Внутренние факторы
Пол Старые травмы Слабость суставов Гибкость мышц Дисбаланс между силой и гибкостью
Внешний фактор
Окружающая среда Ошибки в разработке и реализации программ тренировок Спортивное оборудование
Основные травмы: голеностопный сустав, колено, поясница, подколенное сухожилие, плечевой сустав.
Универсальные методы профилактики травматизма
Включите все части мышечной цепи нижних конечностей.
Увеличивает мышечную силу и корректирует силовой дисбаланс, тем самым повышая механическую стабильность суставов.
Улучшенный контроль проприоцепции и нервно-мышечная тренировка для обеспечения стабильности функций организма.
Устраните зажатость и дисбаланс в подвижности и гибкости мышц с помощью целенаправленных тренировок на гибкость.
Организация периодического обучения и Физическая подготовка юных спортсменов
Организация тренировочных циклов
Переменные обучения стр. 192
периодический план периодический график
Перенос тренировочных эффектов. Периодический план интенсивности, объема и содержания тренировок.
Планирование периода обучения стр.194
Периодическое расположение
линейный периодический график
график единичного цикла
Организация цикла колебаний
Дозировка в середине цикла
Практическое применение сезонного цикла
вне сезона
перед сезоном
В сезоне
Недельный малый цикл стр.204
Резюме: лучший подход – это стратегическое объединение подходов.
Физическая подготовка юных спортсменов
нервно-мышечный взрыв
У мужчин этот период сопровождается ростом конечностей и доброкачественными изменениями строения тела.
Это явление не встречается у женщин. Вместо этого стабильность нижних конечностей снижается из-за роста (травма передней крестообразной связки).
Препубертатный период: период до появления признаков, обозначающих начало полового созревания с.224
Ранний подростковый возраст: период от начала подросткового возраста до пика роста роста стр.227
Подростковый возраст: период после пика роста и вступления во взрослую жизнь стр.229
Приложение: Подготовка юных спортсменов в коллективных соревнованиях должна быть ориентирована на сбалансированное физическое развитие. и формирование основных конкурентных способностей только тогда, когда эти приоритеты достигнуты и организм начинает созревать, Только тогда фокус обучения может постепенно сместиться на специализированную подготовку и подготовку по конкретной должности.