Галерея диаграмм связей Чистая прибыль 2 млн. евро 2026

Чистая прибыль 2 млн. евро 2026

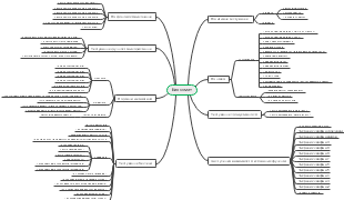
Эта диаграмма, созданная с помощью EdrawMind, описывает план достижения чистой прибыли в 2 млн. евро к 2026 году. Она включает в себя экономию затрат на стройку (420k), экономию проектирования и смету (588k), и общую сумму 1.2 млн. чистой прибыли. Диаграмма детализирует мармулев (снижение стоимости в процессе создания проекта и осмечивания), олег (снижение затрат на стройку), марк (достигнутая застраиваемая нетто 3000 м2 = чистая прибыль = 12 млн. * 10% доходности = 1.2 млн), яна (поиск инвесторов, привлечение 10 млн. евро за 2025 год), и яна (отлаженные процессы в компании, как следствие сокращение издержек на офис на 10%).

Отредактировано в 2025-02-14 05:43:47
  • Рекомендовано вам
  • Структура