1.進到有知名度的大公司(員工人數50人以上)2.當一個有創意的小編,成為在討論社群行銷時,人家會舉的例子(如:ikea、netflix、蝦皮等)3.下班後有時間進修學習、培養興趣進修學習:上課、閱讀書籍、考取證照(行銷相關)培養興趣:唱歌、寫食記、剪輯影片、練習攝影、舞蹈
社群行銷 / 行銷企劃 / 市場行銷 / 數據分析 / 製圖能力 / 熟悉剪輯軟體 / 電話及文字客服 / 活動執行(時程規劃及隨機應變能力) / 文案能力
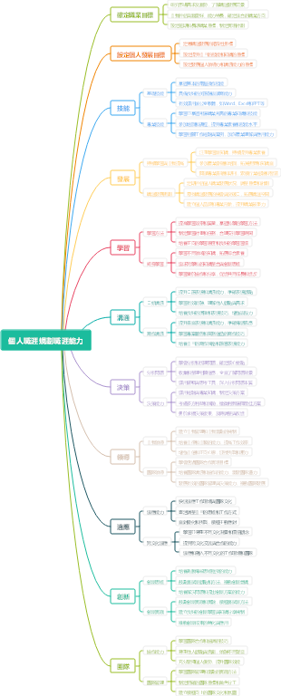
溝通表達、團隊合作、問題解決、自我管理、組織管理能力、學習探究、資料分析及應用、創新、容挫力
1.資深行銷企劃 / 顧問(月薪4萬5以上)2.為自己的副業鋪路(自立品牌當老闆)
不想在保健食品產業,想嘗試其他產業的行銷。如:藝文、教學、空間設計等。
換取更好的生活品質如:健康的身體、良好的生活環境、下一代想學才藝就可以去學(無經濟壓力)、可以做自己有興趣做的事
1.工作超時超量且薪水不如預期2.工作上(我或同事)得不到應有的尊重3.工作危害到身體健康4.工作項目偏離興趣或發展遠景
綜合評估所有狀況,壓力大時找活動讓自己放鬆、休息,或找身邊前輩討論,如果產業前景或領導人風氣持續讓員工士氣低落,也會考慮換一個工作環境。
隨時收集有創意的行銷點子,將來可以往有相同興趣或想法的公司投履歷。
有稍微跟前輩聊過職涯規劃,前輩建議去更好的地方發展
1.在行銷領域熟悉5年以上,從事各種面向的行銷工作(接受工作輪調)如:社群行銷、行銷企劃、活動執行、整合行銷專員2.長期發想社群應用創意,除了累積日常工作實戰經驗,假日也閱讀行銷相關書籍、考取證照
相關書籍如:解決問題的商業框架圖鑑、網路行銷:智慧商務時代、掌握社群行銷 | 引爆網路原子彈
相關證照如:Google Analytics、Google Ads、 Google retargeting
為了創業打算,必須培養、挖掘自己的第二興趣及專長(有遠景有收入)
如:平日下班去上美甲課程、學舞蹈、學設計等。