마인드 맵 갤러리 프로젝트 이해관계자 관리 전략 프레임워크 템플릿
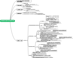
Wondershare Mind Map이 그린 이 프로젝트 이해관계자 관리 전략 프레임워크 템플릿은 프로젝트 관리의 모든 당사자 간의 관계를 조정하기 위한 실용적인 가이드입니다. 템플릿의 전체적인 구조가 명확하며, 이해관계자 관리의 핵심 내용을 간결하고 명료한 레이아웃으로 제시하고 있습니다. 이는 자원 보증 사분면과 의사소통 계획이라는 두 가지 주요 섹션을 중심으로 진행됩니다. 자원보장사분면은 이해관계자의 힘/영향력, 관심도/관심도에 따라 분류되며, 높은 힘과 높은 관심을 가지고 이해관계자를 긴밀히 관리하고, 문제 해결을 위해 적극적으로 협력하는 등 다양한 이해관계자 유형에 맞는 관리 전략을 개발합니다. 커뮤니케이션 계획 섹션에서는 시기적절하고 정확한 정보 전송을 보장하기 위해 다양한 이해관계자와의 정보 교환 방법을 자세히 설명하고 정보 요구 사항, 커뮤니케이션 채널, 빈도, 소유자 및 형식을 명확히 합니다. 이 템플릿은 모든 유형의 프로젝트에 적합하며 관리자가 이해관계자를 종합적으로 식별 및 관리하고 이해관계자 만족도를 향상시키며 원활한 프로젝트 진행을 촉진하고 프로젝트 목표를 달성하는 데 도움이 될 수 있습니다.
2026-03-09 17:22:33에 편집됨에드로 마인드(Edraw Mind)로 구조화한 ‘외부 감사 조정 주간 회의 및 데이터 제출 계획’은 회의 준비, 회의 의제, 데이터 제출 관리, 회의 후 추적의 4단계로 구성된 통합 실행 프레임워크이다. 회의 준비 단계에서는 참가자에게 달력 초대장을 발송하고, 감사팀의 참석을 확인하며, 지난주 미해결 이슈와 데이터 요청 현황을 검토하고, 회의실과 영상 링크를 준비하며 회의록 작성자를 지정한다. 회의 의제 단계에서는 진행 상황을 동기화하고, 감사팀의 주간 초점을 공유하며, 모호한 데이터 요청을 명확히 하고, 지연 위험 항목을 식별하여 감사 일정에 미치는 영향을 평가하며, 다음 주요 마감일과 특별 요청을 할당한다. 데이터 제출 관리 단계에서는 감사 영역별 데이터 목록을 정리하고, 각 항목별 담당자와 초기 응답 시간, 최종 제출 마감일을 설정하며, 파일명 규칙과 데이터 익명화 규칙을 준수하고, 진행 상태를 주간 단위로 업데이트한다. 회의 후 추적 단계에서는 결정사항과 행동 항목을 배포하고, 행동 계획 추적기를 업데이트하며, 주요 차단 요소를 관리자에게 보고하고 필요한 추가 지원을 요청한다. 에드로 마인드맵은 이러한 각 단계별 작업 항목, 담당자, 일정을 시각적 노드로 연결하여 팀 내 실시간 정보 공유와 체계적인 감사 조정 관리를 지원한다.
본 템플릿은 편집 블로거 템플릿 데이터 리뷰 대시보드를 체계화한 마인드맵입니다. 템플릿 성과를 시각화하고 의사결정을 지원하는 도구로, 사용량, 다운로드, 수익을 분석하여 성장 요인을 도출합니다. 대시보드의 핵심 질문은 다음과 같습니다. 어떤 플랫폼에서 성장이 발생했는가? 어떤 템플릿 유형이 주효했는가? 수익의 변동 요인은 무엇인가? 이용자는 편집 블로거 운영자, 템플릿 제작자, 제휴 담당자로 구성됩니다. 데이터는 최근 30일 기준으로 설정하며, 플랫폼 정의(예: YouTube Shorts, TikTok, Instagram Reels)와 템플릿 유형 분류(인트로, 트랜지션, 타이포그래피, 음악, 스티커, 특수 효과)를 통해 KPI를 정의합니다. 주요 KPI로는 총 다운로드 수(플랫폼별/유형별), 신규 다운로드 수(전일 대비/전주 대비), 템플릿당 평균 다운로드 수, 활성 템플릿 수(최근 30일 1회 이상 다운로드), 다운로드 전환율(조회수 대비), 총 수익 및 수익 증감률, 템플릿당 평균 수익, 플랫폼별 수익 비중, 유형별 수익 비중을 설정합니다. 플랫폼별 성과 분석에서는 각 플랫폼의 총 다운로드 수와 증감률을 막대 그래프로 비교합니다. “TikTok은 전월 대비 40% 성장, Instagram Reels는 10% 성장, YouTube Shorts는 5% 감소” 같은 인사이트를 도출하고, 성장 원인(예: TikTok의 특정 템플릿이 바이럴됨)과 감소 원인(예: YouTube Shorts의 알고리즘 변경)을 분석합니다. 또한 플랫폼별 사용자 특성(연령대, 성별, 국가)과 다운로드 시간대를 비교하여 플랫폼별 최적 게시 전략을 수립합니다. 템플릿 유형별 성과 분석에서는 유형별 총 다운로드 수와 증감률, 유형별 수익 기여도를 파이 차트로 시각화합니다. “트랜지션 템플릿은 다운로드 수는 적지만(15%) 수익 기여도는 높음(30%)” 같은 인사이트를 도출합니다. 또한 각 유형 내에서 가장 인기 있는 템플릿 Top 3를 선정하고, 이들의 공통 패턴(길이, 스타일, 사용된 음악, 색상)을 분석합니다. “인기 트랜지션은 0.5초 미만의 짧은 길이, 자연스러운 모션 블러 포함” 같은 패턴을 발견하면 신규 템플릿 제작 가이드라인으로 활용합니다. 수익 변동 요인 분석에서는 시간 경과에 따른 일별 수익을 라인 차트로 표시하고, 급등/급락 시점에 특정 이벤트(신규 템플릿 출시, 프로모션, 플랫폰 정책 변경, 경쟁사 이슈)가 있었는지 매핑합니다. “8월 15일 수익 급등 → ‘여름 바캉스’ 테마 템플릿 출시 효과” 같은 인사이트를 도출합니다. 또한 유료 템플릿과 무료 템플릿의 다운로드 대비 수익 전환율을 비교하여 가격 정책의 효과를 분석합니다. 대시보드를 통한 의사결정으로는 “다음 달은 트랜지션 템플릿에 제작 자원 50% 집중, TikTok에 신규 템플릿 우선 출시, 인기 패턴을 반영한 시리즈물 제작” 같은 액션 플랜을 수립합니다. 성공을 위한 추가 전략으로, 대시보드 데이터를 주간 단위로 모니터링하여 급변하는 트렌드에 신속히 대응하고, 상위 1% 템플릿의 사용자 코멘트를 정성 분석하여 ‘진짜 원하는 기능’을 파악하는 것이 효과적입니다. 본 템플릿은 편집 블로거가 데이터 기반으로 템플릿 전략을 최적화하는 실전형 가이드입니다.
본 템플릿은 트레킹 블로거 장비 판매 데이터 리뷰 대시보드를 체계화한 마인드맵입니다. 효과적인 판매 분석과 전략 수립을 지원하는 도구입니다. 핵심 KPI 요약에서는 분석 기간(최근 3개월, 전월 대비, 전년 동기 대비)을 설정하고, 총 GMV(매출 총액), 주문 수, 평균 주문 금액(AOV), 전환율(CVR, 클릭 대비 구매), 총 커미션 수익, 평균 커미션율(%), 환불률(%), 제휴 링크 클릭 수, 클릭률(CTR, 노출 대비 클릭)을 집계합니다. 또한 구매자의 신규/기존 비율, 재구매율을 측정하여 충성도를 파악합니다. 판매 트렌드 분석에서는 일별/주별 GMV와 주문 수를 라인 차트로 시각화합니다. 특정 기간의 급등 요인(예: “10월 첫째 주 GMV 300% 상승 → 신규 텐트 리뷰 게시 및 제휴 프로모션”)과 하락 요인(예: “12월 셋째 주 GMV 하락 → 연말 배송 지연 이슈”)을 분석합니다. 또한 요일별/시간대별 판매 패턴을 분석하여 “주말 오전에 장비 리뷰 링크 클릭률 높음” 같은 인사이트를 도출하고, 콘텐츠 게시 및 프로모션 타이밍을 최적화합니다. 카테고리별 성과 분석에서는 장비 카테고리(텐트, 침낭, 버너, 의류, 신발, 백팩, 액세서리)별 GMV, 판매량, 커미션율, 전환율을 비교합니다. “텐트는 GMV 기여도 높음(40%) but 전환율 낮음(1.5%), 액세서리는 GMV 기여도 낮음(5%) but 전환율 높음(8%)” 같은 인사이트를 도출합니다. 또한 카테고리별 판매 추이를 계절성(봄/가을 vs 여름/겨울)과 연관 지어 분석합니다. 예: “겨울철 침낭 판매 급증, 여름철에는 텐트 판매 정체”. 브랜드 판매 순위 및 전환율 분석에서는 총 GMV 기준 상위 브랜드와 전환율 기준 상위 브랜드를 매트릭스로 시각화합니다. 4분면(高GMV/高전환율: 핵심 파트너, 高GMV/低전환율: 인지도는 높으나 구매 유도 개선 필요, 低GMV/高전환율: 성장 가능성 있는 틈새 브랜드, 低GMV/低전환율: 재검토 대상)으로 분류하여 각 분면에 맞는 전략(핵심 파트너는 집중 프로모션, 성장 가능 브랜드는 신규 협업 제안)을 수립합니다. 콘텐츠와 구매 전환 연결 분석에서는 콘텐츠 유형별(리뷰, 비교, 추천, 튜토리얼, 사용 후기) 클릭률과 전환율을 비교합니다. “리뷰 콘텐츠는 클릭률 높음, 튜토리얼은 전환율 높음” 같은 패턴을 발견하고, 콘텐츠 유형별 최적의 CTA(행동 유도) 문구(예: 리뷰에서는 “가격 확인하기”, 튜토리얼에서는 “지금 준비하기”)를 도출합니다. 또한 인기 콘텐츠 상위 10개와 판매 상위 10개를 비교하여 일치하지 않는 경우 원인(제휴 링크 누락, CTA 약함, 제품 품절)을 분석합니다. 대시보드를 통한 의사결정으로는 재고 관리(전환율 높은 제품의 재고 확보), 프로모션 전략(高전환율/低GMV 제품 번들 할인), 콘텐츠 제작 방향(高전환율 카테고리의 심화 콘텐츠 강화), 파트너십 관리(핵심 브랜드와 장기 계약, 성장 가능 브랜드에 샘플 의뢰)를 지원합니다. 성공을 위한 추가 전략으로, 구매자의 장비 사용 경험을 후기로 수집하여 콘텐츠에 활용(예: “실제 구매자 10명의 텐트 장단점”)하고, 환불률이 높은 제품은 리뷰에서 단점을 솔직히 공유하여 오히려 신뢰도를 높이는 것이 효과적입니다. 본 템플릿은 트레킹 블로거가 데이터 기반으로 장비 판매를 최적화하는 실전형 가이드입니다.
에드로 마인드(Edraw Mind)로 구조화한 ‘외부 감사 조정 주간 회의 및 데이터 제출 계획’은 회의 준비, 회의 의제, 데이터 제출 관리, 회의 후 추적의 4단계로 구성된 통합 실행 프레임워크이다. 회의 준비 단계에서는 참가자에게 달력 초대장을 발송하고, 감사팀의 참석을 확인하며, 지난주 미해결 이슈와 데이터 요청 현황을 검토하고, 회의실과 영상 링크를 준비하며 회의록 작성자를 지정한다. 회의 의제 단계에서는 진행 상황을 동기화하고, 감사팀의 주간 초점을 공유하며, 모호한 데이터 요청을 명확히 하고, 지연 위험 항목을 식별하여 감사 일정에 미치는 영향을 평가하며, 다음 주요 마감일과 특별 요청을 할당한다. 데이터 제출 관리 단계에서는 감사 영역별 데이터 목록을 정리하고, 각 항목별 담당자와 초기 응답 시간, 최종 제출 마감일을 설정하며, 파일명 규칙과 데이터 익명화 규칙을 준수하고, 진행 상태를 주간 단위로 업데이트한다. 회의 후 추적 단계에서는 결정사항과 행동 항목을 배포하고, 행동 계획 추적기를 업데이트하며, 주요 차단 요소를 관리자에게 보고하고 필요한 추가 지원을 요청한다. 에드로 마인드맵은 이러한 각 단계별 작업 항목, 담당자, 일정을 시각적 노드로 연결하여 팀 내 실시간 정보 공유와 체계적인 감사 조정 관리를 지원한다.
본 템플릿은 편집 블로거 템플릿 데이터 리뷰 대시보드를 체계화한 마인드맵입니다. 템플릿 성과를 시각화하고 의사결정을 지원하는 도구로, 사용량, 다운로드, 수익을 분석하여 성장 요인을 도출합니다. 대시보드의 핵심 질문은 다음과 같습니다. 어떤 플랫폼에서 성장이 발생했는가? 어떤 템플릿 유형이 주효했는가? 수익의 변동 요인은 무엇인가? 이용자는 편집 블로거 운영자, 템플릿 제작자, 제휴 담당자로 구성됩니다. 데이터는 최근 30일 기준으로 설정하며, 플랫폼 정의(예: YouTube Shorts, TikTok, Instagram Reels)와 템플릿 유형 분류(인트로, 트랜지션, 타이포그래피, 음악, 스티커, 특수 효과)를 통해 KPI를 정의합니다. 주요 KPI로는 총 다운로드 수(플랫폼별/유형별), 신규 다운로드 수(전일 대비/전주 대비), 템플릿당 평균 다운로드 수, 활성 템플릿 수(최근 30일 1회 이상 다운로드), 다운로드 전환율(조회수 대비), 총 수익 및 수익 증감률, 템플릿당 평균 수익, 플랫폼별 수익 비중, 유형별 수익 비중을 설정합니다. 플랫폼별 성과 분석에서는 각 플랫폼의 총 다운로드 수와 증감률을 막대 그래프로 비교합니다. “TikTok은 전월 대비 40% 성장, Instagram Reels는 10% 성장, YouTube Shorts는 5% 감소” 같은 인사이트를 도출하고, 성장 원인(예: TikTok의 특정 템플릿이 바이럴됨)과 감소 원인(예: YouTube Shorts의 알고리즘 변경)을 분석합니다. 또한 플랫폼별 사용자 특성(연령대, 성별, 국가)과 다운로드 시간대를 비교하여 플랫폼별 최적 게시 전략을 수립합니다. 템플릿 유형별 성과 분석에서는 유형별 총 다운로드 수와 증감률, 유형별 수익 기여도를 파이 차트로 시각화합니다. “트랜지션 템플릿은 다운로드 수는 적지만(15%) 수익 기여도는 높음(30%)” 같은 인사이트를 도출합니다. 또한 각 유형 내에서 가장 인기 있는 템플릿 Top 3를 선정하고, 이들의 공통 패턴(길이, 스타일, 사용된 음악, 색상)을 분석합니다. “인기 트랜지션은 0.5초 미만의 짧은 길이, 자연스러운 모션 블러 포함” 같은 패턴을 발견하면 신규 템플릿 제작 가이드라인으로 활용합니다. 수익 변동 요인 분석에서는 시간 경과에 따른 일별 수익을 라인 차트로 표시하고, 급등/급락 시점에 특정 이벤트(신규 템플릿 출시, 프로모션, 플랫폰 정책 변경, 경쟁사 이슈)가 있었는지 매핑합니다. “8월 15일 수익 급등 → ‘여름 바캉스’ 테마 템플릿 출시 효과” 같은 인사이트를 도출합니다. 또한 유료 템플릿과 무료 템플릿의 다운로드 대비 수익 전환율을 비교하여 가격 정책의 효과를 분석합니다. 대시보드를 통한 의사결정으로는 “다음 달은 트랜지션 템플릿에 제작 자원 50% 집중, TikTok에 신규 템플릿 우선 출시, 인기 패턴을 반영한 시리즈물 제작” 같은 액션 플랜을 수립합니다. 성공을 위한 추가 전략으로, 대시보드 데이터를 주간 단위로 모니터링하여 급변하는 트렌드에 신속히 대응하고, 상위 1% 템플릿의 사용자 코멘트를 정성 분석하여 ‘진짜 원하는 기능’을 파악하는 것이 효과적입니다. 본 템플릿은 편집 블로거가 데이터 기반으로 템플릿 전략을 최적화하는 실전형 가이드입니다.
본 템플릿은 트레킹 블로거 장비 판매 데이터 리뷰 대시보드를 체계화한 마인드맵입니다. 효과적인 판매 분석과 전략 수립을 지원하는 도구입니다. 핵심 KPI 요약에서는 분석 기간(최근 3개월, 전월 대비, 전년 동기 대비)을 설정하고, 총 GMV(매출 총액), 주문 수, 평균 주문 금액(AOV), 전환율(CVR, 클릭 대비 구매), 총 커미션 수익, 평균 커미션율(%), 환불률(%), 제휴 링크 클릭 수, 클릭률(CTR, 노출 대비 클릭)을 집계합니다. 또한 구매자의 신규/기존 비율, 재구매율을 측정하여 충성도를 파악합니다. 판매 트렌드 분석에서는 일별/주별 GMV와 주문 수를 라인 차트로 시각화합니다. 특정 기간의 급등 요인(예: “10월 첫째 주 GMV 300% 상승 → 신규 텐트 리뷰 게시 및 제휴 프로모션”)과 하락 요인(예: “12월 셋째 주 GMV 하락 → 연말 배송 지연 이슈”)을 분석합니다. 또한 요일별/시간대별 판매 패턴을 분석하여 “주말 오전에 장비 리뷰 링크 클릭률 높음” 같은 인사이트를 도출하고, 콘텐츠 게시 및 프로모션 타이밍을 최적화합니다. 카테고리별 성과 분석에서는 장비 카테고리(텐트, 침낭, 버너, 의류, 신발, 백팩, 액세서리)별 GMV, 판매량, 커미션율, 전환율을 비교합니다. “텐트는 GMV 기여도 높음(40%) but 전환율 낮음(1.5%), 액세서리는 GMV 기여도 낮음(5%) but 전환율 높음(8%)” 같은 인사이트를 도출합니다. 또한 카테고리별 판매 추이를 계절성(봄/가을 vs 여름/겨울)과 연관 지어 분석합니다. 예: “겨울철 침낭 판매 급증, 여름철에는 텐트 판매 정체”. 브랜드 판매 순위 및 전환율 분석에서는 총 GMV 기준 상위 브랜드와 전환율 기준 상위 브랜드를 매트릭스로 시각화합니다. 4분면(高GMV/高전환율: 핵심 파트너, 高GMV/低전환율: 인지도는 높으나 구매 유도 개선 필요, 低GMV/高전환율: 성장 가능성 있는 틈새 브랜드, 低GMV/低전환율: 재검토 대상)으로 분류하여 각 분면에 맞는 전략(핵심 파트너는 집중 프로모션, 성장 가능 브랜드는 신규 협업 제안)을 수립합니다. 콘텐츠와 구매 전환 연결 분석에서는 콘텐츠 유형별(리뷰, 비교, 추천, 튜토리얼, 사용 후기) 클릭률과 전환율을 비교합니다. “리뷰 콘텐츠는 클릭률 높음, 튜토리얼은 전환율 높음” 같은 패턴을 발견하고, 콘텐츠 유형별 최적의 CTA(행동 유도) 문구(예: 리뷰에서는 “가격 확인하기”, 튜토리얼에서는 “지금 준비하기”)를 도출합니다. 또한 인기 콘텐츠 상위 10개와 판매 상위 10개를 비교하여 일치하지 않는 경우 원인(제휴 링크 누락, CTA 약함, 제품 품절)을 분석합니다. 대시보드를 통한 의사결정으로는 재고 관리(전환율 높은 제품의 재고 확보), 프로모션 전략(高전환율/低GMV 제품 번들 할인), 콘텐츠 제작 방향(高전환율 카테고리의 심화 콘텐츠 강화), 파트너십 관리(핵심 브랜드와 장기 계약, 성장 가능 브랜드에 샘플 의뢰)를 지원합니다. 성공을 위한 추가 전략으로, 구매자의 장비 사용 경험을 후기로 수집하여 콘텐츠에 활용(예: “실제 구매자 10명의 텐트 장단점”)하고, 환불률이 높은 제품은 리뷰에서 단점을 솔직히 공유하여 오히려 신뢰도를 높이는 것이 효과적입니다. 본 템플릿은 트레킹 블로거가 데이터 기반으로 장비 판매를 최적화하는 실전형 가이드입니다.
프로젝트 이해관계자 관리 전략
프로젝트 이름:
프로젝트 ID:
분석기간:
자원 보증 사분면
만족하다
전형적인:
규제 기관, 고위 임원(직접 관여하지 않음)
전략:
막힘을 방지하기 위해 완전히 결합됨
작성:
면밀히 관리하다
전형적인:
프로젝트 스폰서 및 주요 고객.
전략:
문제를 완전히 해결하기 위해 적극적으로 협력합니다.
작성:
감시 장치
전형적인:
공공, 지원 직원.
전략:
변경 사항을 확인하는 데 최소한의 노력이 필요합니다.
작성:
최신 정보를 받아보세요
전형적인:
최종 사용자, 관심 있는 커뮤니티 그룹.
전략:
지원을 유지하려면 정기적인 업데이트를 제공하세요.
작성:
의사소통 계획
이해관계자
정보 요구
채널
빈도
소유자
체재