Galleria mappe mentale circolazione sanguigna

circolazione sanguigna

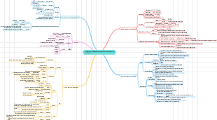
Questa è una mappa mentale sulla circolazione sanguigna. I contenuti principali includono: regolazione dell'attività cardiovascolare, elettrocardiogramma, ciclo cardiaco e frequenza cardiaca, processo di eiezione e riempimento cardiaco, caratteristiche fisiologiche del miocardio, circolazione degli organi e suoni cardiaci.

Modificato alle 2024-04-27 11:40:56
  • Consigliato per te
  • Profilo
  • Fisiologia Sezione 1 Struttura di base e funzione di trasporto materiale della membrana cellulare

    Fisiologia Sezione 1 Struttura di base e funzione di trasporto materiale della membrana cellulare

    • 13
  • Fisiologia Capitolo 2 Funzioni di base delle cellule

    Fisiologia Capitolo 2 Funzioni di base delle cellule

    • 9
  • Introduzione alla Fisiologia-Sezione 1234

    Introduzione alla Fisiologia-Sezione 1234

    • 8
  • Capitolo 4 Circolazione sanguigna

    Capitolo 4 Circolazione sanguigna

    • 10
  • Fisiologia vegetale Capitolo 1 Fisiologia dell'acqua delle piante 2

    Fisiologia vegetale Capitolo 1 Fisiologia dell'acqua delle piante 2

    • 12
  • Fisiologia vegetale Capitolo 2 Metabolismo dell'acqua

    Fisiologia vegetale Capitolo 2 Metabolismo dell'acqua

    • 9
    • 1
  • Fisiologia funzioni di base delle cellule

    Fisiologia funzioni di base delle cellule

    • 15
  • Mappa mentale fisiologia-sangue

    Mappa mentale fisiologia-sangue

    • 12
  • disturbo della circolazione sanguigna locale

    disturbo della circolazione sanguigna locale

    • 12
  • Mappa mentale della fisiologia della circolazione sanguigna

    Mappa mentale della fisiologia della circolazione sanguigna

    • 11