Galerie de cartes mentales Chapitre 47 Hypothyroïdie
Médecine interne Chapitre 6 : Maladies endocriniennes et métaboliques Hypothyroïdie : L'hypothyroïdie primaire peut être diagnostiquée s'il existe des symptômes et des signes d'hypothyroïdie, une TSH sérique élevée et une TSH sérique réduite et FT4 réduite ou normale, TT4 et FT4 si elle diminue, une hypothyroïdie centrale doit être envisagée.
Modifié à 2023-10-29 23:39:26Cent ans de solitude est le chef-d'œuvre de Gabriel Garcia Marquez. La lecture de ce livre commence par l'analyse des relations entre les personnages, qui se concentre sur la famille Buendía et raconte l'histoire de la prospérité et du déclin de la famille, de ses relations internes et de ses luttes politiques, de son métissage et de sa renaissance au cours d'une centaine d'années.
Cent ans de solitude est le chef-d'œuvre de Gabriel Garcia Marquez. La lecture de ce livre commence par l'analyse des relations entre les personnages, qui se concentre sur la famille Buendía et raconte l'histoire de la prospérité et du déclin de la famille, de ses relations internes et de ses luttes politiques, de son métissage et de sa renaissance au cours d'une centaine d'années.
La gestion de projet est le processus qui consiste à appliquer des connaissances, des compétences, des outils et des méthodologies spécialisés aux activités du projet afin que celui-ci puisse atteindre ou dépasser les exigences et les attentes fixées dans le cadre de ressources limitées. Ce diagramme fournit une vue d'ensemble des 8 composantes du processus de gestion de projet et peut être utilisé comme modèle générique.
Cent ans de solitude est le chef-d'œuvre de Gabriel Garcia Marquez. La lecture de ce livre commence par l'analyse des relations entre les personnages, qui se concentre sur la famille Buendía et raconte l'histoire de la prospérité et du déclin de la famille, de ses relations internes et de ses luttes politiques, de son métissage et de sa renaissance au cours d'une centaine d'années.
Cent ans de solitude est le chef-d'œuvre de Gabriel Garcia Marquez. La lecture de ce livre commence par l'analyse des relations entre les personnages, qui se concentre sur la famille Buendía et raconte l'histoire de la prospérité et du déclin de la famille, de ses relations internes et de ses luttes politiques, de son métissage et de sa renaissance au cours d'une centaine d'années.
La gestion de projet est le processus qui consiste à appliquer des connaissances, des compétences, des outils et des méthodologies spécialisés aux activités du projet afin que celui-ci puisse atteindre ou dépasser les exigences et les attentes fixées dans le cadre de ressources limitées. Ce diagramme fournit une vue d'ensemble des 8 composantes du processus de gestion de projet et peut être utilisé comme modèle générique.
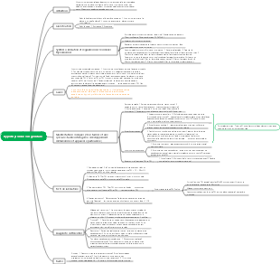
hypothyroïdie
Classification
Selon la localisation de la maladie
hypothyroïdie primaire
hypothyroïdie centrale
syndrome de résistance aux hormones thyroïdiennes
Selon la cause
En fonction du degré d'hypothyroïdie
Hypothyroïdie clinique et hypothyroïdie subclinique
Cause
dommages auto-immuns
Le tissu thyroïdien est détruit
excès d'iode
Utilisation de médicaments antithyroïdiens
manifestations cliniques
Diminution du taux métabolique et de l'excitabilité du système nerveux sympathique
Antécédents médicaux
Symptômes de l'hypothyroïdie
performance générale
Facilement fatigué, sensible au froid, à la prise de poids, à la somnolence, à la dépression, etc. L'examen physique a révélé une expression apathique, un teint pâle, une peau sèche et froide, un œdème, un enrouement et des cheveux clairsemés.
Performance musculaire et articulaire
Fatigue, myotonie, crampes et douleurs liées au froid aggravées par le froid, une atrophie ou une hypertrophie musculaire
manifestations cardiovasculaires
La bradycardie, la diminution du débit cardiaque, la faible compression du pouls et les maladies coronariennes sont faciles à survenir lorsqu'elles sont accompagnées d'hypertension, mais l'angine est moins susceptible de survenir. L'ECG montre une basse tension
Système nerveux psychologique
Ralentissement de la parole et des réactions, perte de mémoire, retard mental, somnolence ou symptômes mentaux de paranoïa, de dépression, d'anxiété et, dans les cas graves, d'épilepsie de type myxœdème.
système digestif
L'anorexie, la distension abdominale et la constipation sont fréquentes et, dans les cas graves, une occlusion intestinale paralytique peut survenir.
Système endocrinien
Perte de désir sexuel, impuissance chez les hommes et ménorragie ou aménorrhée chez les femmes
coma myxœdème
Elle est plus fréquente chez les personnes âgées et entraîne un taux de mortalité élevé. Les manifestations cliniques comprennent la léthargie, l'hypothermie, la bradypnée, la bradycardie, la diminution de la pression artérielle, le relâchement des muscles des membres et l'affaiblissement ou la disparition des réflexes. L'atteinte du cœur peut provoquer un épanchement péricardique ou une insuffisance cardiaque. Dans les cas graves, elle peut même entraîner un coma, un choc, une insuffisance rénale et des affections potentiellement mortelles.
Inspection auxiliaire
Test de la fonction thyroïdienne
Examen lié au diagnostic étiologique
diagnostic
L'hypothyroïdie primaire peut être diagnostiquée s'il existe des symptômes et des signes d'hypothyroïdie, une augmentation de la TSH sérique et une diminution du TT4 et du FT4.
La TSH sérique est réduite ou normale, TT4 et FT4 sont réduits, une hypothyroïdie centrale doit être envisagée
Diagnostic différentiel
Tumeur hypophysaire
Cancer de la thyroïde
Identification de l'œdème
traiter
Traitement général
Supplémentation en hormones thyroïdiennes ou traitement substitutif pour l'hypothyroïdie clinique
Traitement de l'hypothyroïdie subclinique
Traitement du coma œdème massif
Supprimer ou traiter les déclencheurs
Supplémentation en hormones thyroïdiennes
Garder au chaud, fournir de l'oxygène, maintenir les voies respiratoires normalement
Glucocorticoïdes
Maintenir l’équilibre hydrique et sodique