Galerie de cartes mentales Carte de gestion des entrepôts

Carte de gestion des entrepôts

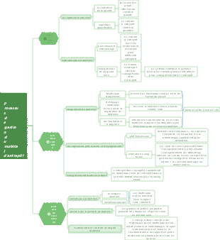
Cette carte sur la gestion d'entrepôt représente les responsabilités de gestion d'entrepôt que j'ai triées au cours de mes multiples postes chez IKEA, où j'ai occupé des postes de gestion d'entrepôt, d'achat et de finance. Bien qu'elle ne soit pas parfaite, ce n'est qu'une première ébauche, mais c'est une bonne. aperçu des responsabilités professionnelles du poste de gestion d'entrepôt. L'orientation générale est complète. Pour les petites entreprises, le gestionnaire d'entrepôt peut comprendre les responsabilités ci-dessus et les mettre en œuvre en douceur. Je pense que l'entreprise obtiendra deux fois le résultat avec la moitié des efforts déployés dans l'entrepôt. gestion!

Modifié à 2024-12-17 17:32:24
MM
MM

Carte de gestion des entrepôts

MM
MM
  • Recommandé pour vous
  • Contour